GM Service Manual Online
For 1990-2009 cars only
Makes
🢒
Buick
🢒
2000
🢒
Park Avenue
🢒 Compressor Control
Compressor Control
Compressor Control
HVAC Components
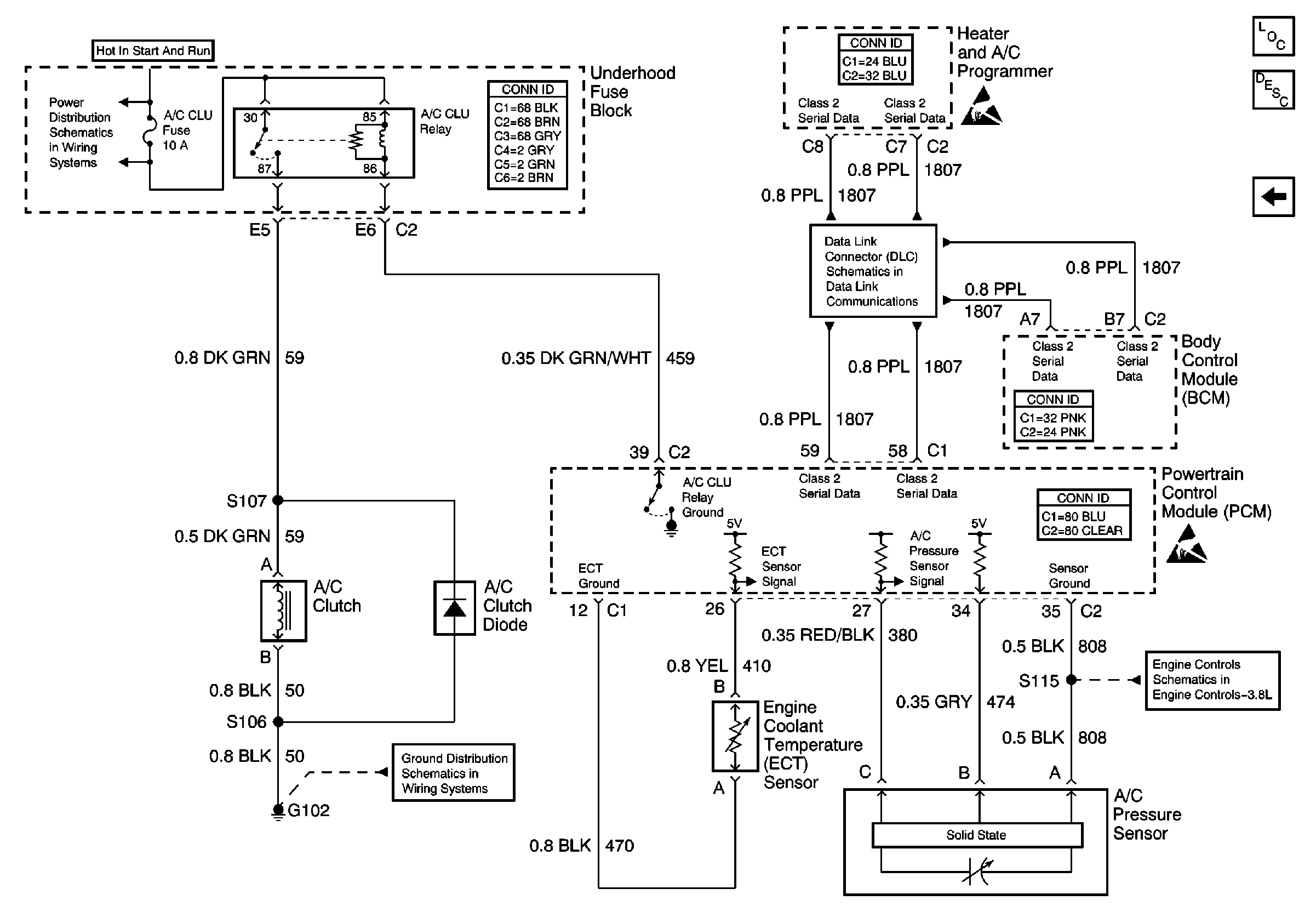
HVAC Compressor Controls Circuit Description
IP Fuse Block
Handling ESD Sensitive Parts Notice
Handling ESD Sensitive Parts Notice
Underhood Fuse Block, TURN, A/C Fuses and A/C Relay
Class 2 Serial Data Line
G100, G101, G102, G103
Sensors