GM Service Manual Online
For 1990-2009 cars only
Makes
🢒
Buick
🢒
2002
🢒
Park Avenue
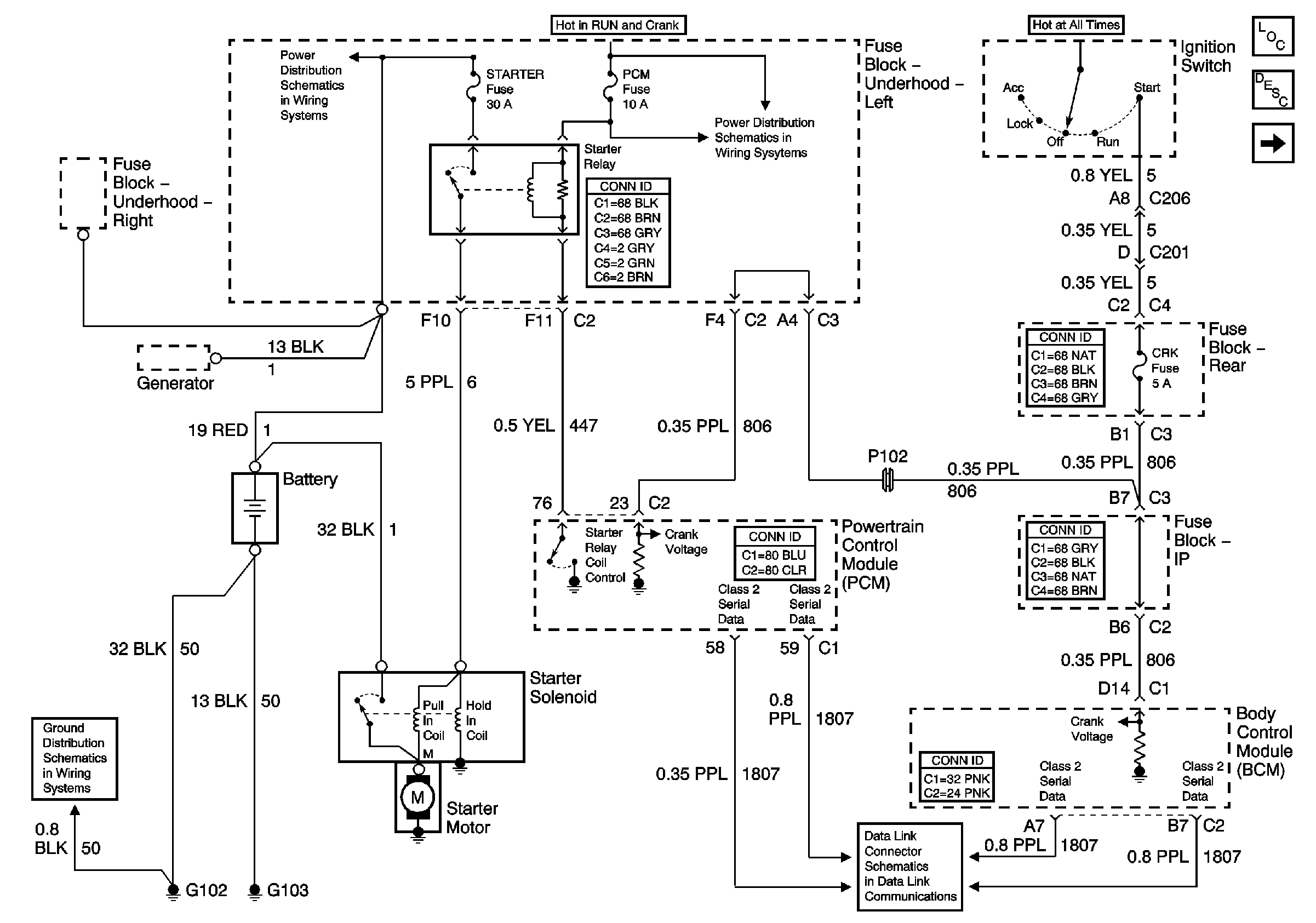
🢒 Starter Motor Controls
Starter Motor Controls
Starter Motor Controls
Master Electrical Component List
Starting System Description and Operation
Generator Controls and Battery
Left Underhood Fuse Block- PCM, SIR and INJR Fuses
Battery Feed to Left and Right Underhood Fuse Blocks
Class 2 Serial Data Line
G100, G101, G102 and G103