GM Service Manual Online
For 1990-2009 cars only
Makes
🢒
Buick
🢒
2002
🢒
Park Avenue
🢒 Generator Controls and Battery
Generator Controls and Battery
Generator Controls and Battery
Master Electrical Component List
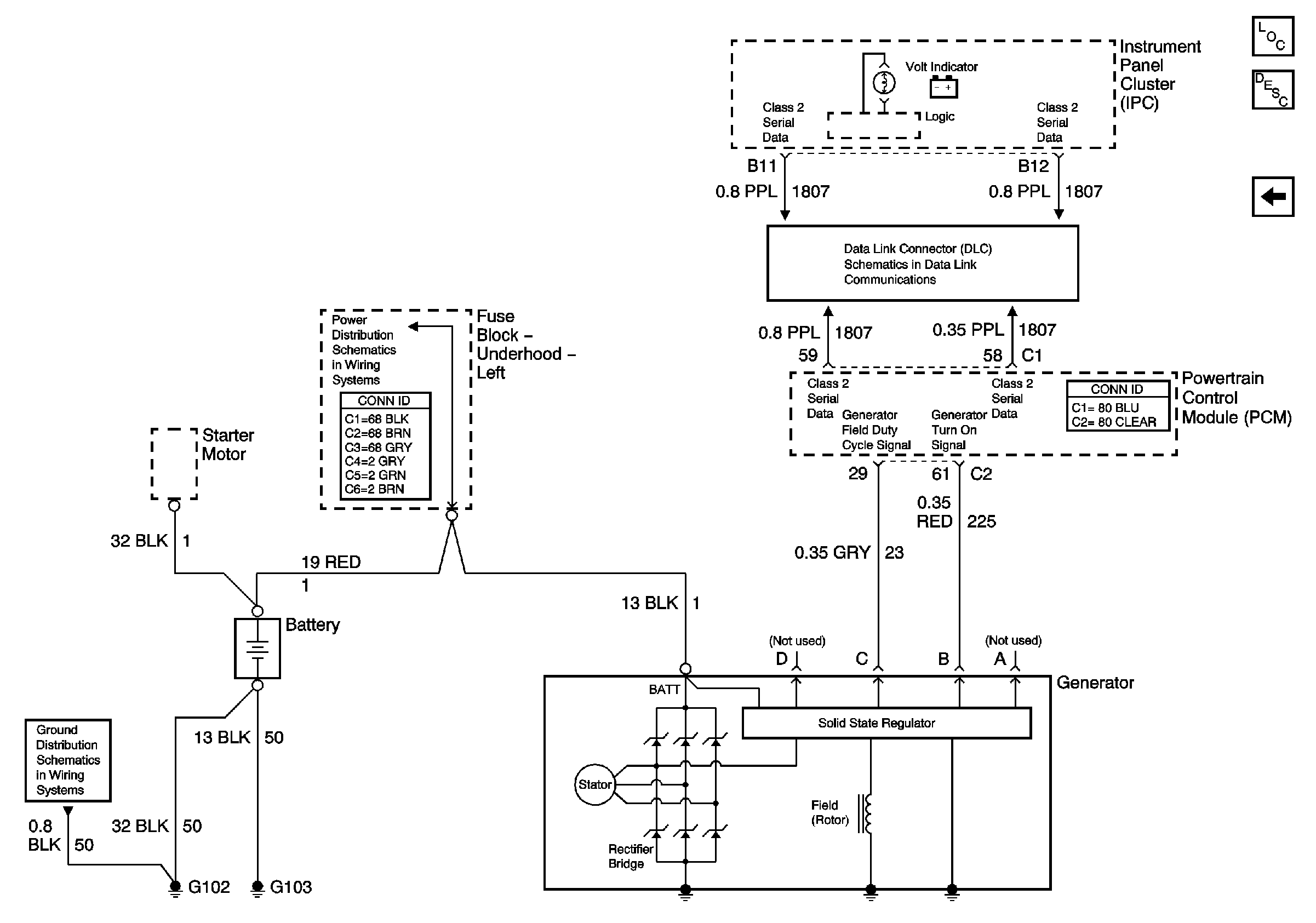
Charging System Description and Operation
Starter Motor Controls
Class 2 Serial Data Line
Battery Feed to Left and Right Underhood Fuse Blocks
G100, G101, G102 and G103