GM Service Manual Online
For 1990-2009 cars only
Makes
🢒
Buick
🢒
2005
🢒
Park Avenue
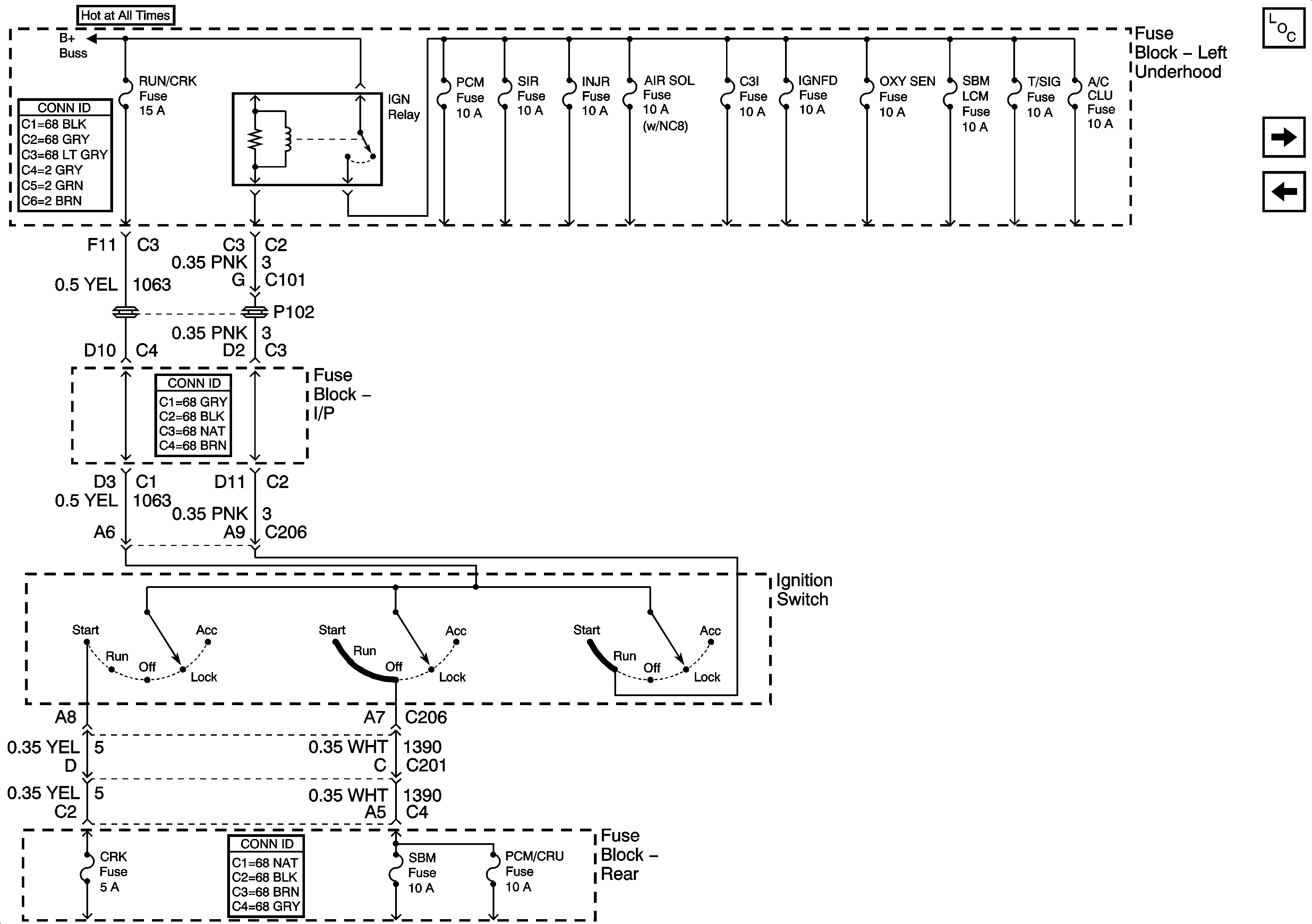
🢒 RUN/CRK Fuse
RUN/CRK Fuse
RUN/CRK Fuse
Master Electrical Component List
PCM, SIR and INJR Fuses
Battery Feed to Left and Right Underhood Fuse Blocks
Battery Feed to Left and Right Underhood Fuse Blocks