GM Service Manual Online
For 1990-2009 cars only
Makes
🢒
Buick
🢒
2005
🢒
Park Avenue
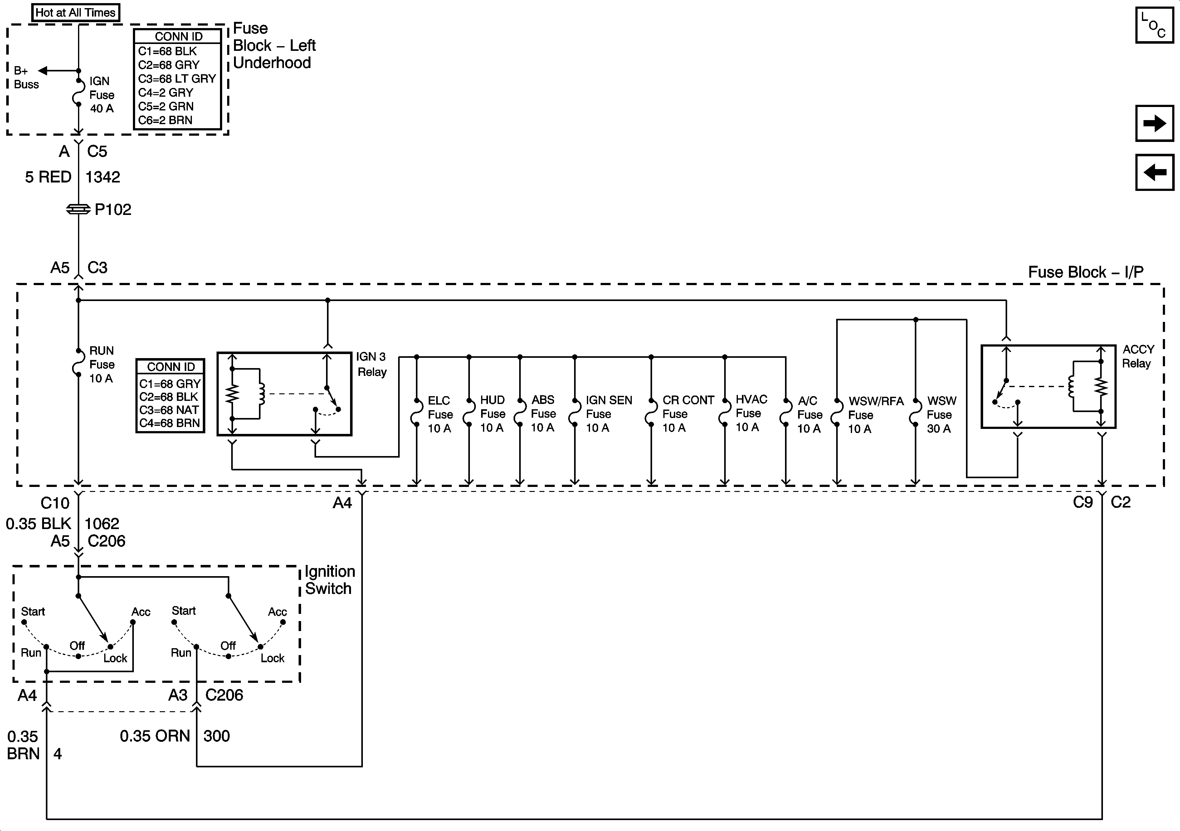
🢒 IGN and RUN Fuses
IGN and RUN Fuses
IGN and RUN Fuses
Master Electrical Component List
ELC, HUD, ABS and CR CONT Fuses
RDO and CD/PH Fuses
Battery Feed to Left and Right Underhood Fuse Blocks