GM Service Manual Online
For 1990-2009 cars only
Makes
🢒
Buick
🢒
2007
🢒
Rainier
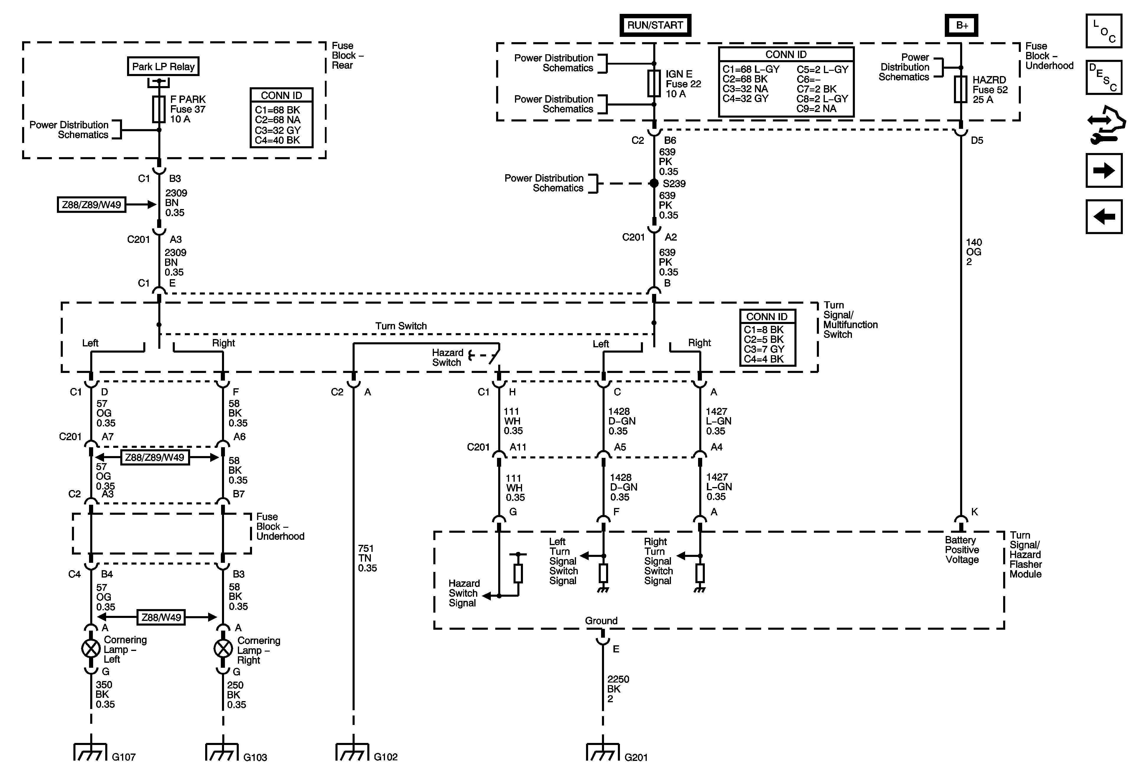
🢒 Turn Signal/Multifunction Switch and Cornering Lamps
Turn Signal/Multifunction Switch and Cornering Lamps
Turn Signal/Multifunction Switch and Cornering Lamps
Master Electrical Component List
Exterior Lighting Systems Description and Operation
Control Module References
Left Turn Signals
Stop Lamps
F PARK, LGM #2, LR PARK, RR FOG, RR PARK, TR PARK Fuses and RR WIPER Circuit Breaker
Park Lamp Relay
Ignition Switch - ACCY/RUN, RUN/START Bus Bars and IGN B Fuse
BCK/UP, BTSI, IGN E, TBC IGN 1, and TRLR BCK/UP Fuses
BCK/UP, BTSI, IGN E, TBC IGN 1, and TRLR BCK/UP Fuses
B+ Bus - Underhood Fuse Block
G104, G105, and G107
G101, G103, G106, and G110
G102
G201 - 1 of 2