GM Service Manual Online
For 1990-2009 cars only
Makes
🢒
Buick
🢒
1999
🢒
Regal
🢒
Body and Accessories
🢒
Lighting Systems
🢒 Backup Lamp Schematics
Figure
1:
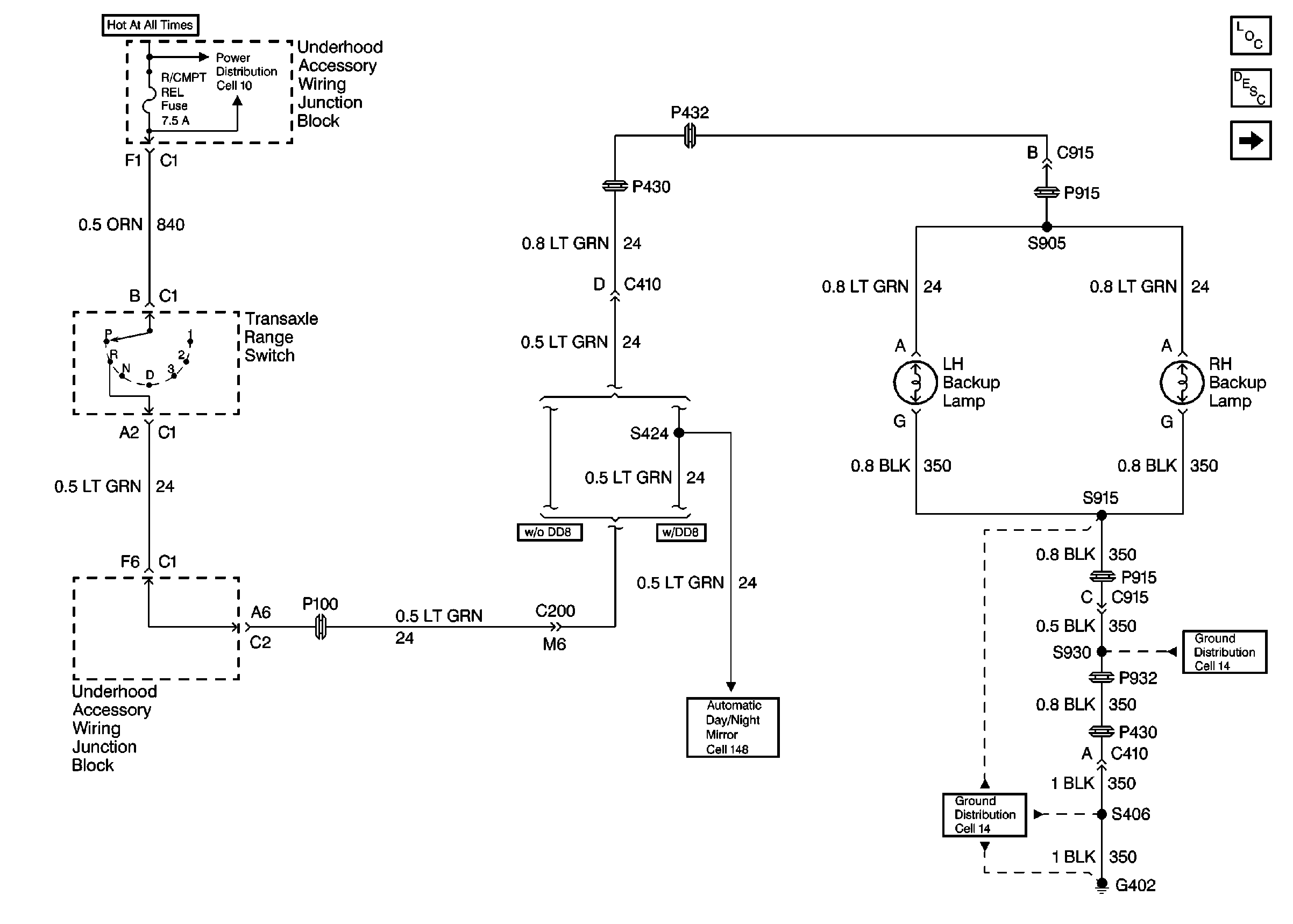
Cell 112: VIN M Transaxle Switch, Backup Lamps
Cell 11: R/CMPT REL, ECM, GEN, F/PMP, FOG LP, A/C CLU, and HORN Fuses
Cell 148: VIN M
Cell 14: G402 (2 of 2)
Cell 14: G402 (2 of 2)
Backup Lamp Circuit Description
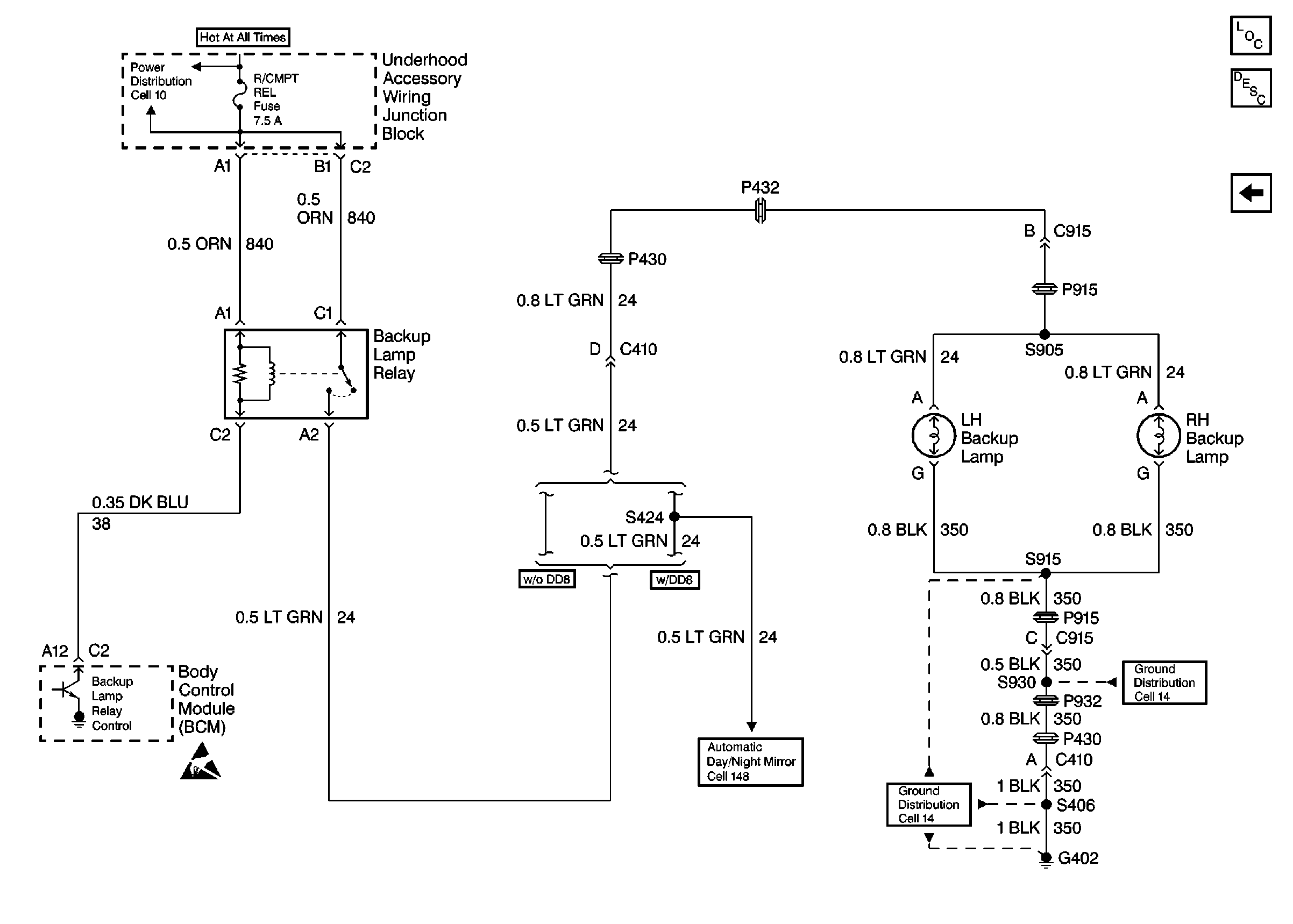
Cell 112: VIN 1 and K Backup Lamp Relay, BCM, Backup Lamps
Lighting Systems Components
Figure
2:
Cell 112: VIN 1 and K Backup Lamp Relay, BCM, Backup Lamps
Cell 11: R/CMPT REL, ECM, GEN, F/PMP, FOG LP, A/C CLU, and HORN Fuses
Cell 148: VIN K, 1
Handling ESD Sensitive Parts Notice
Cell 14: G402 (2 of 2)
Cell 14: G402 (2 of 2)
Backup Lamp Circuit Description
Cell 112: VIN M Transaxle Switch, Backup Lamps
Lighting Systems Components