GM Service Manual Online
For 1990-2009 cars only
Makes
🢒
Buick
🢒
2002
🢒
Regal
🢒 Engine Electrical System - Starting System LG5
Engine Electrical System - Starting System LG5
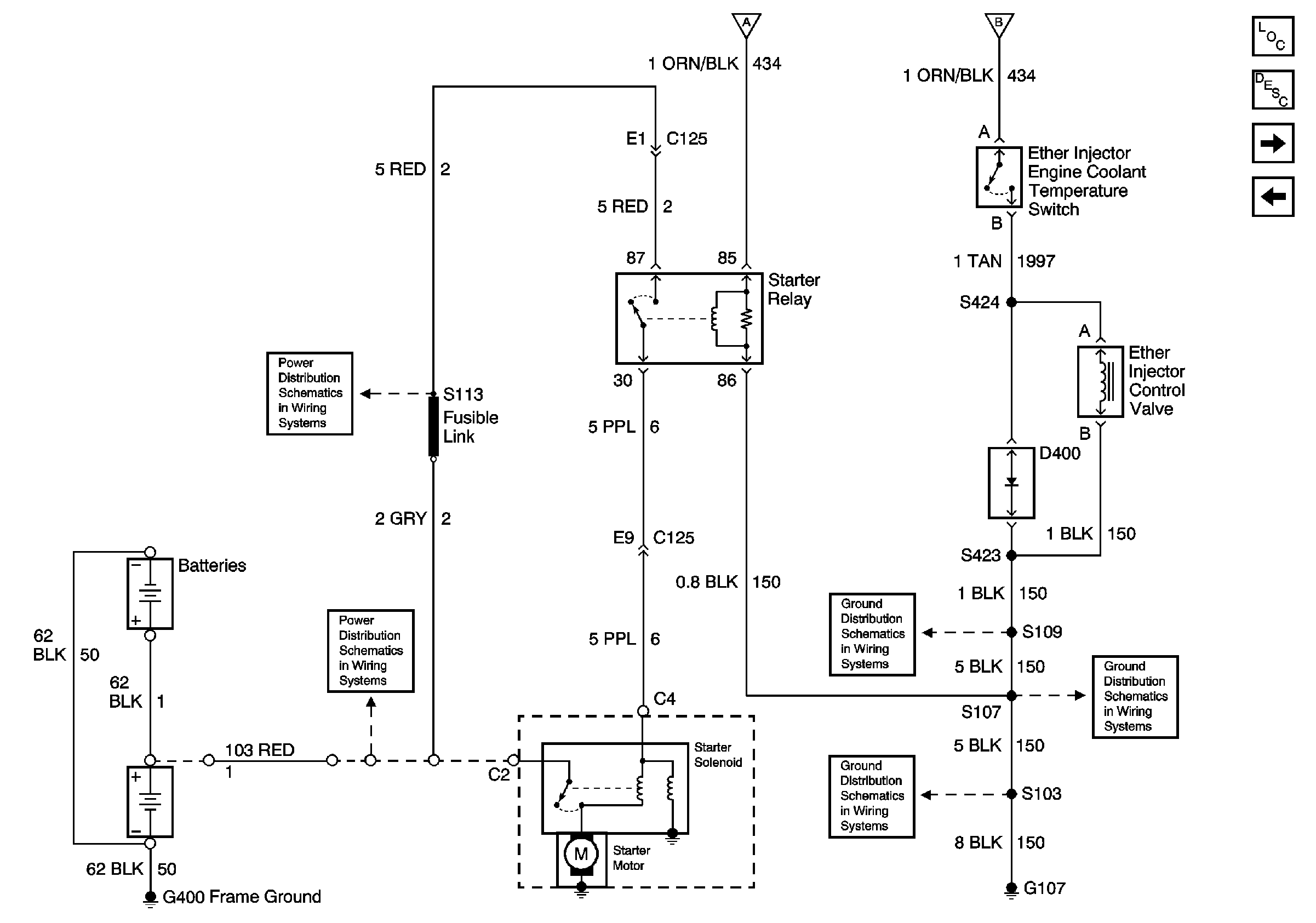
Starting Circuit LG5 (2 of 2)
Master Electrical Component List
Starting System Description and Operation
Engine Electrical System - Charging System LG5
Engine Electrical System - Starting System LG5
Engine Electrical System - Starting System LG5
Engine Electrical System - Starting System LG5
Power Distribution System Schematics - Battery and Starting System
Power Distribution System Schematics - Battery and Starting System
Ground Distribution Schematics - S109, S148 and S424
Ground Distribution Schematics - S107
Ground Distribution Schematics - G107, G108, S101, S103 and S105