GM Service Manual Online
For 1990-2009 cars only
Makes
🢒
Buick
🢒
1998
🢒
Riviera
🢒
Body and Accessories
🢒
Retained Accessory Power
🢒 Retained Accessory Power (RAP) Schematics
Figure
1:
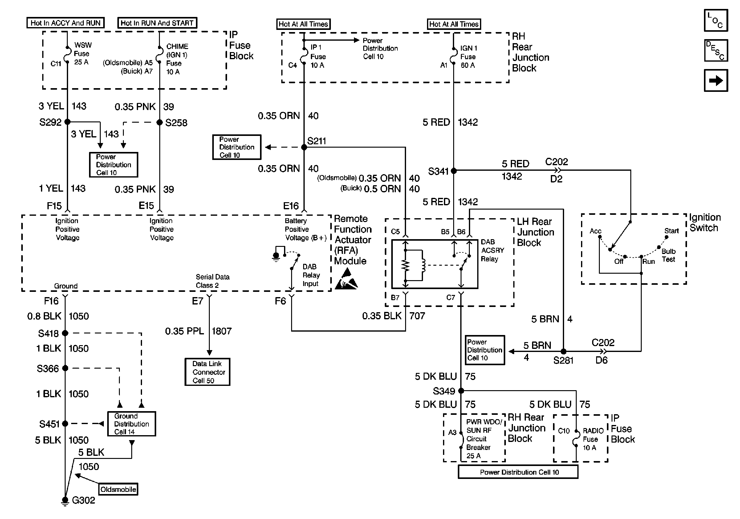
Cell 15: Power and Ground Circuits
Retained Accessory Power (RAP) Components
Retained Accessory Power (RAP) Circuit Description
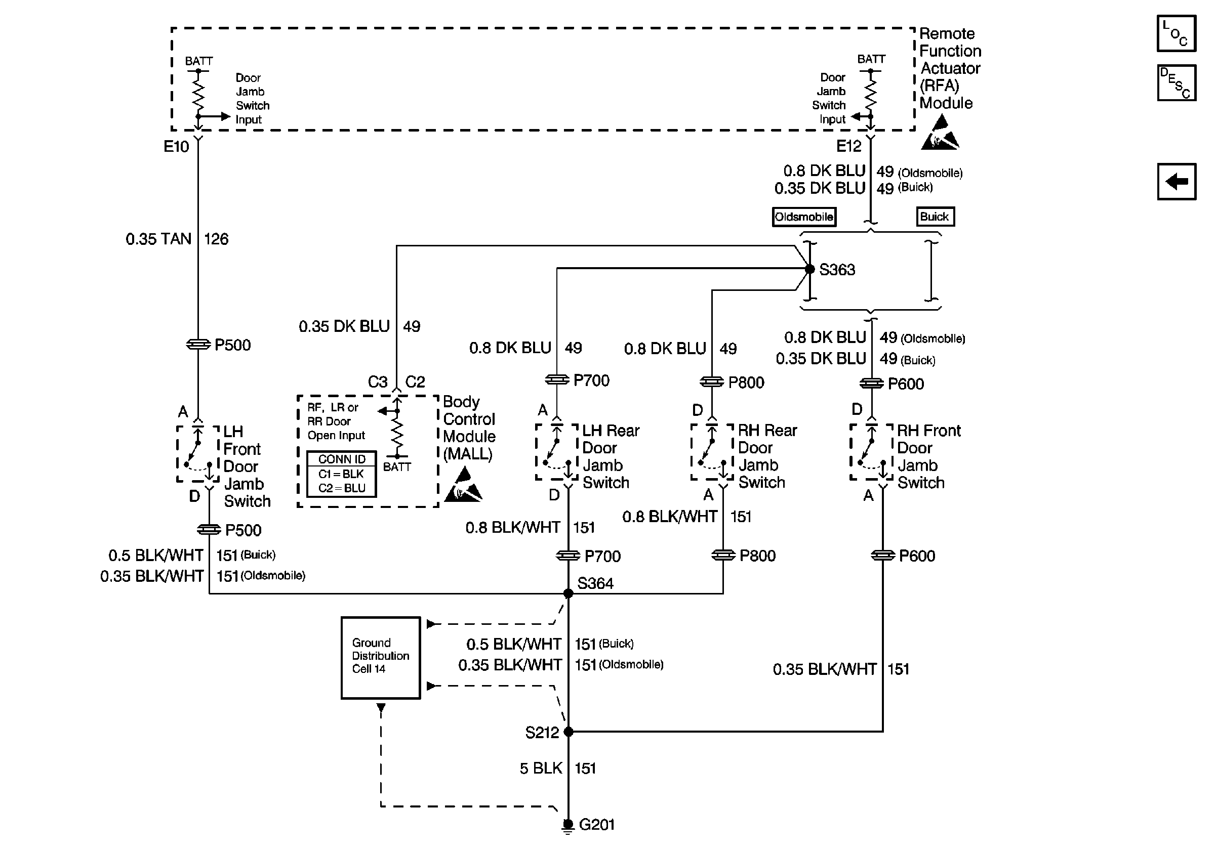
Cell 15: Door Switch Inputs
Power Distribution Schematics
Power Distribution Schematics
Cell 10: IGN 1 Fuse, Ignition Switch
Cell 10: PWR WDO/SUN RF Circuit Breaker
Cell 10: RADIO and CRANK Fuses
Cell 50: Power, Ground and Class 2 Serial Data Line
Cell 14: G306 and G302 (2 of 2)
Handling ESD Sensitive Parts Notice
Figure
2:
Cell 15: Door Switch Inputs
Retained Accessory Power (RAP) Components
Retained Accessory Power (RAP) Circuit Description
Cell 15: Power and Ground Circuits
Cell 14: G201 (2 of 2)
Handling ESD Sensitive Parts Notice
Handling ESD Sensitive Parts Notice