GM Service Manual Online
For 1990-2009 cars only
Makes
🢒
Buick
🢒
1998
🢒
Riviera
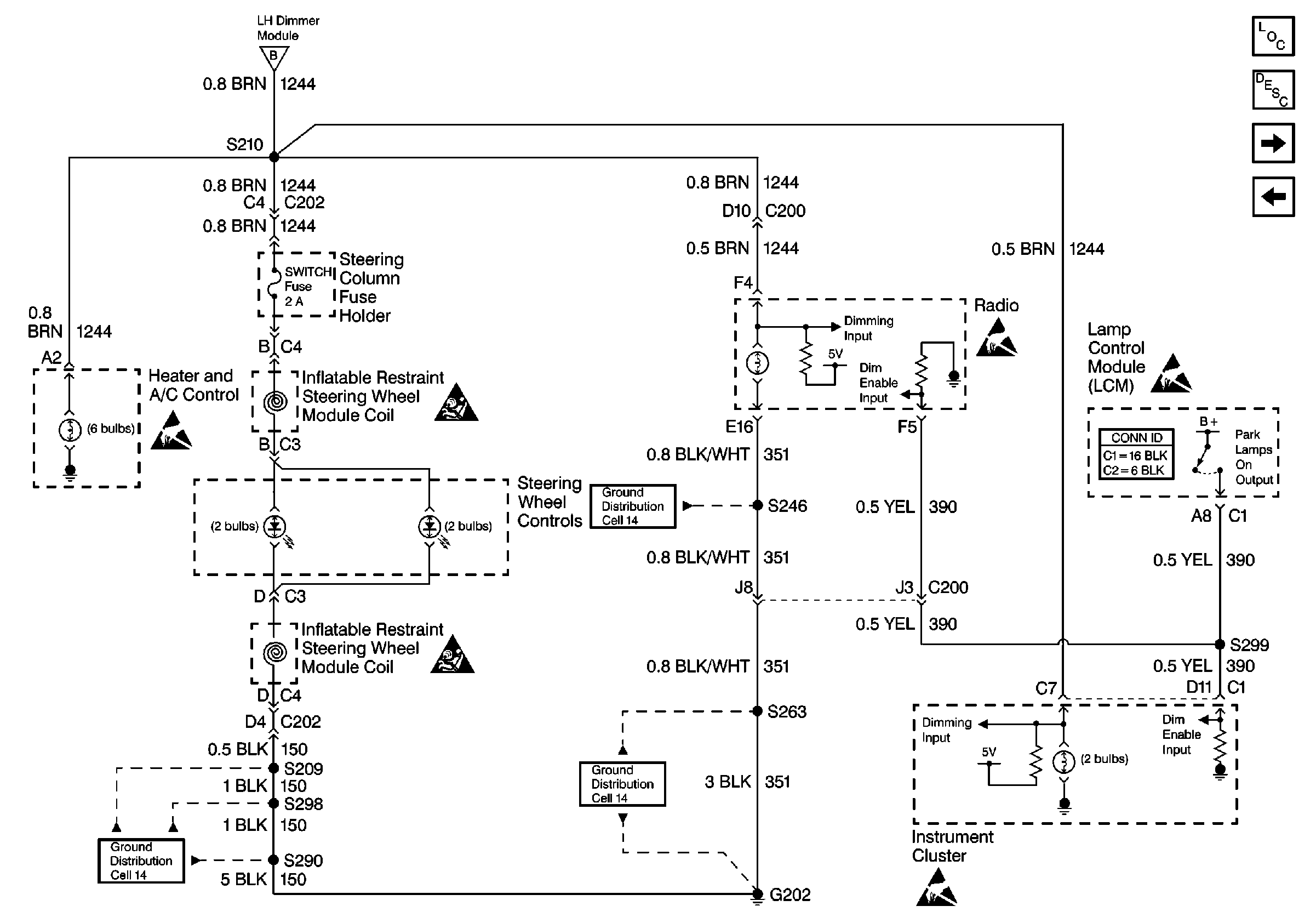
🢒 Cell 117: Heater and A/C Control, Steering Wheel Controls, Radio, And InstRument Cluster
Cell 117: Heater and A/C Control, Steering Wheel Controls, Radio, And InstRument Cluster
Cell 117: Heater and A/C Control, Steering Wheel Controls, Radio, and Instrument Cluster
Lighting Systems Components
Cell 117: Door Lamps
Cell 117: Dimming Control
Ground Distribution Schematics
Ground Distribution Schematics
Handling ESD Sensitive Parts Notice
SIR Caution
Cell 117: Dimming Control
Handling ESD Sensitive Parts Notice
SIR Caution
Ground Distribution Schematics
Handling ESD Sensitive Parts Notice
Lighting Systems Connector End Views
Handling ESD Sensitive Parts Notice
Interior Lights Dimming Circuit Description