GM Service Manual Online
For 1990-2009 cars only
Figure 1:

DDM Power, Ground and Serial Data


Object Number: 788426  Size: FS
Master Electrical Component List
Door Ajar Indicator Description and Operation
DDM Signals/Controls 1 of 2
Underhood Fuse Block - L REAR Fuses
Underhood Fuse Block - R REAR Fuses
Right Rear Fuse Block- RAP Relay/Fuse, FUEL PUMP Fuse/Relay, RR FOG LP Fuse/Relay, HTR PUMP Fuse, AFTER BOIL HEATER Relay, HTD SEAT Fuse, and PWR WINDOW Circuit Breaker
Class 2 (LHD) 1 of 2
G200
Figure 2:

DDM Signals/Controls 1 of 2


Object Number: 788429  Size: FS
Master Electrical Component List
Outside Mirror Description and Operation
DDM Signals/Controls 2 of 2
DDM Power, Ground, and Serial Data
Outside Power Mirror Schematics Driver Door Module, Driver Side Outside Mirror
Power Window Schematics Passenger Window Switch and Sensors
Interior Lights Dimming Schematics ( 2 of 2 )
Figure 3:

DDM Signals/Controls 2 of 2


Object Number: 788431  Size: FS
Master Electrical Component List
Power Door Locks Description and Operation
FPDM Power, Ground, and Serial Data
DDM Signals/Controls 1 of 2
Power Door Lock Schematics Driver Door Module
Figure 4:

FPDM Power, Ground, and Serial Data


Object Number: 788432  Size: FS
Master Electrical Component List
Door Ajar Indicator Description and Operation
FPDM Signals/Controls 1 of 2
DDM Signals/Controls 2 of 2
Underhood Fuse Block - R REAR Fuses
Right Rear Fuse Block- RAP Relay/Fuse, FUEL PUMP Fuse/Relay, RR FOG LP Fuse/Relay, HTR PUMP Fuse, AFTER BOIL HEATER Relay, HTD SEAT Fuse, and PWR WINDOW Circuit Breaker
Class 2 (LHD) 1 of 2
G200
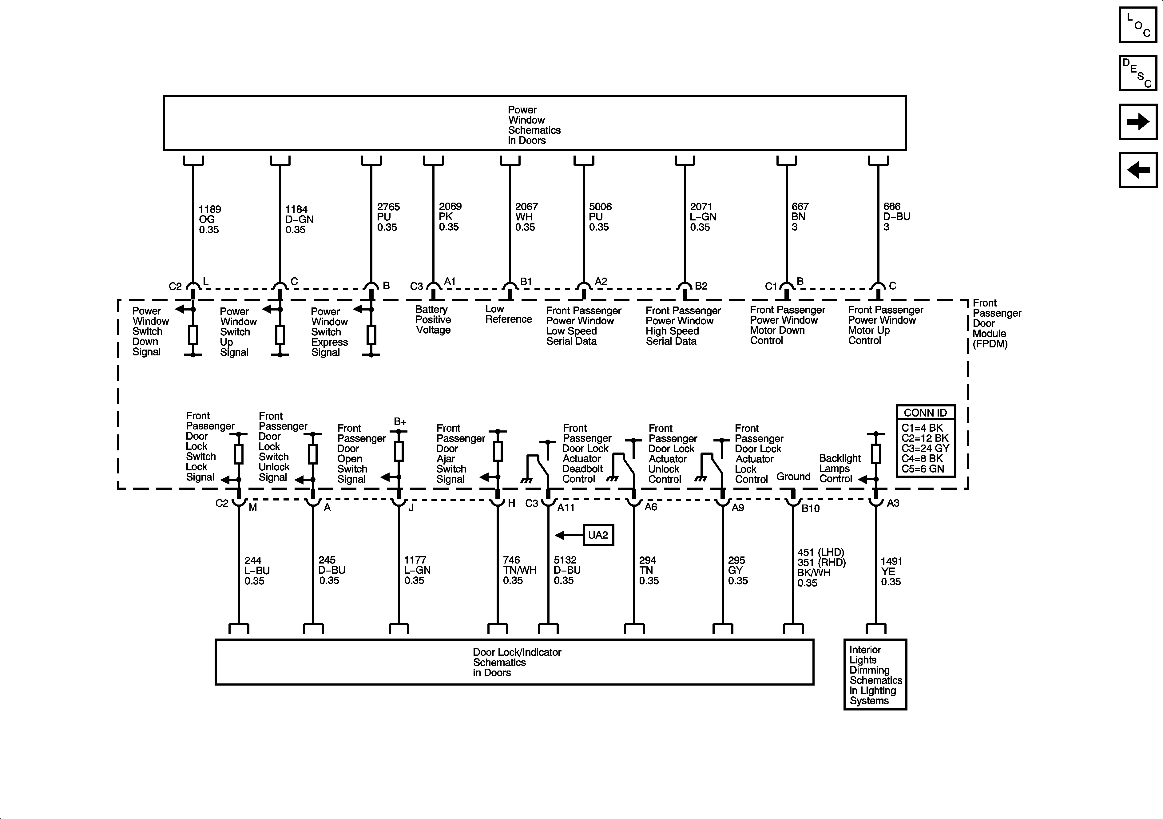
Figure 5:

FPDM Signals/Controls 1 of 2


Object Number: 788433  Size: FS
Master Electrical Component List
Outside Mirror Description and Operation
FPDM Signals/Controls 2 of 2
FPDM Power, Ground, and Serial Data
Power Window Schematics Passenger Window Switch and Sensors
Power Door Lock Schematics Front Passenger Door Module
Interior Lights Dimming Schematics ( 2 of 2 )
Figure 6:

FPDM Signals/Controls 2 of 2


Object Number: 788437  Size: FS
Master Electrical Component List
Outside Mirror Description and Operation
LRDM Power, Ground, and Serial Data
FPDM Signals/Controls 1 of 2
Outside Power Mirror Schematics Passenger Outside Mirror, Front Passenger Door Module
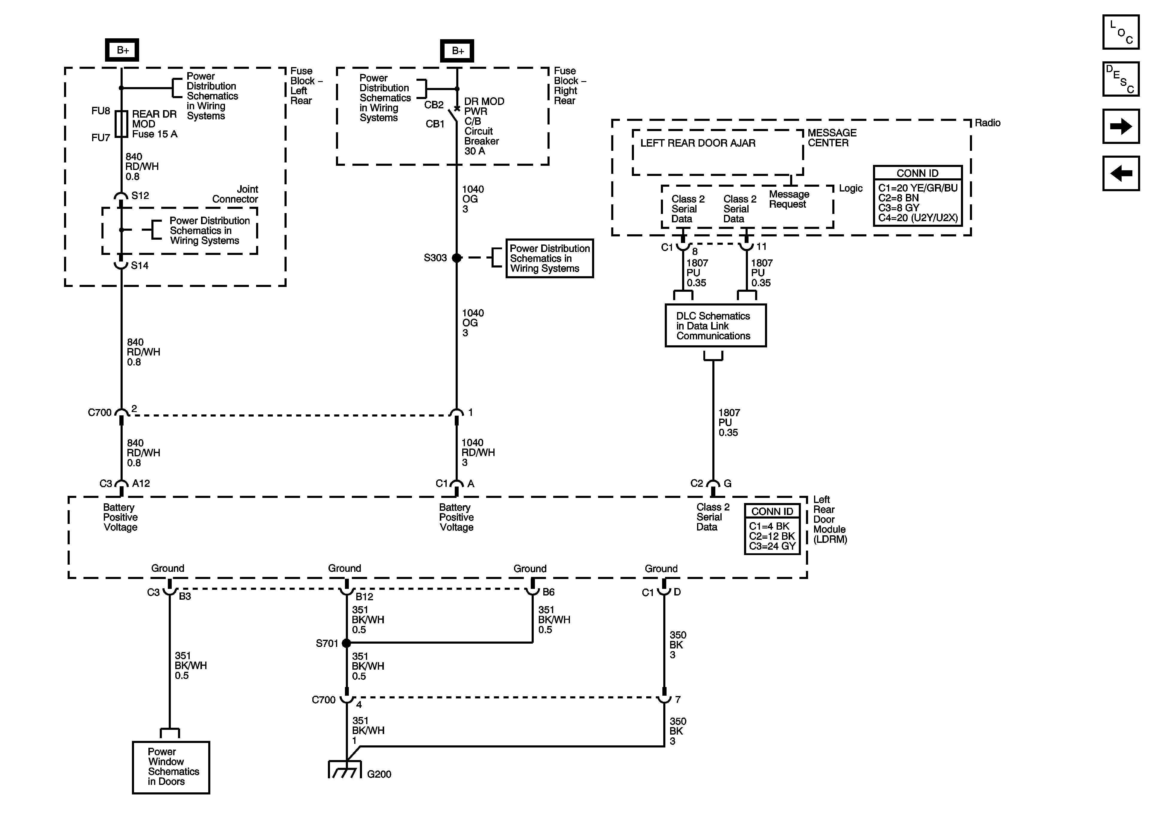
Figure 7:

LRDM Power, Ground, and Serial Data


Object Number: 788443  Size: FS
Master Electrical Component List
Door Ajar Indicator Description and Operation
LRDM Signals/Controls
FPDM Signals/Controls 2 of 2
Left Rear Fuse Block - SEATS Circuit Breaker, RADIO, and DDM Fuses
Underhood Fuse Block - R REAR Fuses
Left Rear Fuse Block - SEATS Circuit Breaker, RADIO, and DDM Fuses
Right Rear Fuse Block- RAP Relay/Fuse, FUEL PUMP Fuse/Relay, RR FOG LP Fuse/Relay, HTR PUMP Fuse, AFTER BOIL HEATER Relay, HTD SEAT Fuse, and PWR WINDOW Circuit Breaker
Class 2 (LHD) 1 of 2
Power Window Schematics Rear Window Switches and Motors
G200
Figure 8:

LRDM Signals/Controls


Object Number: 788446  Size: FS
Master Electrical Component List
Power Door Locks Description and Operation
RRDM Power, Ground, and Serial Data
LRDM Power, Ground, and Serial Data
Power Door Lock Schematics Left Rear Door Module, Right Rear Door Module
Power Window Schematics Rear Window Switches and Motors
Interior Lights Dimming Schematics ( 2 of 2 )
Figure 9:

RRDM Power, Ground, and Serial Data


Object Number: 788454  Size: FS
Master Electrical Component List
Door Ajar Indicator Description and Operation
RRDM Signals/Controls
LRDM Signals/Controls
Left Rear Fuse Block - SEATS Circuit Breaker, RADIO, and DDM Fuses
Left Rear Fuse Block - SEATS Circuit Breaker, RADIO, and DDM Fuses
Underhood Fuse Block - R REAR Fuses
Right Rear Fuse Block- RAP Relay/Fuse, FUEL PUMP Fuse/Relay, RR FOG LP Fuse/Relay, HTR PUMP Fuse, AFTER BOIL HEATER Relay, HTD SEAT Fuse, and PWR WINDOW Circuit Breaker
Class 2 (LHD) 1 of 2
Power Window Schematics Rear Window Switches and Motors
G200
Figure 10:

RRDM Signals/Controls


Object Number: 788474  Size: FS
Master Electrical Component List
Power Door Locks Description and Operation
RRDM Power, Ground, and Serial Data
Power Door Lock Schematics Left Rear Door Module, Right Rear Door Module
Power Window Schematics Rear Window Switches and Motors
Interior Lights Dimming Schematics ( 2 of 2 )