GM Service Manual Online
For 1990-2009 cars only
Makes
🢒
Cadillac
🢒
2007
🢒
CTS
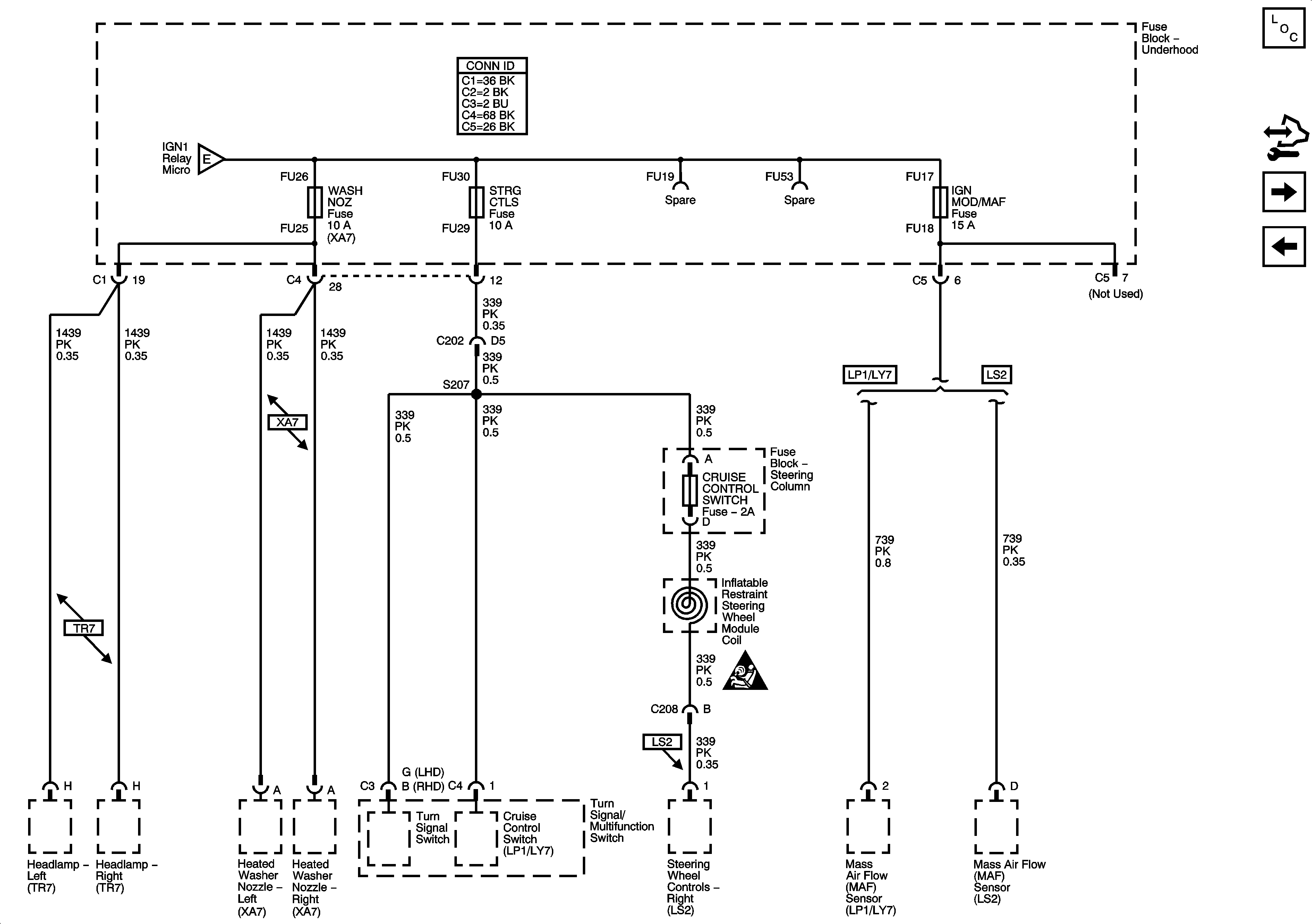
🢒 Underhood Fuse Block - WASH NOZ, STRG CTLS, and IGN MOD/MAF Fuses
Underhood Fuse Block - WASH NOZ, STRG CTLS, and IGN MOD/MAF Fuses
Underhood Fuse Block - WASH NOZ, STRG CTLS, and IGN MOD/MAF Fuses
Master Electrical Component List
Control Module References
Left Rear Fuse Block - IGN 3 Relay, L FRT HTD SEAT MOD, MEM/ADAPT SEAT, CCP, HDLP LEVELING, and IGN 3 Fuses
Underhood Fuse Block - STARTER Relay, IGN 1 Relay, HTR VLV/CLUTCH, and TCM/IPC Fuses
Underhood Fuse Block - STARTER Relay, IGN 1 Relay, HTR VLV/CLUTCH, and TCM/IPC Fuses
Power and Grounding Schematic Icons