GM Service Manual Online
For 1990-2009 cars only
Makes
🢒
Cadillac
🢒
2007
🢒
CTS
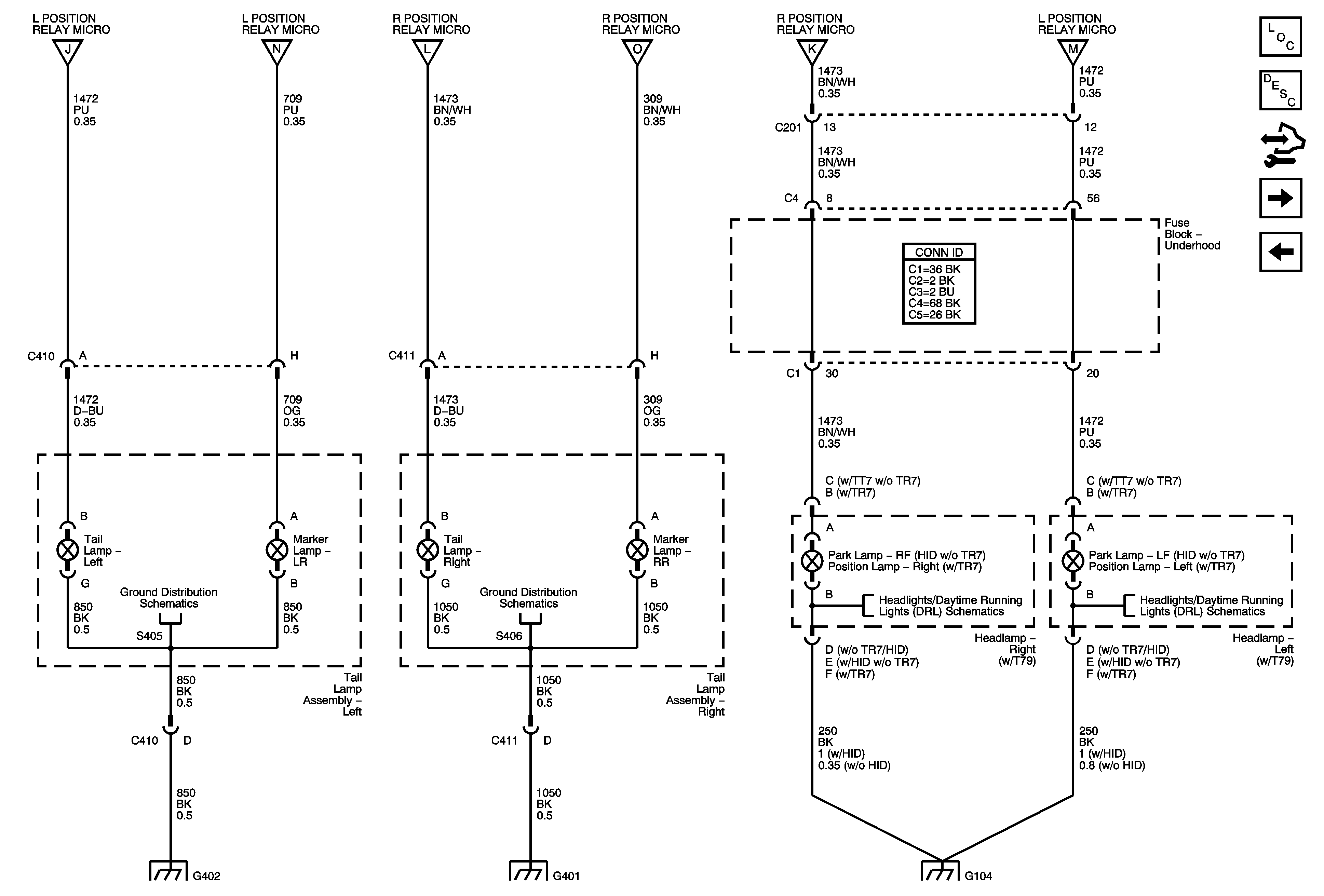
🢒 Position, Park, and Tail Lamps (Export)
Position, Park, and Tail Lamps (Export)
Position , Park, and Tail Lamps - Export
Master Electrical Component List
Exterior Lighting Systems Description and Operation
Control Module References
Stop Lamps, BPP Sensor and BAS Fuse/Relay (Domestic and Export)
Position Lamp Controls (Export w/T79)
Position Lamp Controls (Export w/T79)
Position Lamp Controls (Export w/T79)
Position Lamp Controls (Export w/T79)
Position Lamp Controls (Export w/T79)
Position Lamp Controls (Export w/T79)
Position Lamp Controls (Export w/T79)
G402 (2 of 2)
G401
Lighting Headlights/DRL (Headlamps)
Lighting Headlights/DRL (Headlamps)
G402 (2 of 2)
G401
G104 2 of 2