GM Service Manual Online
For 1990-2009 cars only

Object Number: 72719  Size: MF
Automatic Transmission Components
Automatic Transmission Controls Schematics
OBD II Symbol Description Notice

Circuit Description

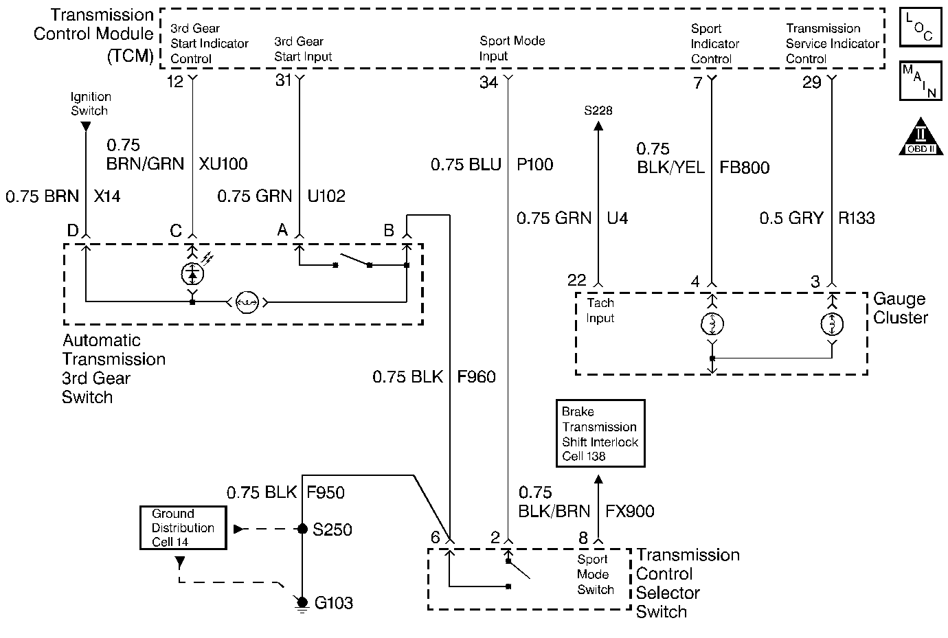
The Winter Mode switch has two states of illumination. In normal operation, whenever the ignition switch is on, the snowflake symbol dimly illuminates from a bulb in the switch (the illumination lamp). When Winter Mode is active, an additional lamp (the indicator lamp) within the switch causes the snowflake symbol to illuminate brightly. With the engine running and the transmission in Drive 4, the Winter Mode Indicator Lamp should transition from On to Off or from Off to On with each press of the Winter Mode Selector Switch. The ignition voltage supplies directly to the indicator bulb. The Transmission Control Module (TCM) controls the lamp by grounding the control circuit via an internal solid state device called a driver. The Winter Mode Selector Switch signal circuit is pulled up to B+ within the TCM. The other side of the switch connects to ground. When the switch is on, the signal voltage pulls low. The TCM interprets this signal voltage as a Winter mode request. The Winter mode selection causes the transmission to start in 3rd gear, improving the traction under slippery conditions.

Diagnostic Aids

An intermittent may be a result of the following conditions:

    • Corrosion
    • Mis-routed harness
    • Rubbed through wire insulation
    • Broken wire inside the insulation

Refer to Symptoms for Intermittents.

Test Description

The number(s) below refer to the step number(s) on the diagnostic table.

  1. The Winter Mode switch has 2 states of illumination. In normal operation, whenever the ignition switch is on, the snowflake symbol dimly illuminates by a bulb in the switch (the illumination lamp). When the Winter Mode is active, an additional lamp (the indicator lamp) within the switch causes the snowflake symbol to illuminate brightly. If the switch illumination lamp is functioning, the feed circuit to the switch is OK.

  2. The Winter Mode switch has 2 states of illumination. In normal operation, whenever the ignition switch is on, the snowflake symbol dimly illuminates by a bulb in the switch (the illumination lamp). When the Winter Mode is active, an additional lamp (the indicator lamp) within the switch causes the snowflake symbol to illuminate brightly. If the switch illumination lamp is functioning, the feed circuit to the switch is OK.

Winter Mode Indicator Lamp/Selector Switch Diagnosis

Step

Action

Value(s)

Yes

No

1

Was the Transmission On-Board Diagnostic (OBD) System Check performed?

--

Go to Step 2

Go to On-Board Diagnostic System Check

2

Any DTCs that are set must be corrected before performing this diagnostic procedure.

Are there any DTCs set?

--

Go to the applicable DTCs

Go to Step 3

3

Caution: Apply the parking brake and block the drive wheels before performing this procedure in order to prevent bodily injury.

  1. Start the engine.
  2. Apply the service brake.
  3. Put the transmission in Drive 4.
  4. Push the Winter Mode selector switch several times while observing the Winter Mode indicator lamp in the center of the Winter Mode selector switch.

Does the Winter Mode indicator lamp turn On and Off?

--

No Trouble Found

Refer to Diagnostic Aids

Go to Step 4

4

  1. Place the transmission in Park.
  2. Turn on the ignition with the engine off.
  3. Use the scan tool in order to monitor the Winter Mode Selector Switch.
  4. Push the Winter Mode selector switch several times while observing the scan tool display.

Does the display change back and forth between On and Off?

--

Go to Step 5

Go to Step 11

5

Use the scan tool in order to command the Winter Mode indicator lamp On and Off.

Does the lamp go On and Off?

--

Go to Step 23

Go to Step 6

6

Is the indicator lamp always on? Refer to the Test Description.

--

Go to Step 10

Go to Step 7

7

Is the switch illumination lamp on? Refer to the Test Description.

--

Go to Step 8

Go to Step 17

8

  1. Turn off the ignition.
  2. Disconnect the TCM.
  3. Turn on the ignition.
  4. Use a fused jumper in order to jumper the lamp control circuit in the TCM harness connector to ground.

Is the lamp on?

--

Go to Step 22

Go to Step 9

9

Check the Winter Mode circuit for one of the following conditions:

    • Damaged bulb (refer to Engine Electrical ).
    • Open ignition feed to the bulb (refer to Engine Electrical ).
    • Control circuit open or shorted to B+.

Is the action complete?

--

Go to Step 24

--

10

  1. Turn off the ignition.
  2. Disconnect the TCM.
  3. Turn on the ignition with the engine off.

Does the lamp illuminate?

--

Go to Step 16

Go to Step 23

11

Does the display always indicate On?

--

Go to Step 12

Go to Step 14

12

  1. Disconnect the Winter Mode selector switch.
  2. While observing the scan tool, momentarily connect a fused jumper across the terminals in the harness connector.

Does the state change each time the jumper is momentarily connected?

--

Go to Step 21

Go to Step 13

13

  1. Turn off the ignition.
  2. Disconnect the TCM.
  3. Use the DVM J 39200 in order to check the continuity between the Winter Mode selector switch signal circuit and ground.

Does the DVM indicate circuit continuity?

--

Go to Step 18

Go to Step 22

14

Use a fused jumper in order to jumper the Winter Mode selector switch signal circuit to ground in the switch harness connector while observing the scan tool.

Does the display indicate On?

--

Go to Step 20

Go to Step 15

15

  1. Turn off the ignition.
  2. Disconnect the TCM.
  3. Use the DVM J 39200 in order to check the continuity of the Winter Mode selector switch signal circuit from the ECM harness connector to the switch harness connector.

Is the resistance within the specified range?

0-5Ω

Go to Step 22

Go to Step 19

16

Repair the short to ground in the lamp control circuit.

Is the action complete?

--

Go to Step 24

--

17

Repair the feed circuit to the instrument panel indicator lamps.

Is the action complete?

--

Go to Step 24

--

18

Repair the signal circuit shorted to ground.

Is the action complete?

--

Go to Step 24

--

19

Repair the open/high resistance signal circuit.

Is the action complete?

--

Go to Step 24

--

20

Check the Winter Mode Selector switch circuit for an open/high resistance ground.

Was a problem found and corrected?

--

Go to Step 24

Go to Step 21

21

Replace the switch.

Is the action complete?

--

Go to Step 24

--

22

Check the TCM harness connector for a poor connection or poor terminal tension. Refer to Engine Electrical, Troubleshooting Procedures, Checking Terminal Contact for proper procedure.

Was a problem found and corrected?

--

Go to Step 24

Go to Step 23

23

Replace the TCM.Refer to TCM Replacement.

Is the action complete?

--

Go to Step 24

--

24

Caution: Apply the parking brake and block the drive wheels before performing this procedure in order to prevent bodily injury.

  1. Start the engine.
  2. Apply the service brake.
  3. Shift the transmission in Drive 4.
  4. Push the Winter Mode selector switch several times while observing the Winter Mode indicator lamp in the I/P.

Does the Winter Mode indicator lamp turn On and Off?

--

System OK

Go to Step 2