GM Service Manual Online
For 1990-2009 cars only
Makes
🢒
Cadillac
🢒
1998
🢒
Catera
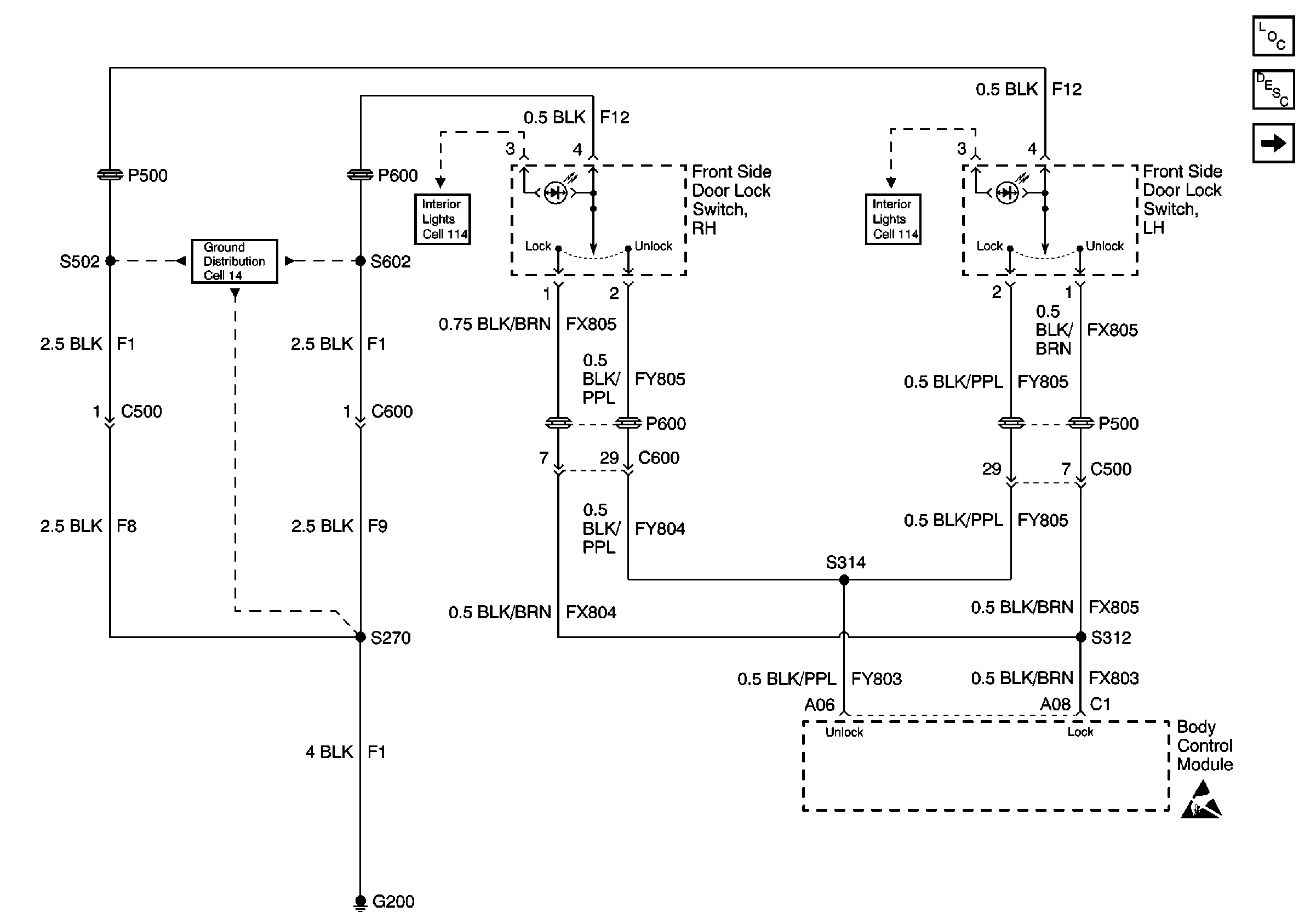
🢒 (Power Door Lock Schematics) Cell 130 LH and RH Front Side Door Lock Switches and BCM
(Power Door Lock Schematics) Cell 130 LH and RH Front Side Door Lock Switches and BCM
(Power Door Lock Schematics) Cell 130 LH and RH Front Side Door Lock Switches and BCM
Power Door Systems Components
Power Door Locks Circuit Description
(Power Door Lock Schematics) Cell 130/131 Fuse Block, BCM and Door Lock Relay K135
Handling Electrostatic Discharge Sensitive Parts Notice
Cell 14 Rear Seat Cushion Heaters, Rear Heater Switches, and Rear Window Regulator Motors
Cell 114 Roof Rail Courtesy Lamps and Rear Side Door Jamb Switches
Cell 114 Roof Rail Courtesy Lamps and Rear Side Door Jamb Switches