GM Service Manual Online
For 1990-2009 cars only
Makes
🢒
Cadillac
🢒
1999
🢒
Catera
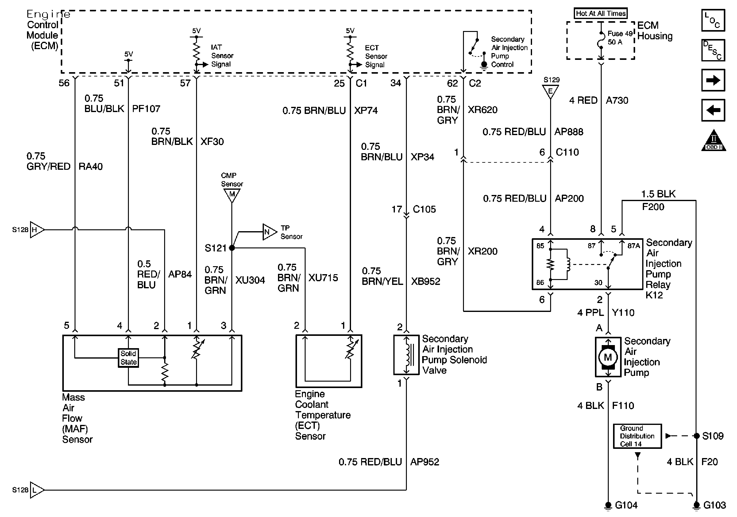
🢒 Cell 20: Air Injection Pump, MAF and ECT Sensors
Cell 20: Air Injection Pump, MAF and ECT Sensors
Cell 20: Air Injection Pump, MAF and ECT Sensors
Engine Controls Components
Information Sensors
Cell 20: Heated Oxygen Sensors
Cell 20: Fuel Injectors
Engine Controls Schematic Icons
Ground Distribution Schematics
Cell 20: Power, Ground, and MIL
Cell 20: Throttle Position (TP) Sensor
Cell 20: Engine Data Sensors
Cell 20: Engine Data Sensors
Cell 20: Engine Data Sensors