GM Service Manual Online
For 1990-2009 cars only
Makes
🢒
Cadillac
🢒
2001
🢒
Catera
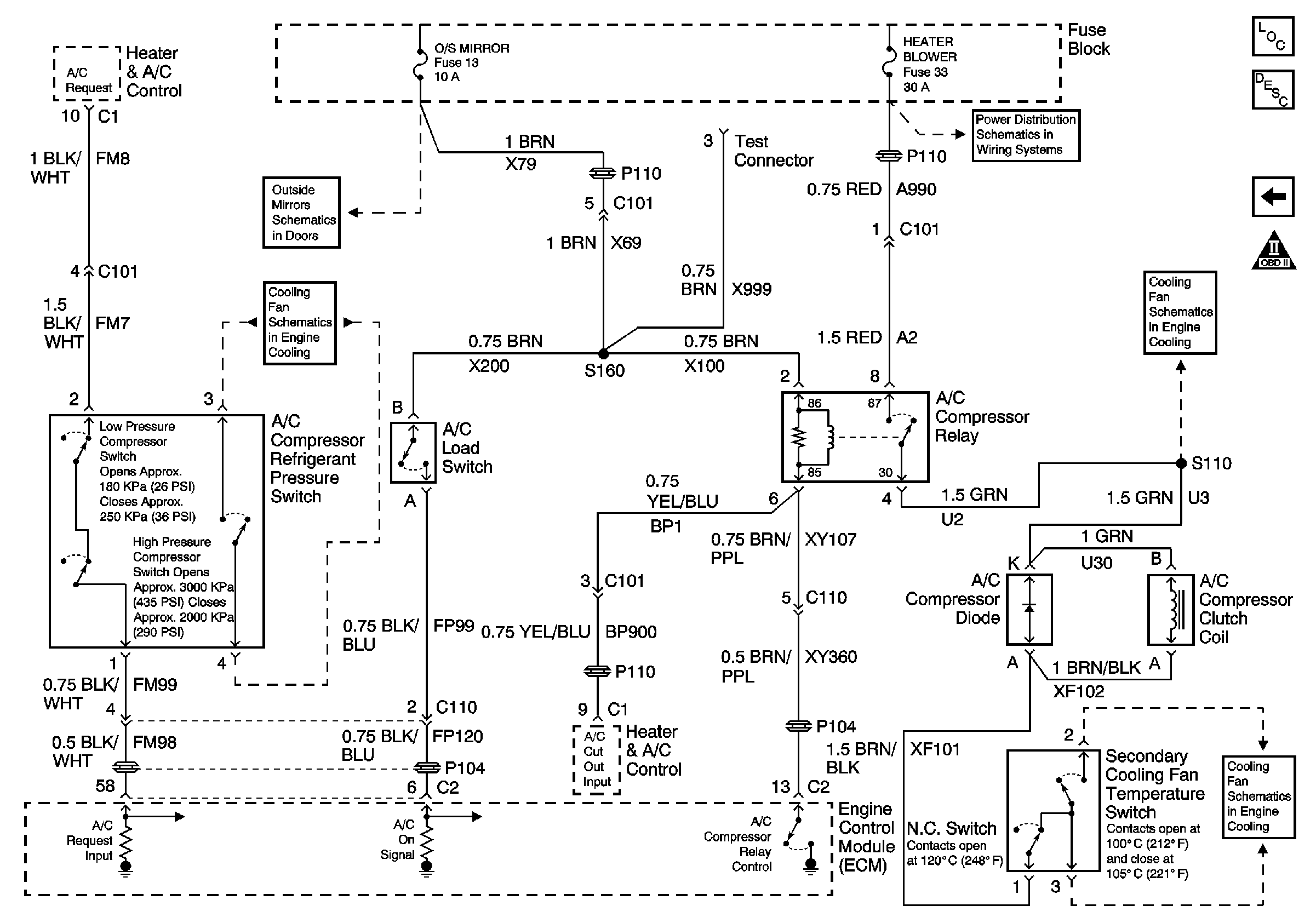
🢒 A/C Controls
A/C Controls
A/C Controls
Master Electrical Component List
Cruise Control
Power Distribution Schematics
Outside Rearview Mirror Schematics
Engine Cooling Schematics
Engine Cooling Schematics
Engine Cooling Schematics