GM Service Manual Online
For 1990-2009 cars only
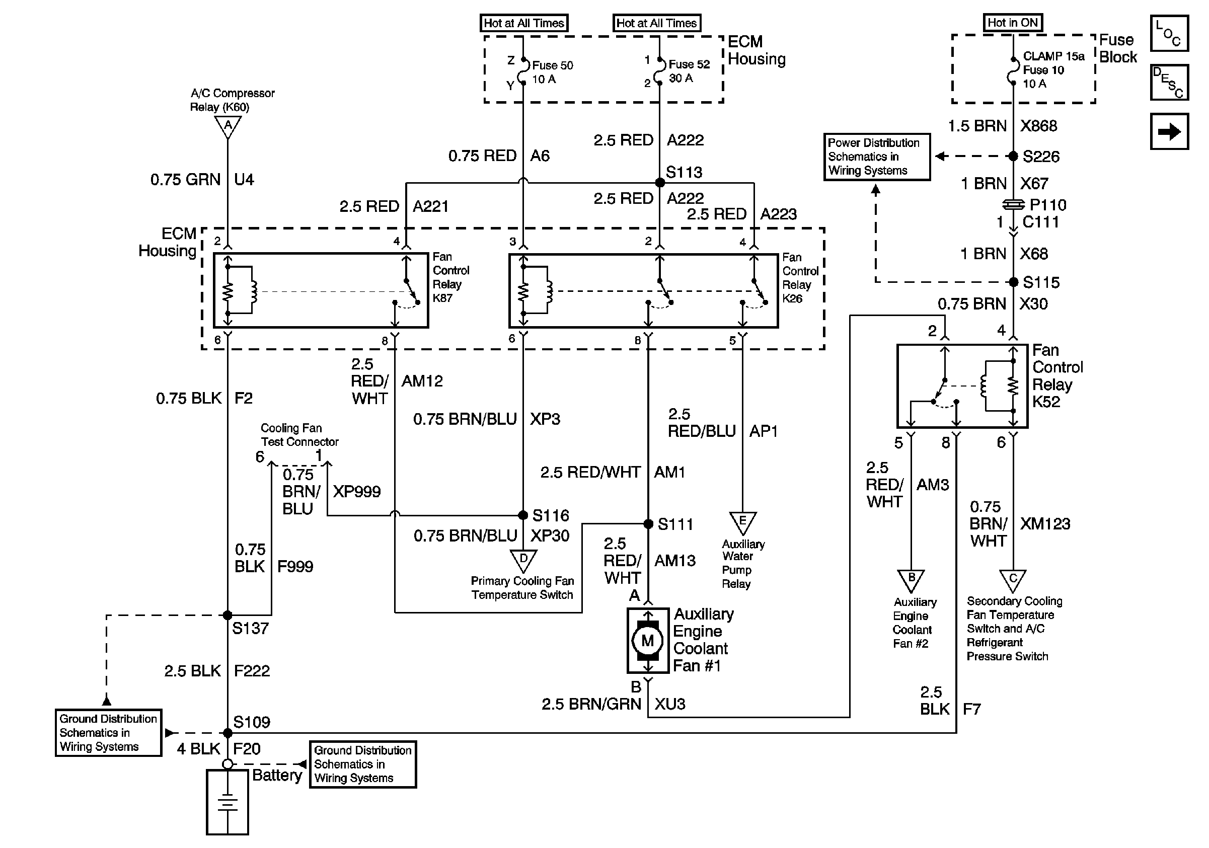
Figure 1:

Auxiliary Engine Coolant Fan #1


Object Number: 768838  Size: FS
Master Electrical Component List
Cooling System Description and Operation
Cooling Fan, Auxiliary Water Pump, and Heater Water Auxiliary Pump
Battery Cable Bus
Battery Cable Bus
Underhood Fuse Block Fuses V1 and V4, and Ignition Switch
Auxiliary Engine Cooling Fan #2
Fuse Block Fuses 10 and 24
Cooling Fan, Auxiliary Water Pump, and Heater Water Auxiliary Pump
Cooling Fan, Auxiliary Water Pump, and Heater Water Auxiliary Pump
Auxiliary Engine Cooling Fan #2
Auxiliary Engine Cooling Fan #2
G103 (2 of 8)
G103 (1 of 8)
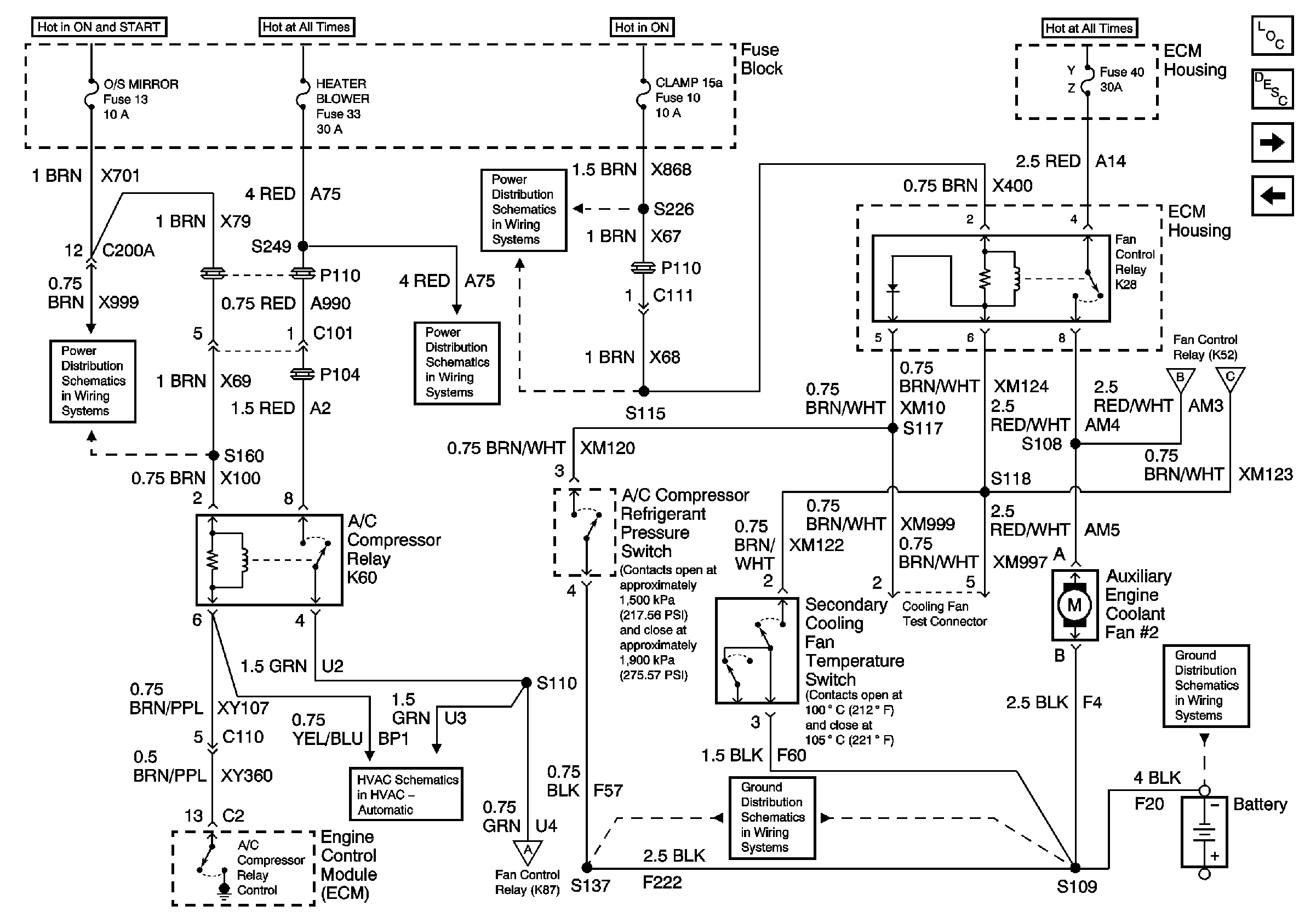
Figure 2:

Cooling Fan, Auxiliary Water Pump, and Heater Water Auxiliary Pump


Object Number: 768844  Size: FS
Master Electrical Component List
Cooling System Description and Operation
Auxiliary Engine Cooling Fan #2
Auxiliary Engine Coolant Fan #1
Auxiliary Engine Coolant Fan #1
Battery Cable Bus
Auxiliary Engine Coolant Fan #1
Underhood Fuse Block Fuses V1 and V4, and Ignition Switch
Fuse Block Fuses 10 and 24
G103 (1 of 8)
G103 (2 of 8)
Figure 3:

Auxiliary Engine Coolant Fan #2


Object Number: 768852  Size: FS
Master Electrical Component List
Cooling System Description and Operation
Coolant Level Indicator
Cooling Fan, Auxiliary Water Pump, and Heater Water Auxiliary Pump
Underhood Fuse Block Fuses V1 and V4, and Ignition Switch
Underhood Fuse Block Fuse V6 and Fuse Block Fuses 17, 28, 29, 33, and34
Underhood Fuse Block Fuses V1 and V4, and Ignition Switch
Battery Cable Bus
Fuse Block Fuses 10 and 24
Fuse Block Fuses 3, 13, and 19
Underhood Fuse Block Fuse V6 and Fuse Block Fuses 17, 28, 29, 33, and34
Auxiliary Engine Coolant Fan #1
G103 (1 of 8)
Compressor Controls
Auxiliary Engine Coolant Fan #1
G103 (2 of 8)
Figure 4:

Coolant Level Indicator


Object Number: 726232  Size: FS
Master Electrical Component List
Cooling System Description and Operation
Auxiliary Engine Cooling Fan #2
Fuel, Coolant and Oil Gauges and Indicators
G103 (6 of 8)
G103 (1 of 8)