GM Service Manual Online
For 1990-2009 cars only
Makes
🢒
Cadillac
🢒
2006
🢒
DTS
🢒
Vehicle Control Systems
🢒
Vehicle DTC Information
🢒 Door Control Module Schematics
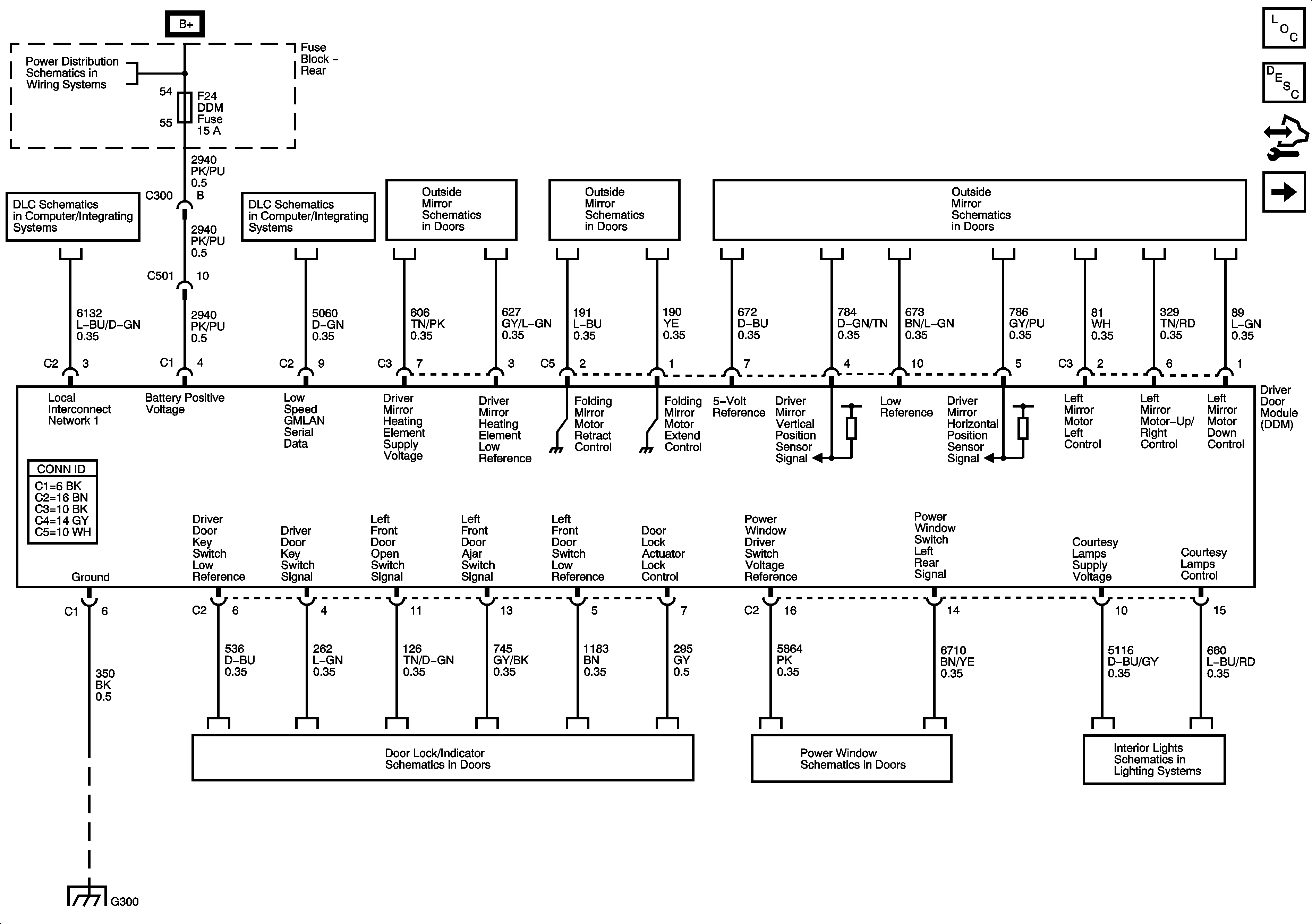
Figure
1:
Driver Door Module (DDM)
Master Electrical Component List
Power Door Locks Description and Operation
Control Module References
Passenger Door Module (PDM) Schematic
Rear Fuse Block B+ Bus
DLC Power, Ground, and Low Speed GMLAN
Heated Mirrors w/DR2
Folding Mirrors w/DL3
Driver Outside Rearview Mirror
G300
Driver Door Module Power and Ground
Window Switches
Interior Courtesy Lamps
Figure
2:
Passenger Door Module (PDM)
Master Electrical Component List
Power Door Locks Description and Operation
Control Module References
Driver Door Module (DDM) Schematic
Rear Fuse Block B+ Bus
DLC Power, Ground, and Low Speed GMLAN
Heated Mirrors w/DR2
Folding Mirrors w/DL3
Passenger Outside Rearview Mirror
G304
Front Passenger Door Module Power and Ground
Window Switches
Interior Courtesy Lamps