GM Service Manual Online
For 1990-2009 cars only
Makes
🢒
Cadillac
🢒
2006
🢒
DTS
🢒
Vehicle Control Systems
🢒
Vehicle DTC Information
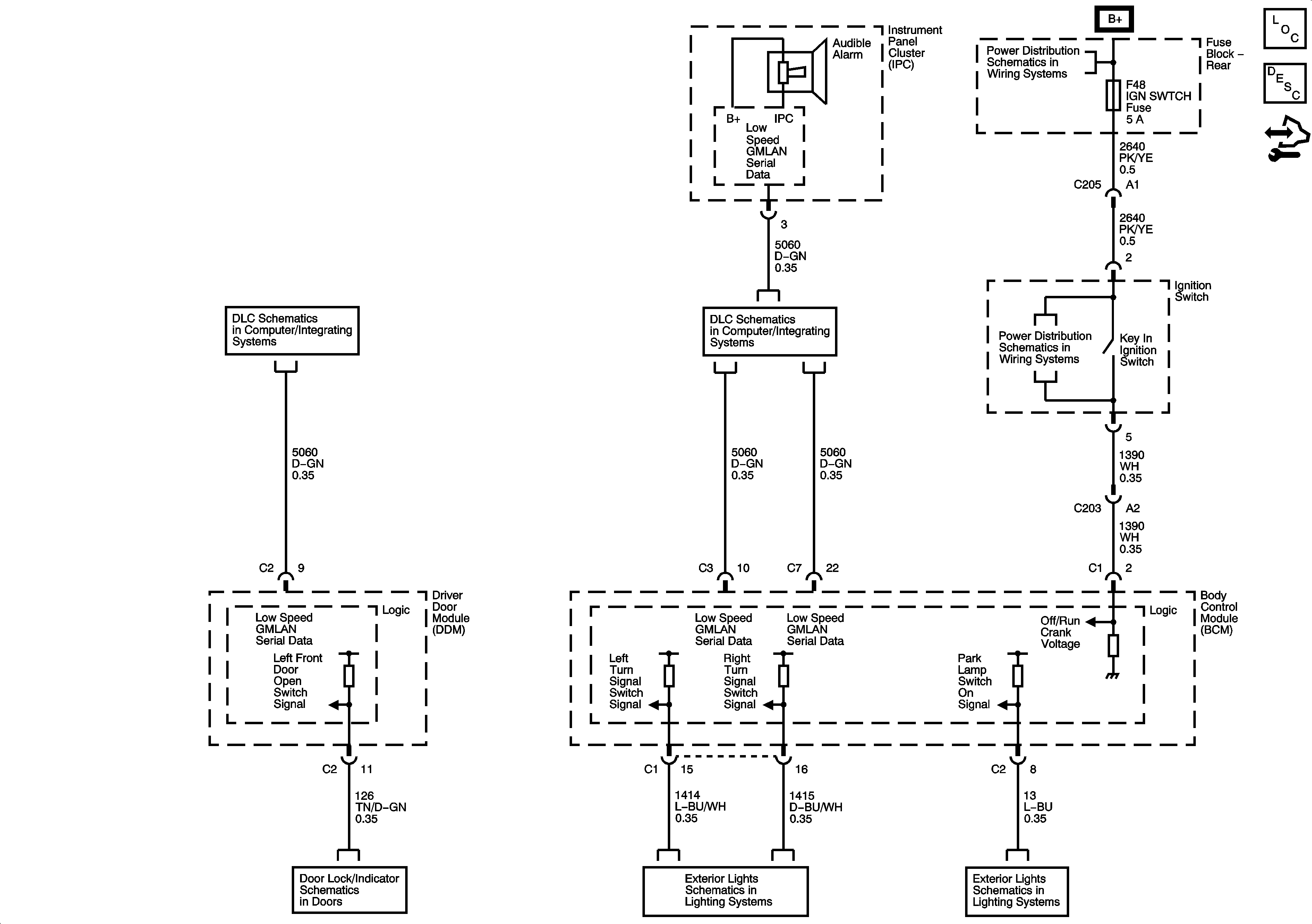
🢒 Audible Warnings Schematics
Master Electrical Component List
Audible Warnings Description and Operation
Control Module References
DLC Power, Ground, and Low Speed GMLAN
Driver Door Module Power and Ground
DLC Power, Ground, and Low Speed GMLAN
Front Turn Signal/Hazard Lamps
Front Park, Marker, Position Lamps
Rear Fuse Block B+ Bus
Rear Fuse Block IGN SWTCH, STR/WHL ILLUM Fuses