GM Service Manual Online
For 1990-2009 cars only
Makes
🢒
Cadillac
🢒
2006
🢒
DTS
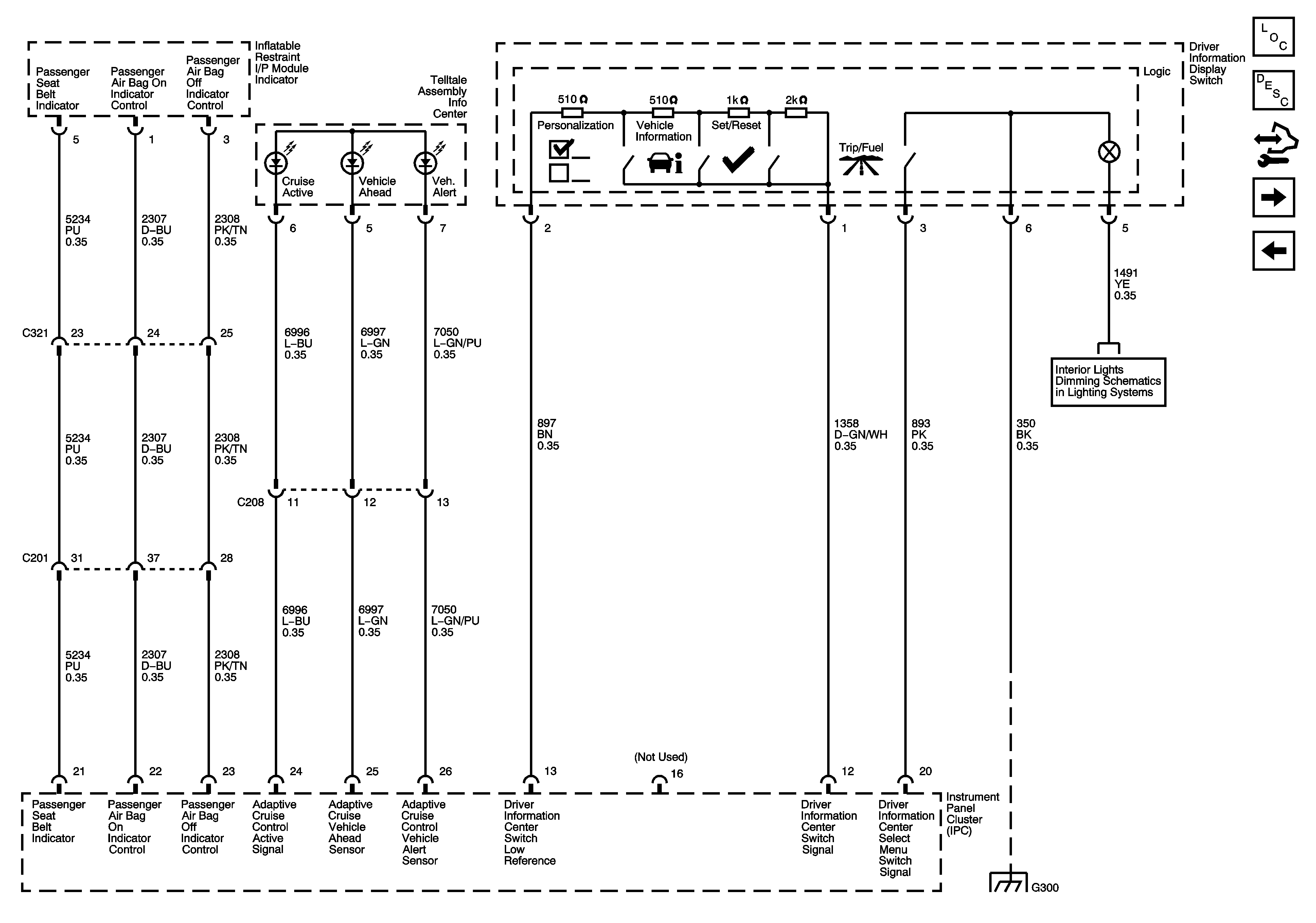
🢒 Inflatable Restraint I/P Module Indicator, Telltale Assembly Info Center,Driver Information Display
Inflatable Restraint I/P Module Indicator, Telltale Assembly Info Center,Driver Information Display
Inflatable Restraint I/P Module Indicator, Telltale Assembly Info Center, Driver Information Display
Master Electrical Component List
Driver Information Center (DIC) Description and Operation
Control Module References
Oil Level, EOP, Fuel Level Sensor
Indicators
G300
Hazard, Headlamp, Driver Information Display Switches, Ashtray, HVAC Control Module, Radio, Clock