GM Service Manual Online
For 1990-2009 cars only
Makes
🢒
Cadillac
🢒
2007
🢒
DTS
🢒
Suspension
🢒
Electronic Suspension Control
🢒 Electronic Suspension Control Schematics
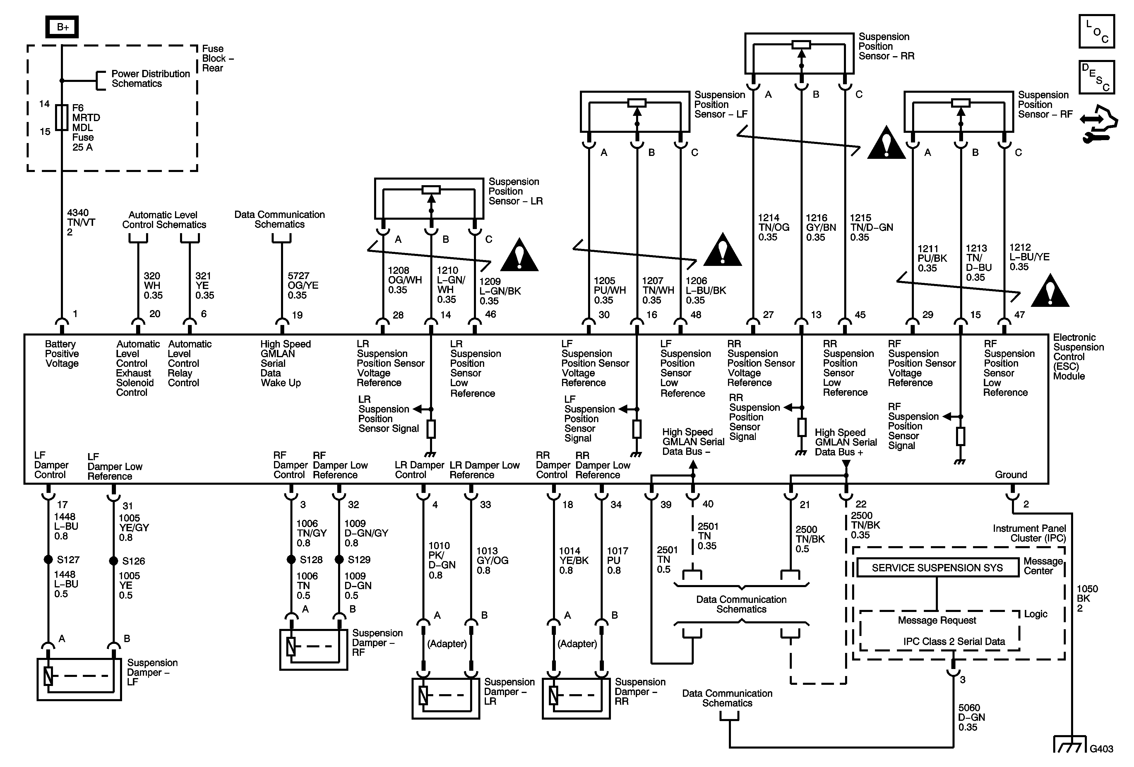
Electronic Suspension Control - F55
Master Electrical Component List
Electronic Suspension Control Description and Operation
Control Module References
Rear Fuse Block B+
Automatic Level Control (ALC) w/F55
High Speed Serial Data, Wake Up
Power, Ground and Low Speed GMLAN
G403
Electronic Suspension Control Schematic Icons
Electronic Suspension Control Schematic Icons
Electronic Suspension Control Schematic Icons
Electronic Suspension Control Schematic Icons