GM Service Manual Online
For 1990-2009 cars only
Makes
🢒
Cadillac
🢒
2007
🢒
DTS
🢒 Power and Ground
Power and Ground
Power and Ground
Master Electrical Component List
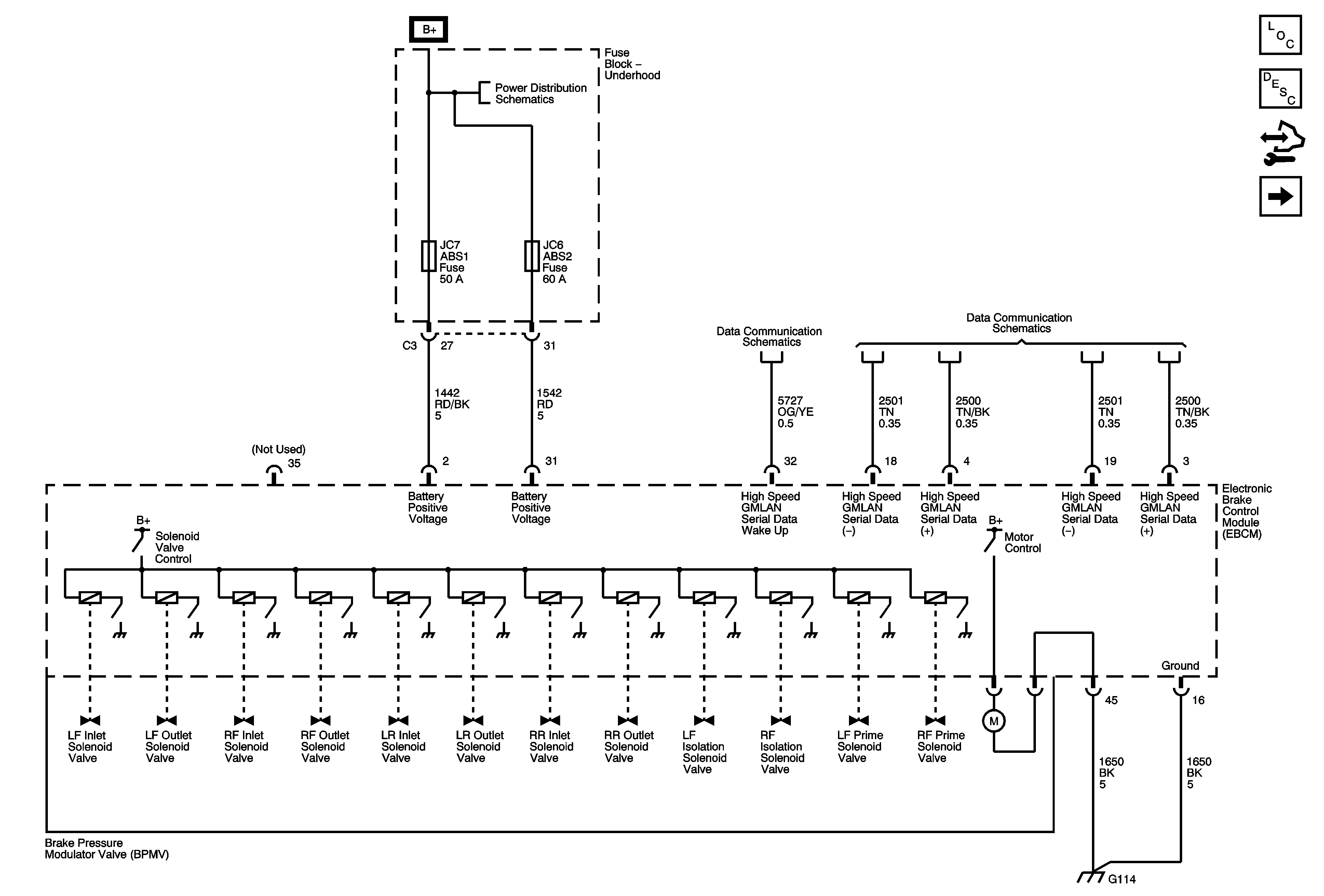
ABS Description and Operation
Control Module References
Wheel Speed Sensors
Underhood Fuse Block B+
High Speed Serial Data, Wake Up
High Speed Serial Data
G101, G110, G111, G114, G115, G302, G303, G306, G307