GM Service Manual Online
For 1990-2009 cars only
Makes
🢒
Cadillac
🢒
2007
🢒
DTS
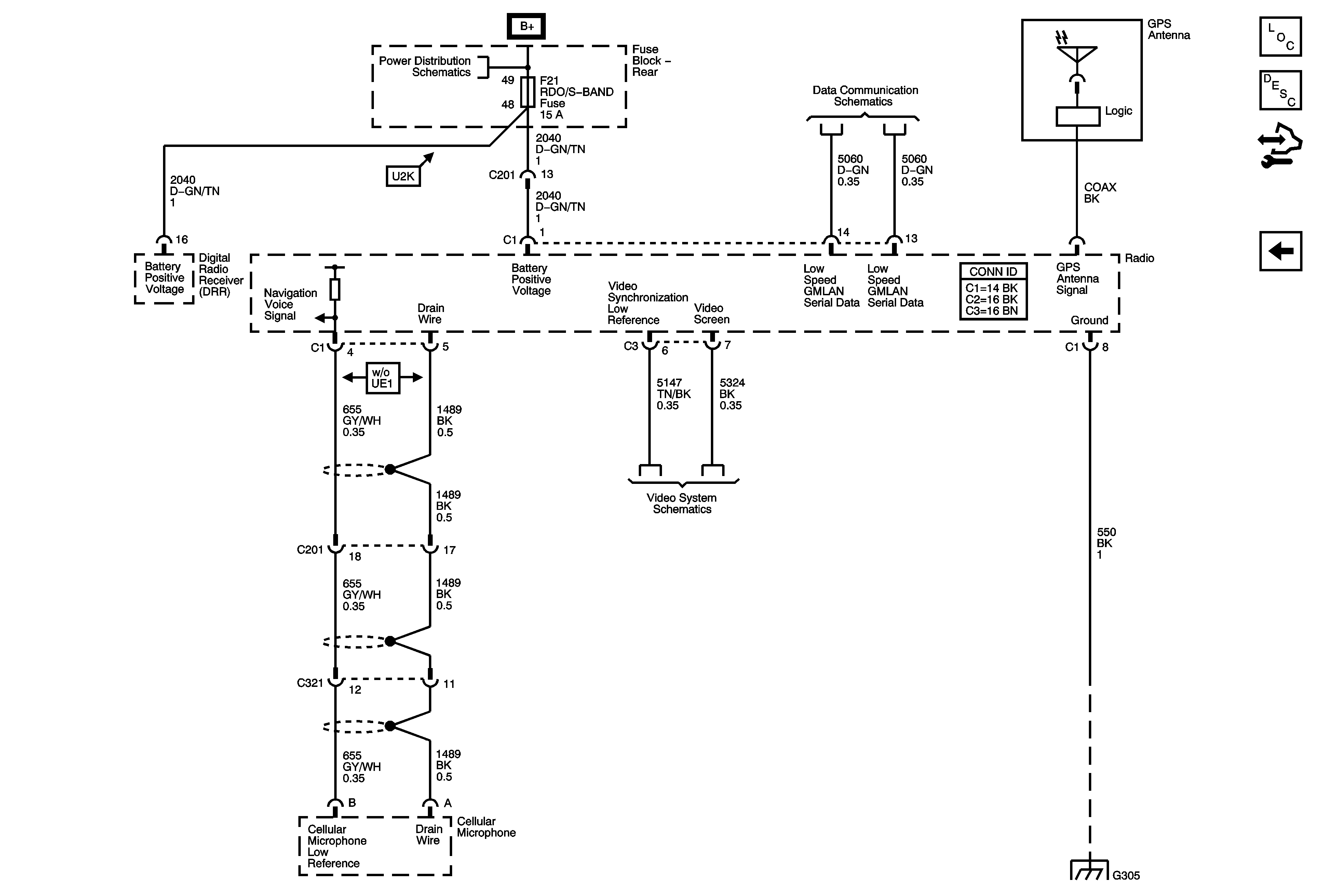
🢒 Radio w/o UE1
Radio w/o UE1
Radio - Without UE1
Navigation System Description and Operation
Traffic Information Receiver U3Q
Rear Fuse Block B+
Power, Ground and Low Speed GMLAN
07 DTS Video System Schematics - Video System UQ3 Japan
G305