GM Service Manual Online
For 1990-2009 cars only
Makes
🢒
Cadillac
🢒
2007
🢒
DTS
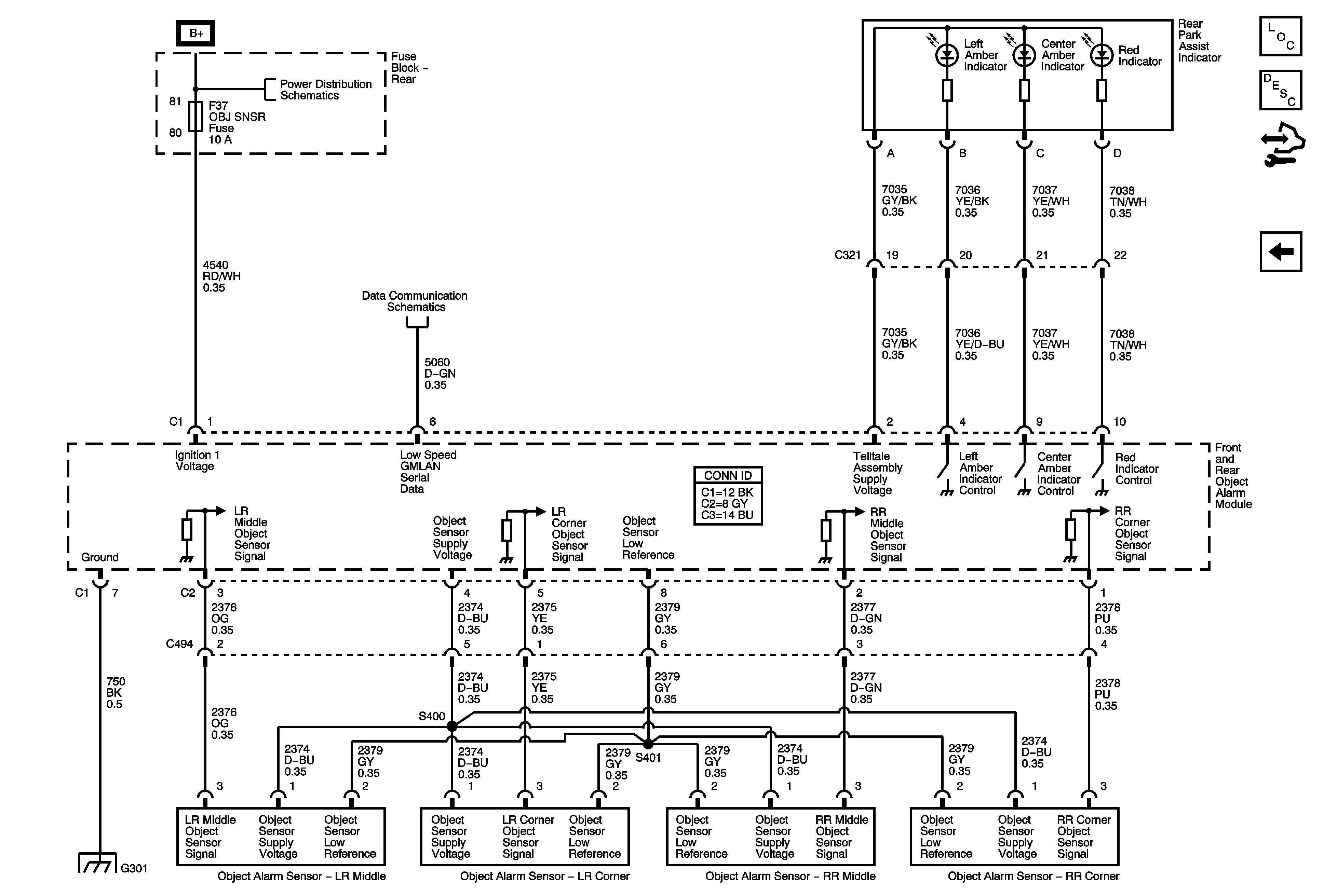
🢒 Rear Park Assist UFR
Rear Park Assist UFR
Rear Park Assist - UFR
Master Electrical Component List
Object Detection Description and Operation
Control Module References
Front Park Assist UFR
Rear Fuse Block B+
Power, Ground and Low Speed GMLAN
G301