GM Service Manual Online
For 1990-2009 cars only

Interior Lights Schematics DeVille

Cell 114: Inputs


Object Number: 318397  Size: FS
Lighting Systems Components
Interior Lights Circuit Description
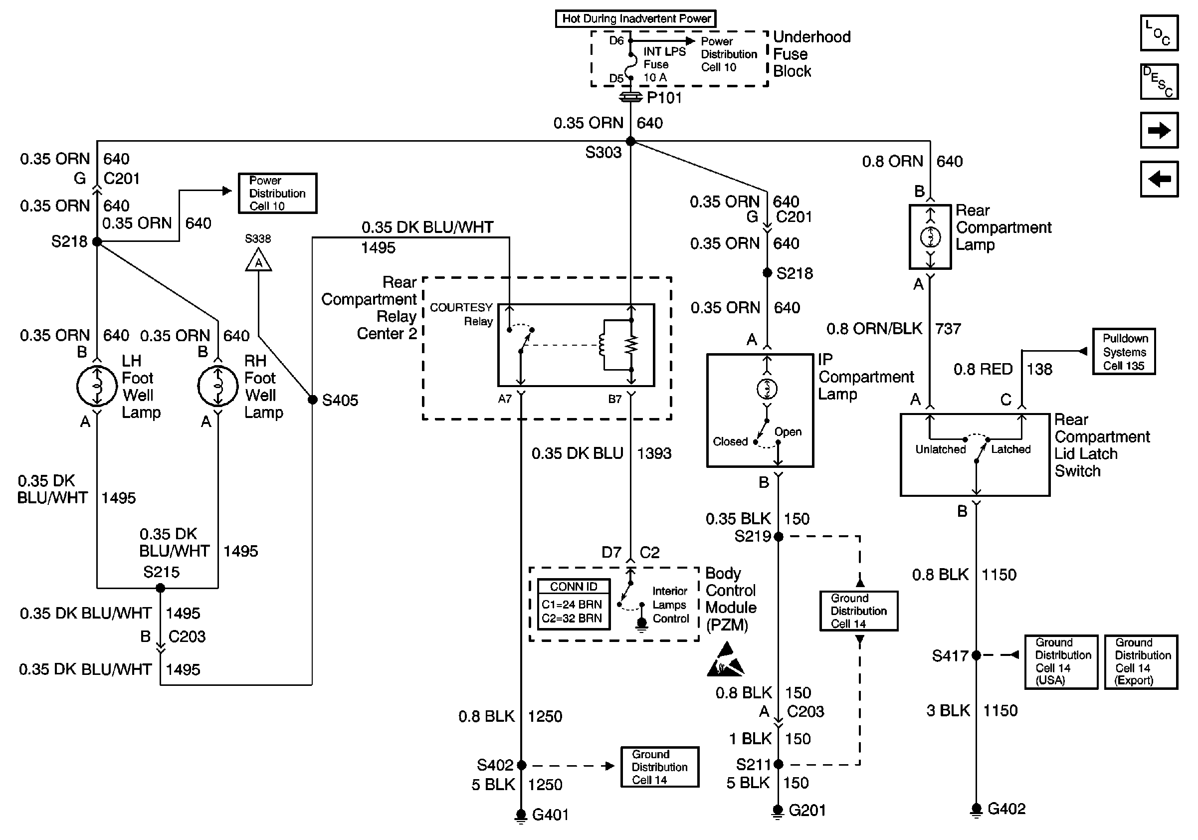
Cell 114: Door Courtesy, IP Compartment, and Rear Compartment Lamps
Power Distribution Schematics
Body Control System Connector End Views
Instrument Panel, Gages, and Console Connector End Views
Lighting Systems Connector End Views
Handling ESD Sensitive Parts Notice
Handling ESD Sensitive Parts Notice
Ground Distribution Schematics
Ground Distribution Schematics
Ground Distribution Schematics

Cell 114: Door Courtesy, IP Compartment, and Rear Compartment Lamps


Object Number: 318468  Size: FS
Lighting Systems Components
Interior Lights Circuit Description
Cell 114: Courtesy/Reading Lamps
Cell 114: Inputs
Power Distribution Schematics
Power Distribution Schematics
Handling ESD Sensitive Parts Notice
Cell 135
Ground Distribution Schematics
Ground Distribution Schematics
Ground Distribution Schematics
Ground Distribution Schematics
Cell 114: Courtesy/Reading Lamps (w/YP7 or YP8)
Cell 114: Courtesy/Reading Lamps
Body Control System Connector End Views

Cell 114: Courtesy/Reading Lamps


Object Number: 318473  Size: FS
Lighting Systems Components
Interior Lights Circuit Description
Cell 114: Courtesy/Reading Lamps (w/YP7 or YP8)
Cell 114: Door Courtesy, IP Compartment, and Rear Compartment Lamps
Power Distribution Schematics
Cell 114: Door Courtesy, IP Compartment, and Rear Compartment Lamps
Ground Distribution Schematics
Ground Distribution Schematics
Power Distribution Schematics

Cell 114: Courtesy/Reading Lamps (w/YP7 or YP8)


Object Number: 318480  Size: FS
Lighting Systems Components
Interior Lights Circuit Description
Cell 114: Vanity Mirrors
Cell 114: Courtesy/Reading Lamps
Power Distribution Schematics
Ground Distribution Schematics
Ground Distribution Schematics
Power Distribution Schematics
Cell 114: Door Courtesy, IP Compartment, and Rear Compartment Lamps

Cell 114: Vanity Mirrors


Object Number: 318534  Size: FS
Lighting Systems Components
Interior Lights Circuit Description
Cell 114: Courtesy/Reading Lamps (w/YP7 or YP8)
Ground Distribution Schematics
Ground Distribution Schematics
Power Distribution Schematics
Power Distribution Schematics
Power Distribution Schematics

Interior Lights Schematics Eldorado

Figure 1:

Cell 114: Inputs


Object Number: 318465  Size: FS
Lighting Systems Components
Interior Lights Circuit Description
Cell 114: Door Courtesy, IP Compartment, and Rear Compartment Lamps
Handling ESD Sensitive Parts Notice
Handling ESD Sensitive Parts Notice
Ground Distribution Schematics
Ground Distribution Schematics
Ground Distribution Schematics
Power Distribution Schematics
Power Distribution Schematics
Cell 146
Cell 146
Instrument Panel, Gages, and Console Connector End Views
Lighting Systems Connector End Views
Body Control System Connector End Views
Figure 2:

Cell 114: Door Courtesy, IP Compartment, and Rear Compartment Lamps


Object Number: 318470  Size: FS
Lighting Systems Components
Interior Lights Circuit Description
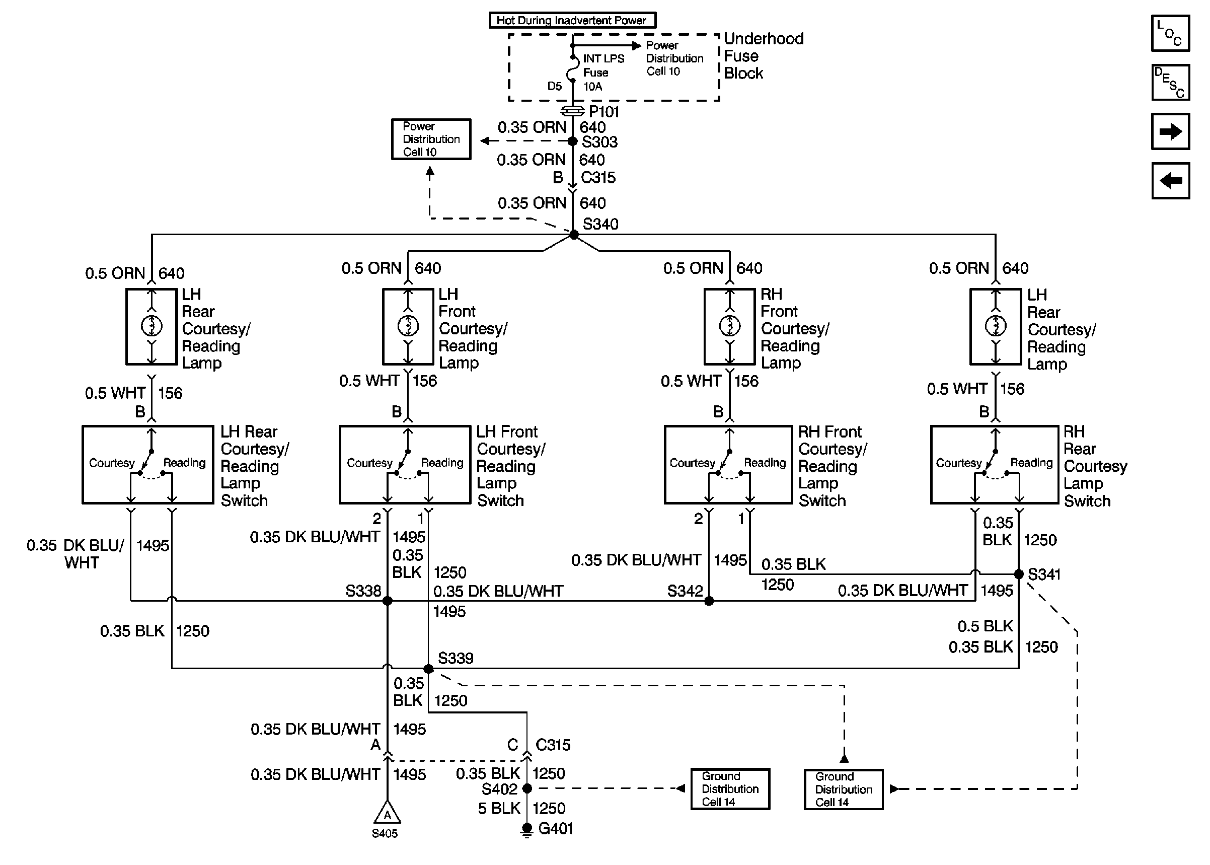
Cell 114: Courtesy/Reading Lamps
Cell 114: Inputs
Power Distribution Schematics
Power Distribution Schematics
Cell 114: Courtesy/Reading Lamps
Handling ESD Sensitive Parts Notice
Ground Distribution Schematics
Ground Distribution Schematics
Ground Distribution Schematics
Ground Distribution Schematics
Cell 135
Body Control System Connector End Views
Figure 3:

Cell 114: Courtesy/Reading Lamps


Object Number: 318476  Size: FS
Lighting Systems Components
Interior Lights Circuit Description
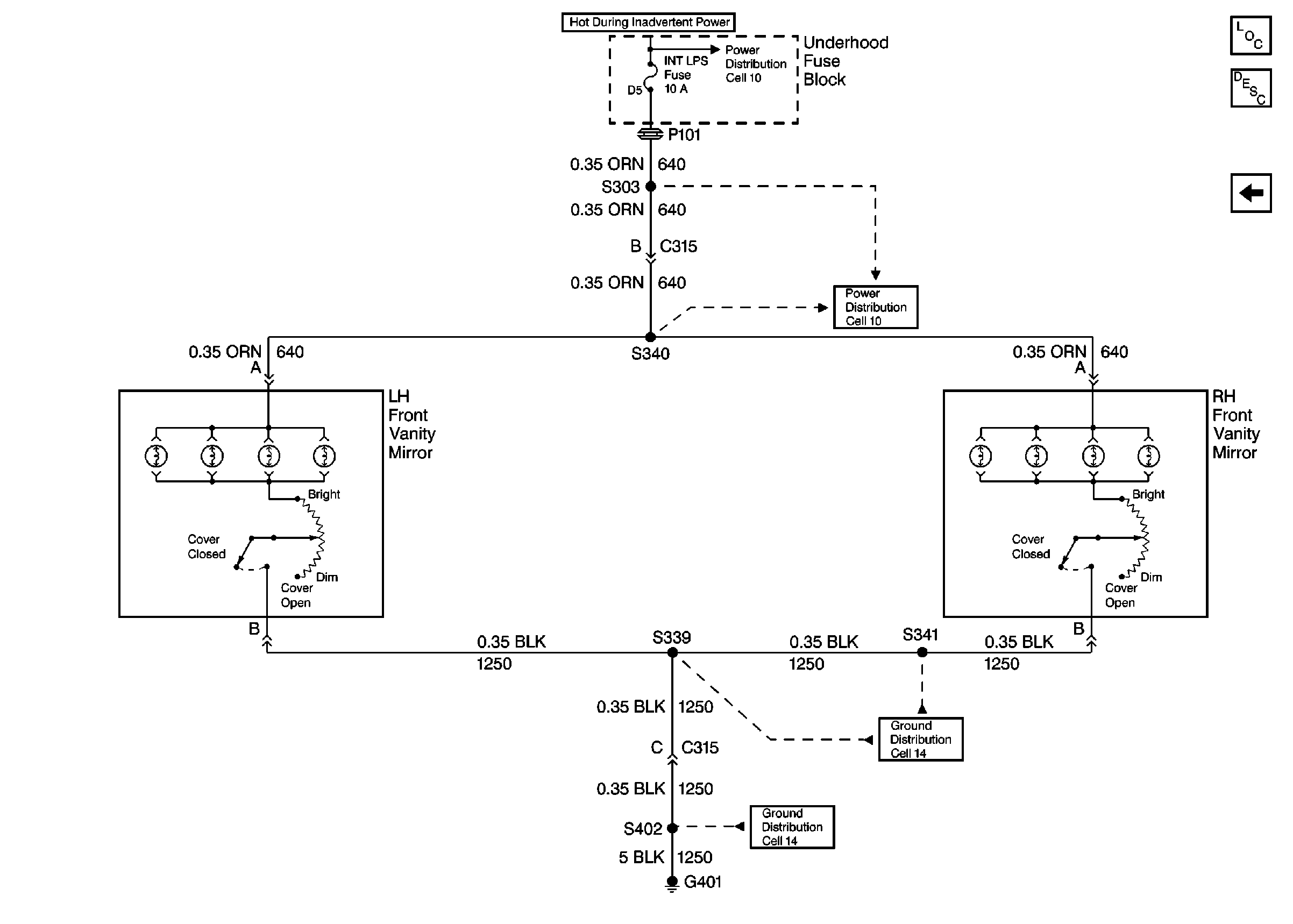
Cell 114: Vanity Mirrors
Cell 114: Door Courtesy, IP Compartment, and Rear Compartment Lamps
Power Distribution Schematics
Power Distribution Schematics
Cell 114: Door Courtesy, IP Compartment, and Rear Compartment Lamps
Ground Distribution Schematics
Ground Distribution Schematics
Figure 4:

Cell 114: Vanity Mirrors


Object Number: 318536  Size: FS
Lighting Systems Components
Interior Lights Circuit Description
Cell 114: Courtesy/Reading Lamps
Power Distribution Schematics
Power Distribution Schematics
Ground Distribution Schematics
Ground Distribution Schematics