GM Service Manual Online
For 1990-2009 cars only
Makes
🢒
Cadillac
🢒
2001
🢒
DeVille
🢒 Right Seat Lumbar Massage (AM3)
Right Seat Lumbar Massage (AM3)
Passenger Seat Lumbar Massage (AM3)
Master Electrical Component List
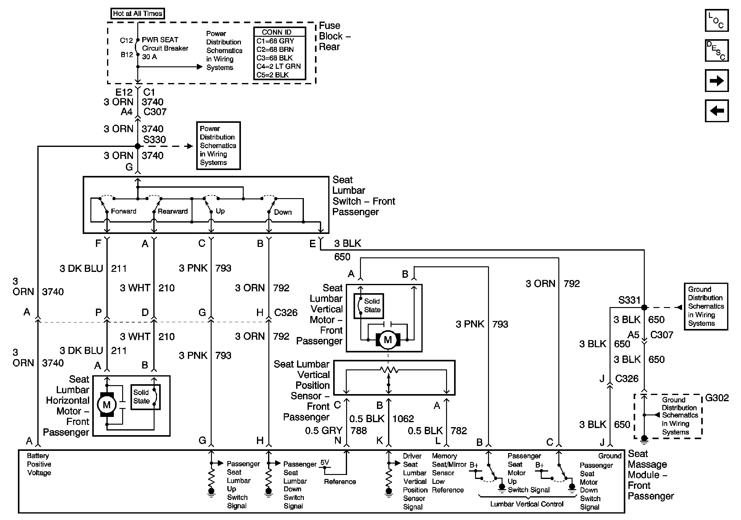
Lumbar Support Description and Operation Massaging Lumbar-AM3 with Memory-A45
Power, Ground, Motors Sensors, Switch and MSM (w/A45/AL2)
Left seat Lumbar Massage
G302 Right Front Seat
G302 Right Front Seat
NAV Fuse and PWR Seat Circuit Breaker
NAV Fuse and PWR Seat Circuit Breaker