GM Service Manual Online
For 1990-2009 cars only
Makes
🢒
Cadillac
🢒
2000
🢒
Eldorado
🢒 Headlamps
Headlamps
Headlamps
Lighting Systems Components
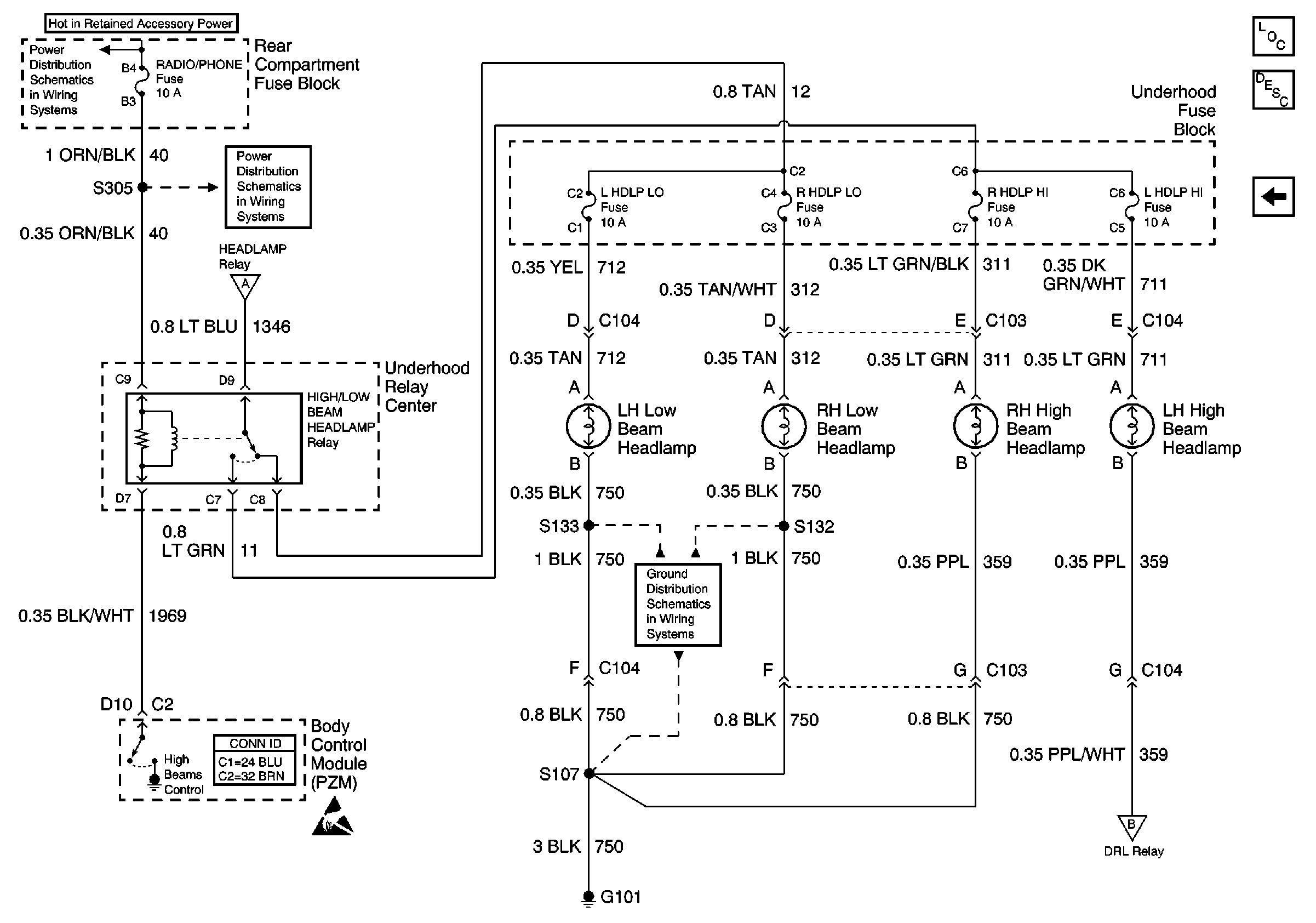
Headlights Circuit Description
Daytime Running Lamps
BODY 3 and INADVERT Fuses
RADIO/PHONE Fuse
Headlamp Switch and Headlamp Control
G101
Daytime Running Lamps
Handling ESD Sensitive Parts Notice