GM Service Manual Online
For 1990-2009 cars only
Makes
🢒
Cadillac
🢒
2000
🢒
Eldorado
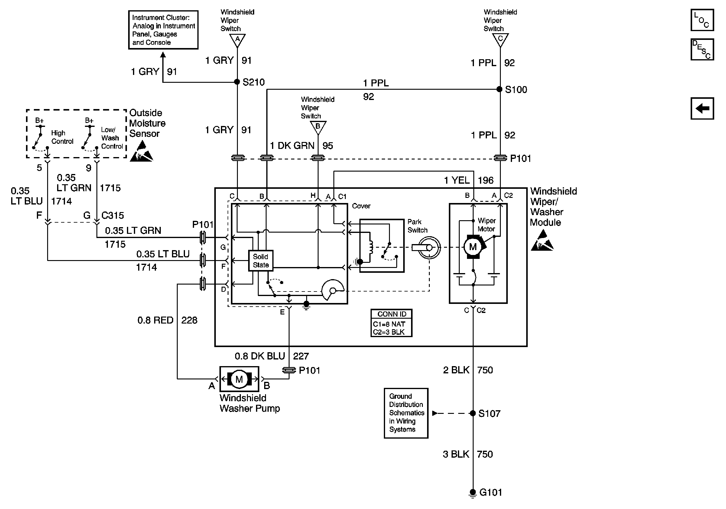
🢒 Module, Pump, and Sensor Circuits
Module, Pump, and Sensor Circuits
Module, Pump, and Sensor Circuits
Wiper/Washer System Components
Wiper/Washer System Description w/ CE1
Power, Ground, and Switch Circuits
Ignition Lock Control
G101