GM Service Manual Online
For 1990-2009 cars only
Makes
🢒
Cadillac
🢒
2000
🢒
Eldorado
🢒 Power and Ground Circuits
Power and Ground Circuits
Power and Ground Circuits
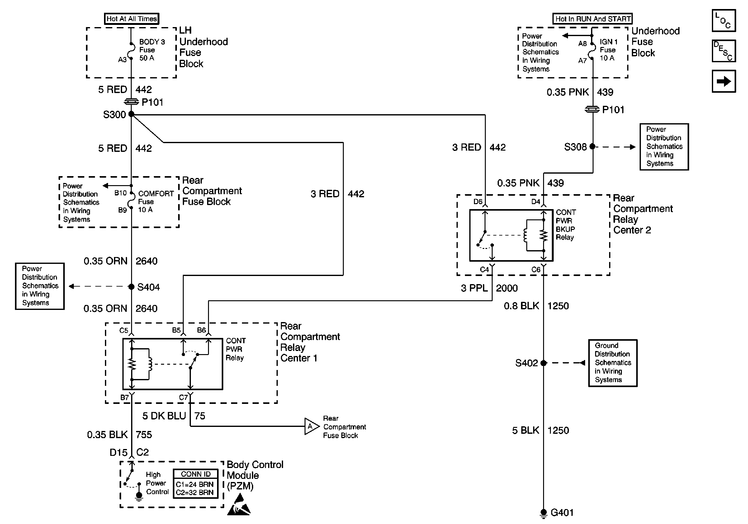
Retained Accessory Power (RAP) Components
Retained Accessory Power (RAP) Circuit Description
Relay Circuits
Handling ESD Sensitive Parts Notice
BODY 3 and INADVERT Fuses
COMFORT Fuse
Relay Circuits
BATT 2 Fuse and Ignition Switch (2 of 2)
LAMPS and IGN 1 Fuses
G401 (1 of 2)