GM Service Manual Online
For 1990-2009 cars only
Makes
🢒
Cadillac
🢒
2000
🢒
Eldorado
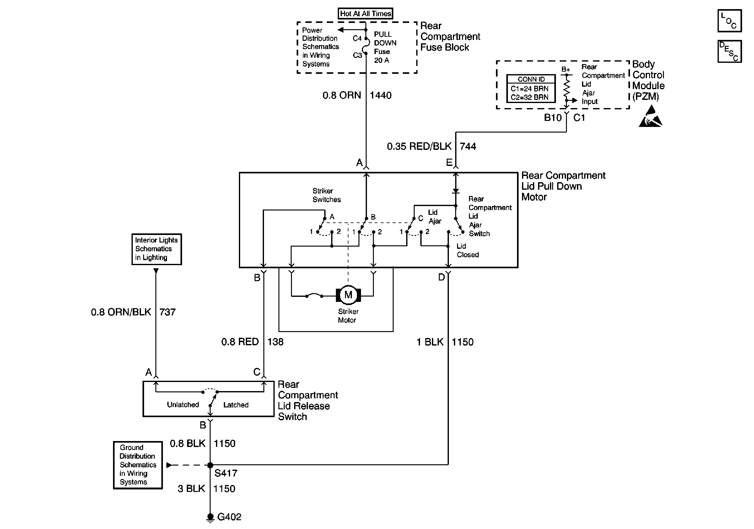
🢒 Pulldown System Schematics
Pulldown System Schematics
Pulldown System Schematics
Body Rear End Components
Rear Compartment Lid Release Description
Handling ESD Sensitive Parts Notice
Body Control System Connector End Views
BODY 2 Fuse
Door Courtesy, IP Compartment, and Rear Compartment Lamps
G402