GM Service Manual Online
For 1990-2009 cars only
Makes
🢒
Cadillac
🢒
2000
🢒
Eldorado
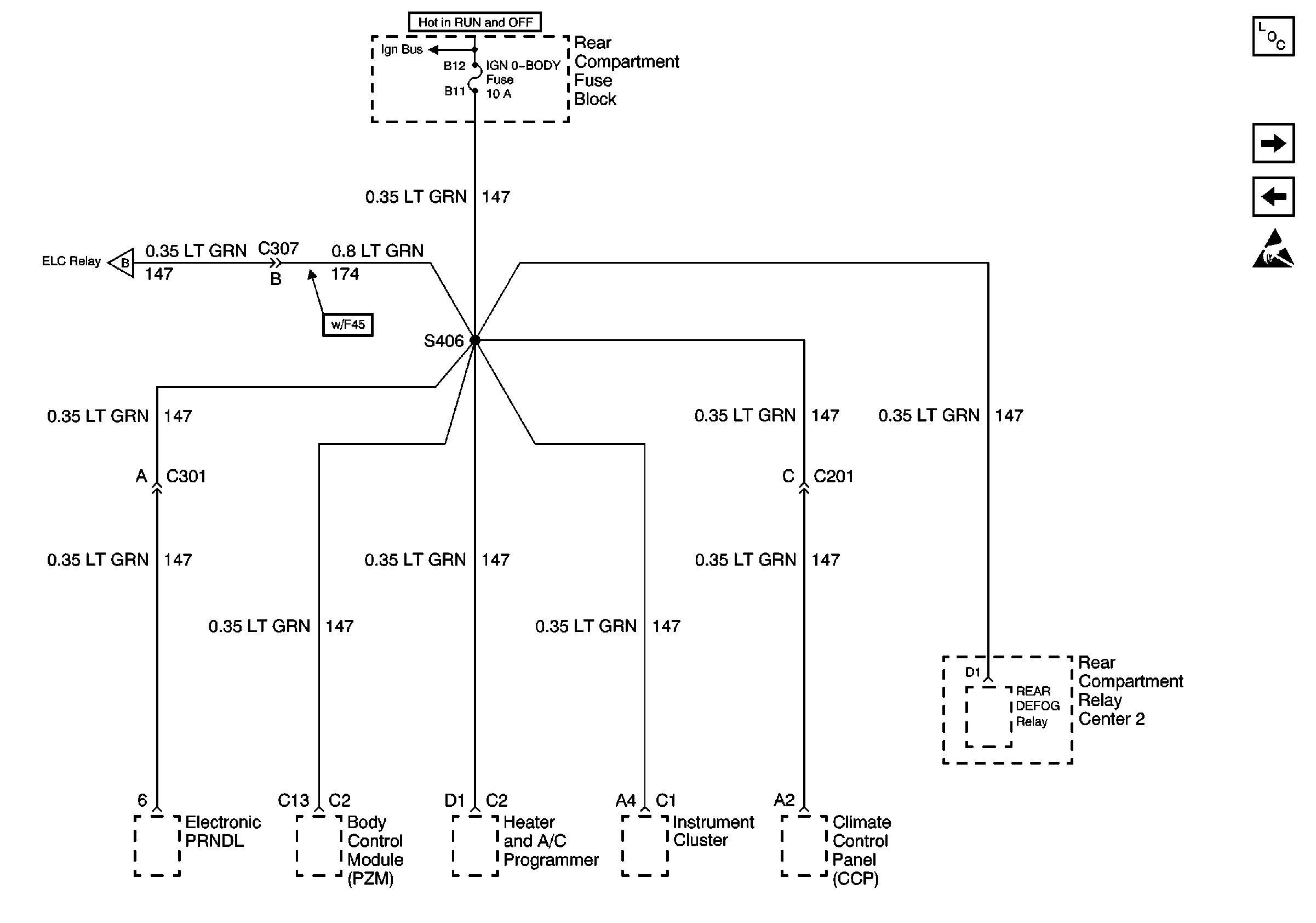
🢒 IGN 0 BODY Fuse
IGN 0 BODY Fuse
IGN 0 BODY Fuse
Power and Grounding Components
BATT Fuse
ELC Fuse and Circuit Breaker
Handling ESD Sensitive Parts Notice
BATT 3 Fuse and Ignition Switch (1 of 2)