GM Service Manual Online
For 1990-2009 cars only
Makes
🢒
Cadillac
🢒
2000
🢒
Eldorado
🢒 Power Door Locks
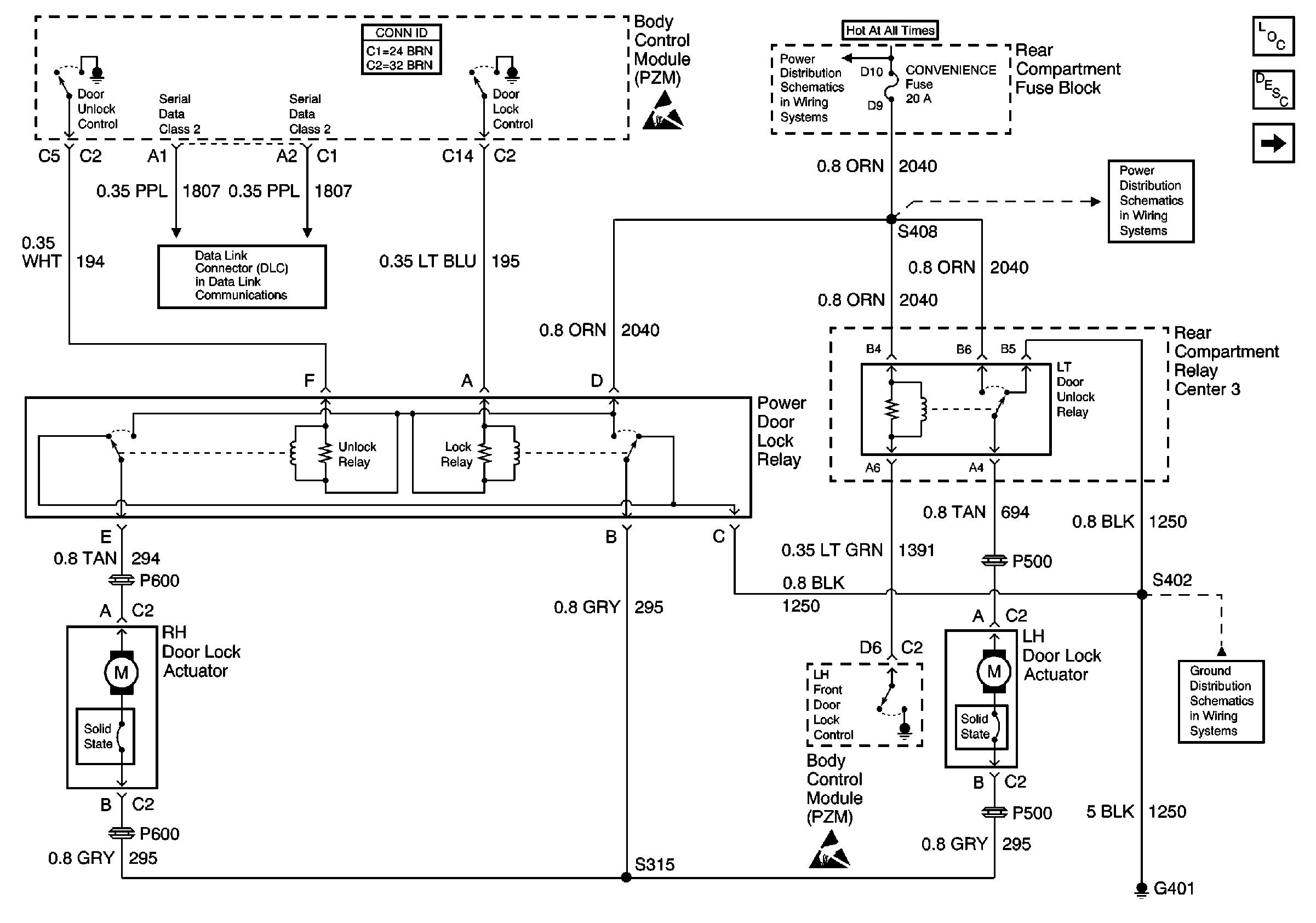
Power Door Locks
Power Door Locks
Power Door Systems Components
Power Door Locks Circuit Description
Power Door Lock switches
Body Control System Connector End Views
Handling ESD Sensitive Parts Notice
CONVENIENCE Fuse
Power, Ground, and Class 2 (1 of 2)
CONVENIENCE Fuse
Handling ESD Sensitive Parts Notice
G401 (1 of 2)