GM Service Manual Online
For 1990-2009 cars only
Makes
🢒
Cadillac
🢒
2001
🢒
Eldorado
🢒 Power Door Locks
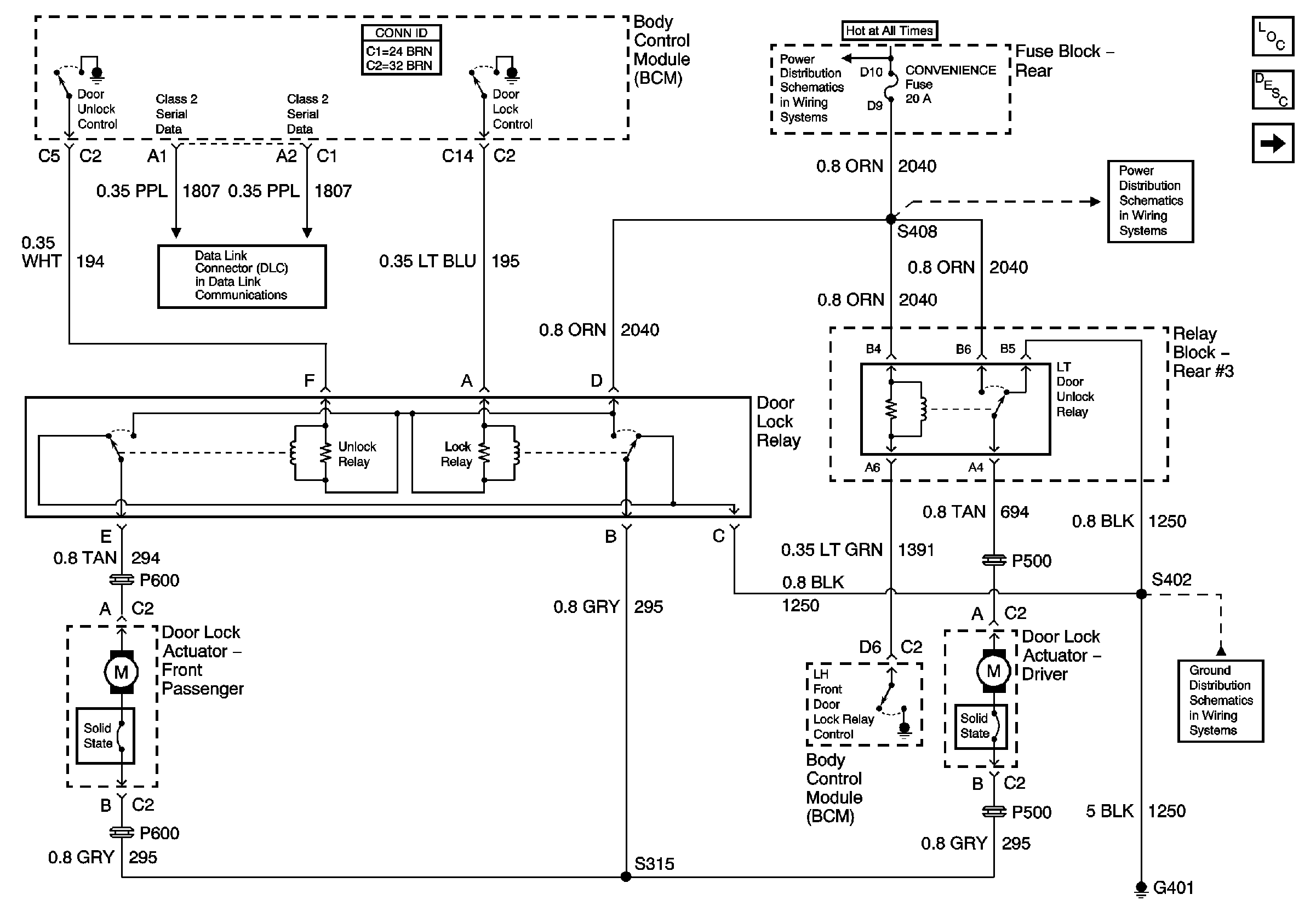
Power Door Locks
Power Door Locks
Master Electrical Component List
Power Door Lock Switches
G401 (1 of 2)
Power, Ground and Class 2 (1 of 2)
BODY 1 Fuse
CONVENIENCE Fuse