GM Service Manual Online
For 1990-2009 cars only
Makes
🢒
Cadillac
🢒
2006
🢒
Escalade - 2WD
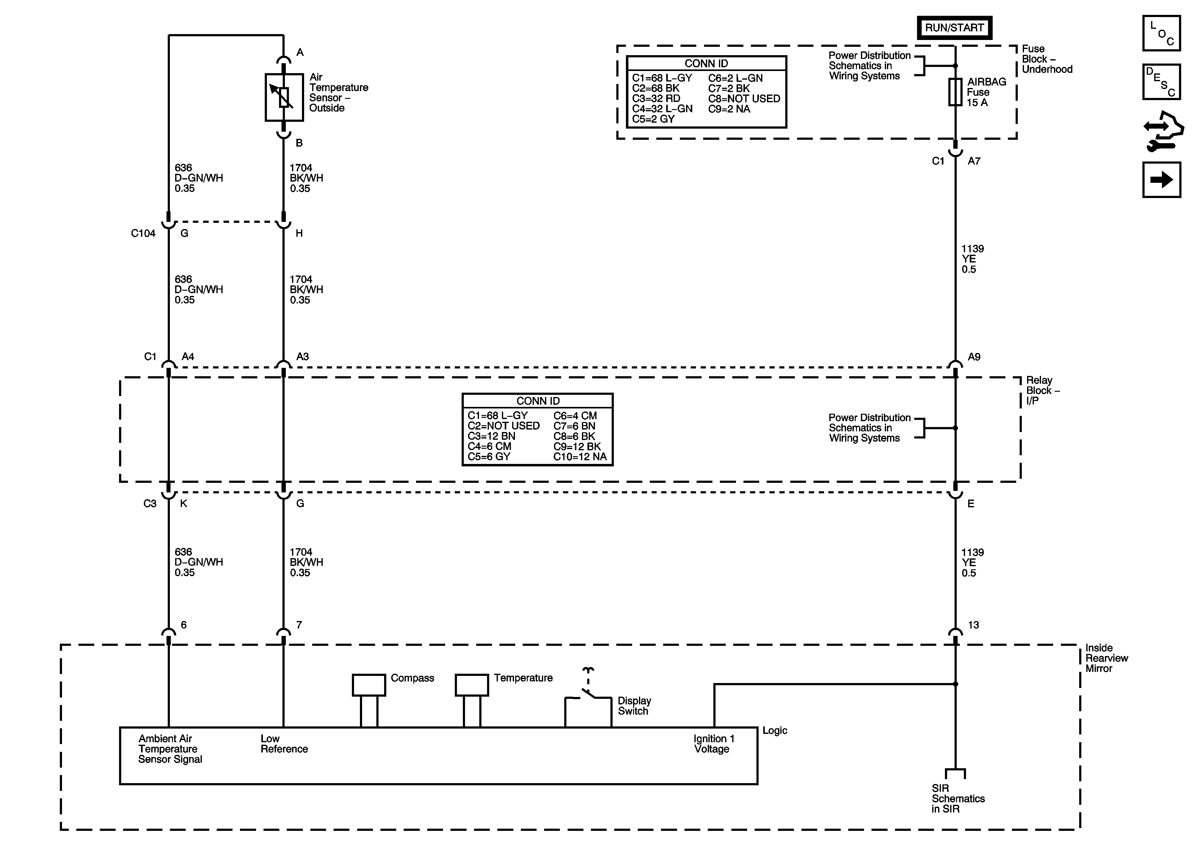
🢒 Power, Outside Air Temp, and Light Sensors
Power, Outside Air Temp, and Light Sensors
Power, Outside Air Temperature, and Light Sensors
Master Electrical Component List
Automatic Day-Night Mirror Description and Operation
Control Module References
Ground and Electrochromic
Ignition Switch - ACCY/RUN, and RUN/START Busses, and IGN B Fuses
AIRBAG and IGN E Fuses
Passenger Presence Schematics - 1 of 2