GM Service Manual Online
For 1990-2009 cars only
Makes
🢒
Cadillac
🢒
2004
🢒
SRX
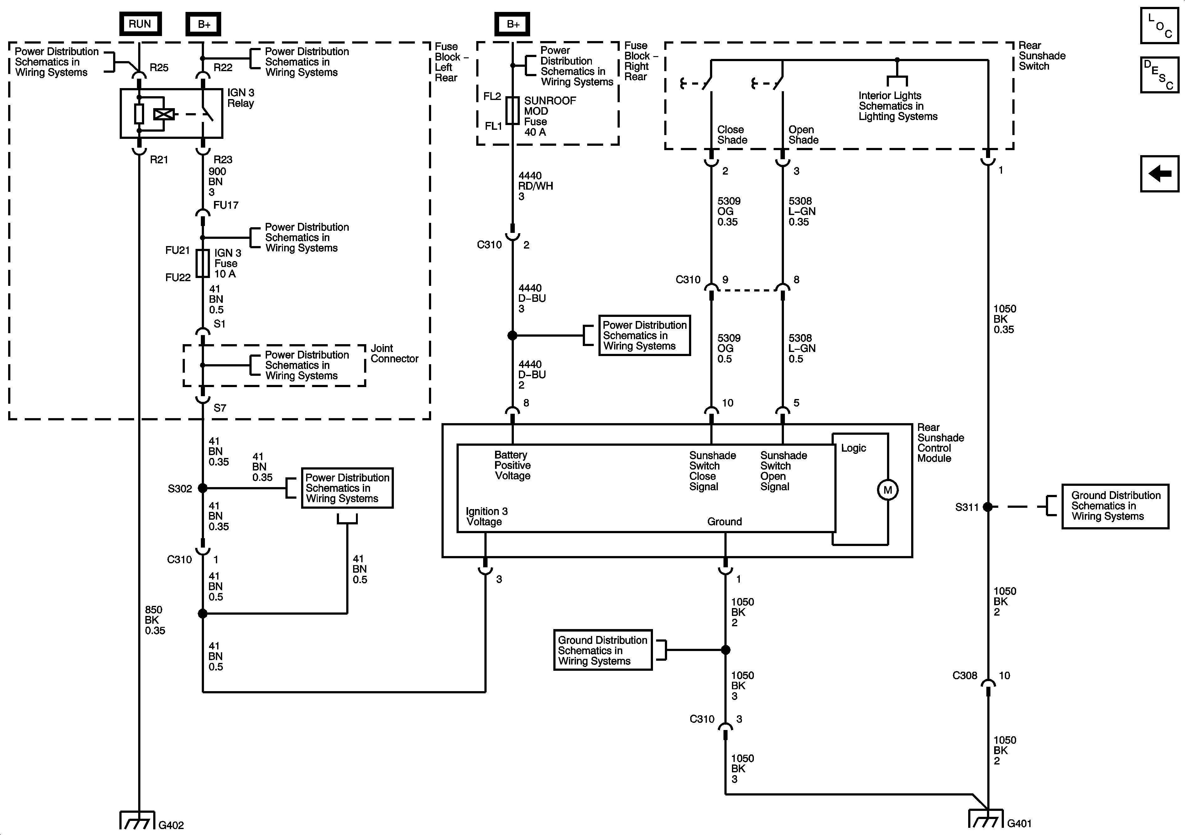
🢒 Rear Sunshade
Rear Sunshade
Rear Sunshade
Master Electrical Component List
Sunroof Description and Operation
Sunroof and Front Sunshade
Dimming Lamps - 1 of 2
G401 - 1 of 2
G401 - 1 of 2
Sunroof and Front Sunshade
Sunroof and Front Sunshade
Sunroof and Front Sunshade