GM Service Manual Online
For 1990-2009 cars only
Makes
🢒
Cadillac
🢒
2006
🢒
SRX
🢒
Vehicle Control Systems
🢒
Vehicle DTC Information
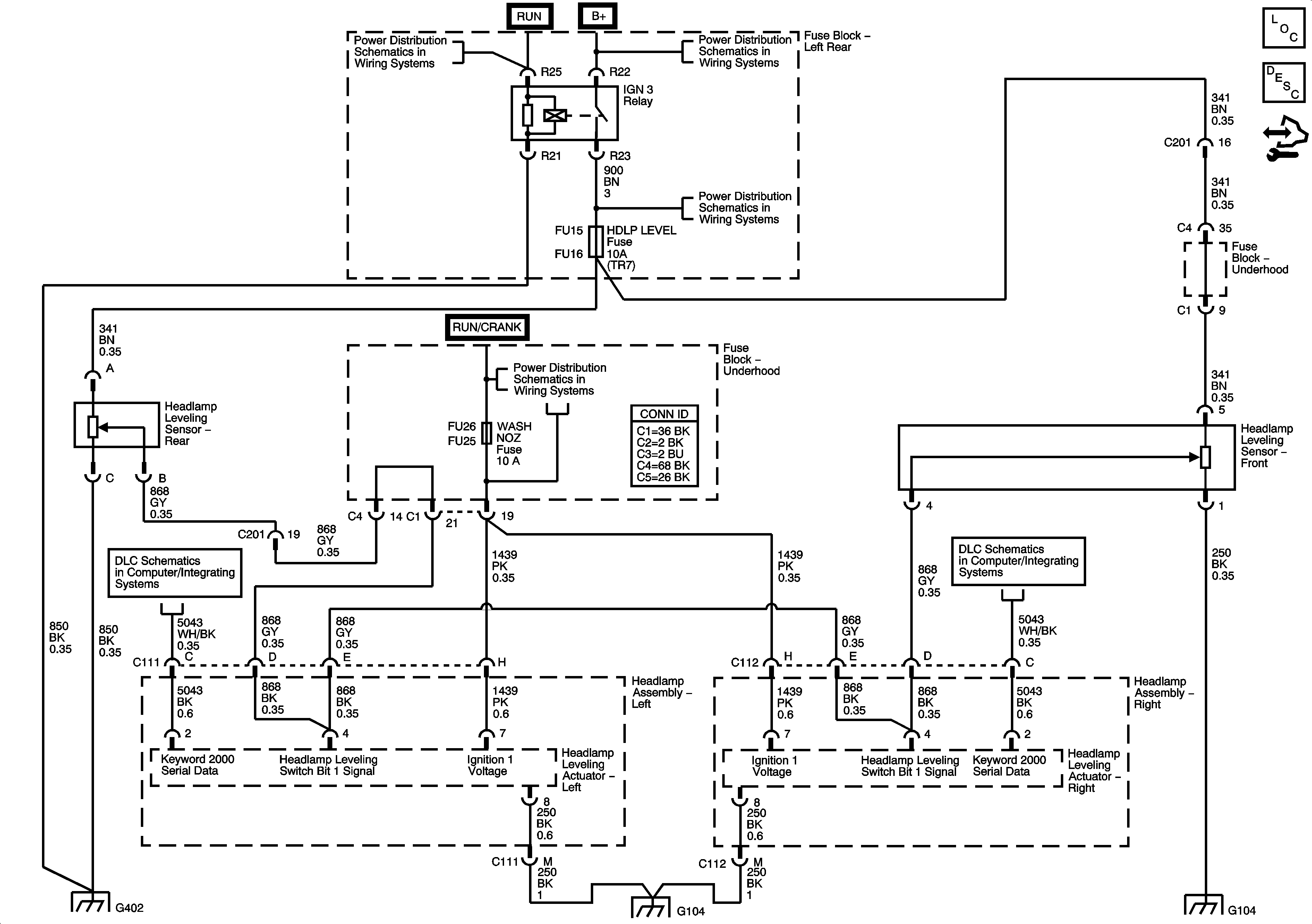
🢒 Headlight Leveling Schematics
Headlamp Leveling Schematic
Master Electrical Component List
Interior Lighting Systems Description and Operation
Control Module References
IGN SW Fuse and Ignition Switch 1 of 2
06 ESUV-Fuse Block Left Rear B+ Bus
AIR BAG, CCP (RUN), EBCM (RUN), HDLP LEVELING, IGN 1 AND IGN 3 FUSES
ABS, STARTER RLY, STRG CTLS, TCM/IPC, AND WASH NOZ FUSES
Power, Ground, GMLAN and Key Word 2000 Serial Data
G402 1 of 2
G104