GM Service Manual Online
For 1990-2009 cars only
Makes
🢒
Cadillac
🢒
2007
🢒
SRX
🢒
Diagnostic Navigation
🢒
Vehicle Diagnostic Information
🢒 Rear Seat Schematics
Figure
1:
Power, Ground, Serial Data and Controls (AM0)
Master Electrical Component List
Power Seats System Description and Operation Folding Seat
Control Module References
Motors, Sensors, and Position Switches (AM0)
Left Rear Fuse Block B+ Bus
3RD ROW SW/RFA Fuse, AMP Fuse, ONSTAR TV/XM Fuse, RSA/RSE Fuse, and RSM Fuse
Low Speed GMLAN Serial Data 2 of 2
G401 (1 of 3)
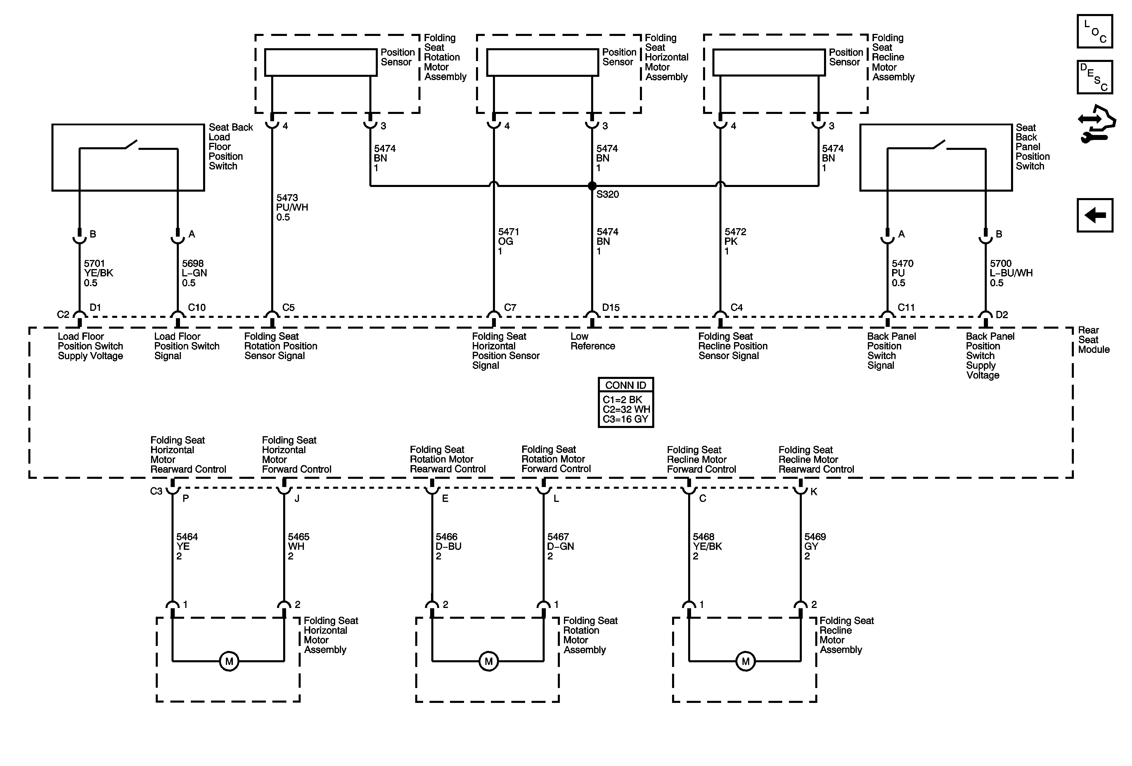
Figure
2:
Motors, Sensors, and Position Switches (AM0)
Master Electrical Component List
Power Seats System Description and Operation (Folding Seat)
Control Module References
Power, Ground, Serial Data and Controls