GM Service Manual Online
For 1990-2009 cars only
Makes
🢒
Cadillac
🢒
2007
🢒
SRX
🢒 Hydraulic Brakes Schematics
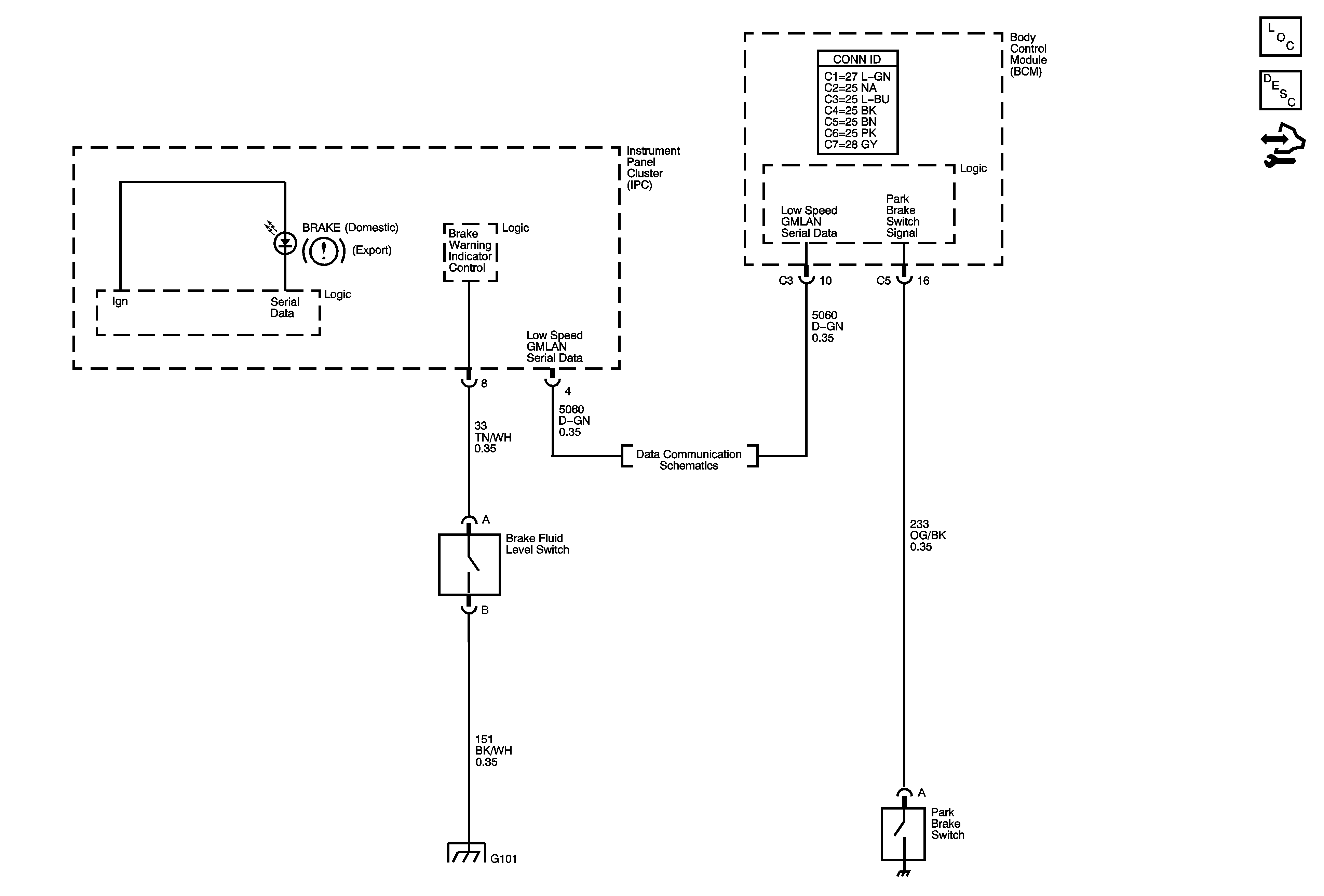
Hydraulic Brakes Schematics
Master Electrical Component List
Hydraulic Brake System Description and Operation
Control Module References
Low Speed GMLAN Serial Data 1 of 2
G101