GM Service Manual Online
For 1990-2009 cars only
Makes
🢒
Cadillac
🢒
2007
🢒
SRX
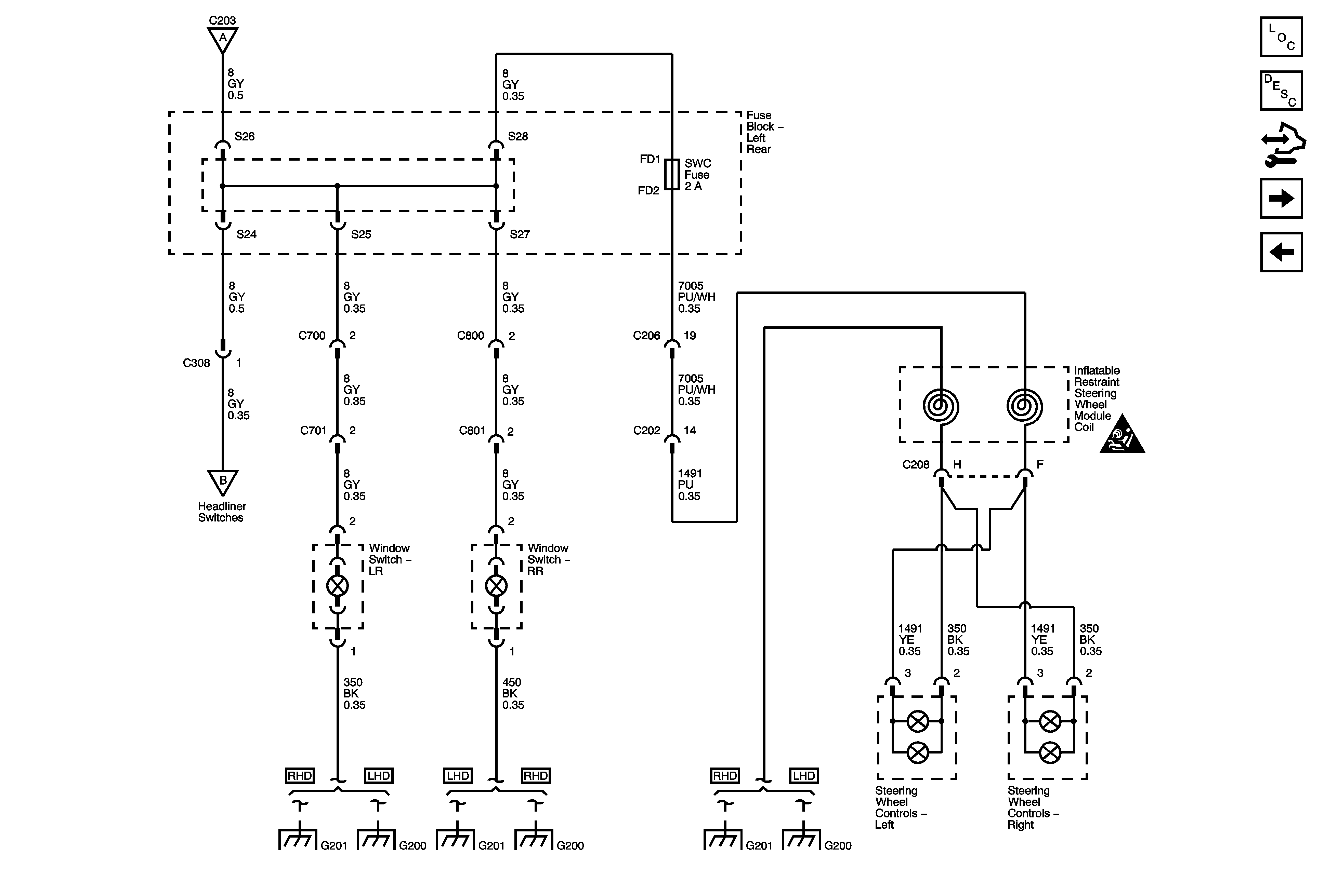
🢒 Dimming Lamps (2 of 3)
Dimming Lamps (2 of 3)
Dimming Lamps (2 of 3)
Master Electrical Component List
Interior Lighting Systems Description and Operation
Control Module References
Dimming Lamps (3 of 3)
Dimming Lamps (1 of 3)
Dimming Lamps (1 of 3)
Lighting Systems Schematic Icons
Dimming Lamps (3 of 3)
G201 (RHD)
G200 (2 of 2) LHD
G201 (LHD)
G200 1 OF 2 (RHD)
G201 (RHD)
G200 (1 of 2) LHD