GM Service Manual Online
For 1990-2009 cars only
Makes
🢒
Cadillac
🢒
2007
🢒
SRX
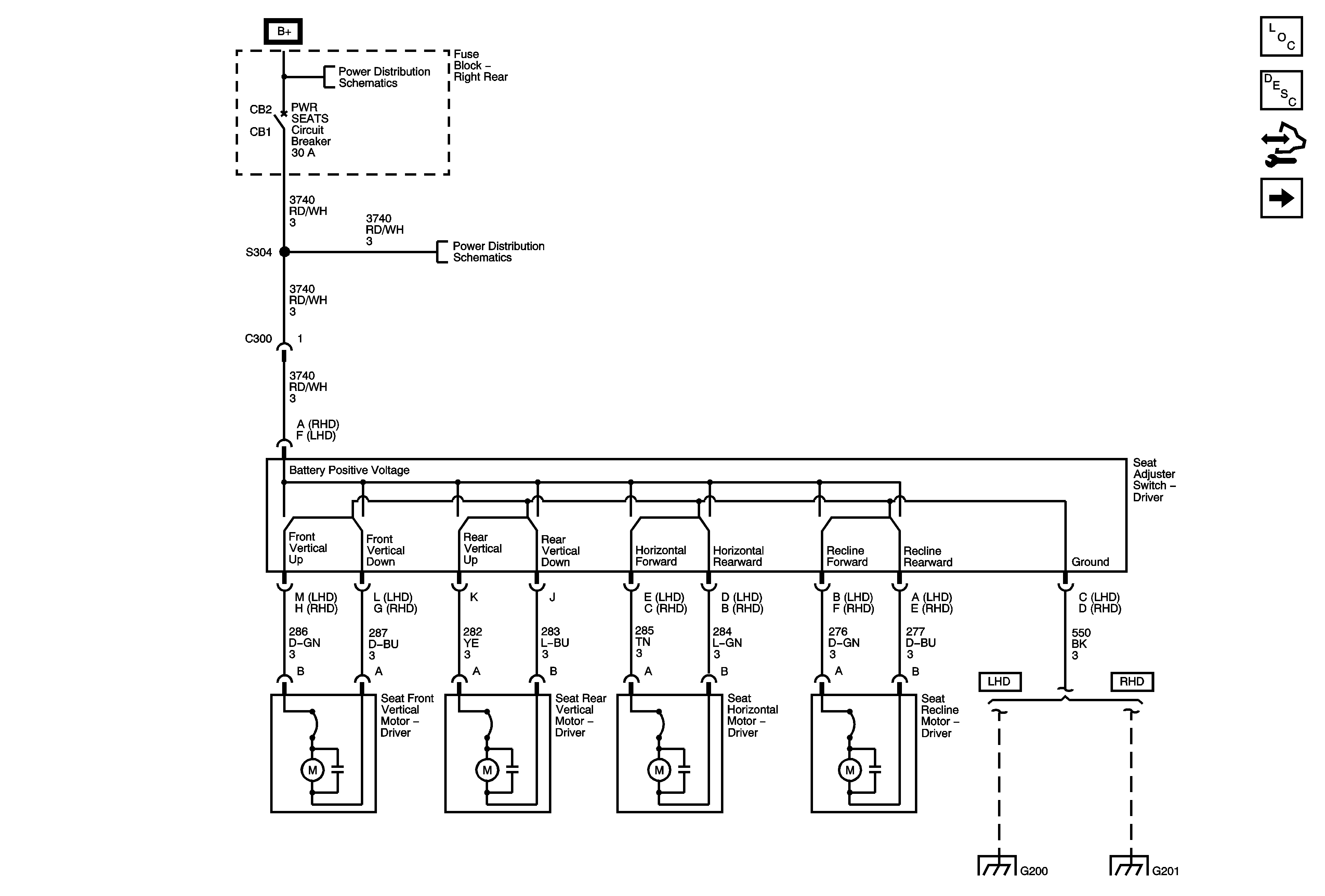
🢒 Power Seat (w/o A45)
Power Seat (w/o A45)
Power Seat (w/o A45)
Master Electrical Component List
Power Seats System Description and Operation (Front Seat)
Control Module References
Memory Seat Module Power, Ground and Seat Adjuster Switches (A45)
Right Rear Fuse Block B+ Bus
PWR SEATS Circuit Breaker, SUNROOF MOD Fuse, THEFT VGDO/RFA Fuse
G200 (2 of 2) LHD
G201 (RHD)