GM Service Manual Online
For 1990-2009 cars only
Makes
🢒
Cadillac
🢒
2007
🢒
SRX
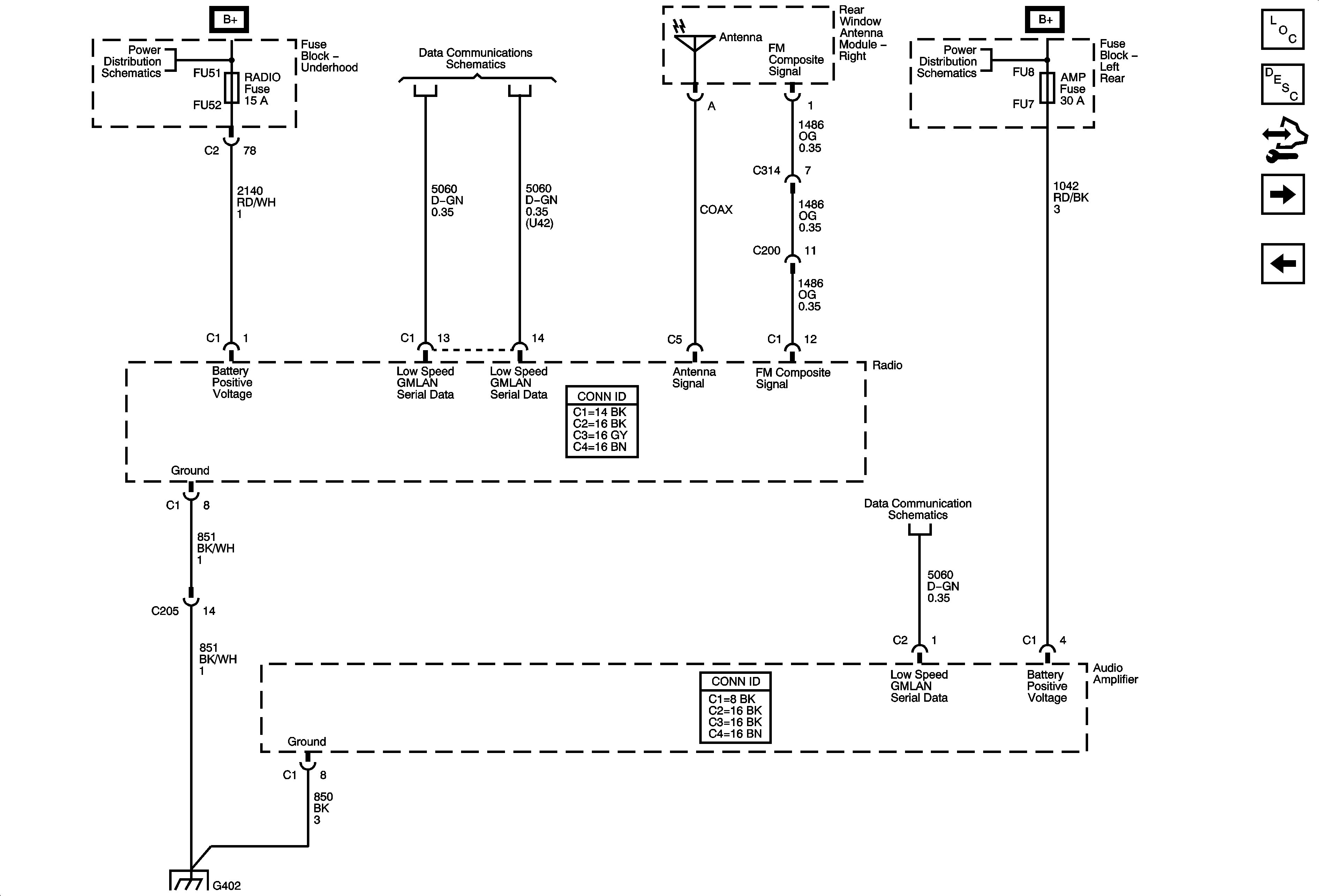
🢒 Radio and Amplifier Power, Ground, and Communication (UQS w/ U42)
Radio and Amplifier Power, Ground, and Communication (UQS w/ U42)
Radio, Amplifier, Power, Ground, and Communication (UQS w/U42)
Master Electrical Component List
Radio/Audio System Description and Operation
Control Module References
Radio, Amplifier and Rear Seat Audio Module Signals (UQS w/ U42)
Radio and Amplifier Power, Ground, and Communication (UQS w/o U42)
Underhood Fuse Block B+ Bus - 1 of 2
Low Speed GMLAN Serial Data 1 of 2
Left Rear Fuse Block B+ Bus
Low Speed GMLAN Serial Data 1 of 2
G402 (1 of 2)