GM Service Manual Online
For 1990-2009 cars only
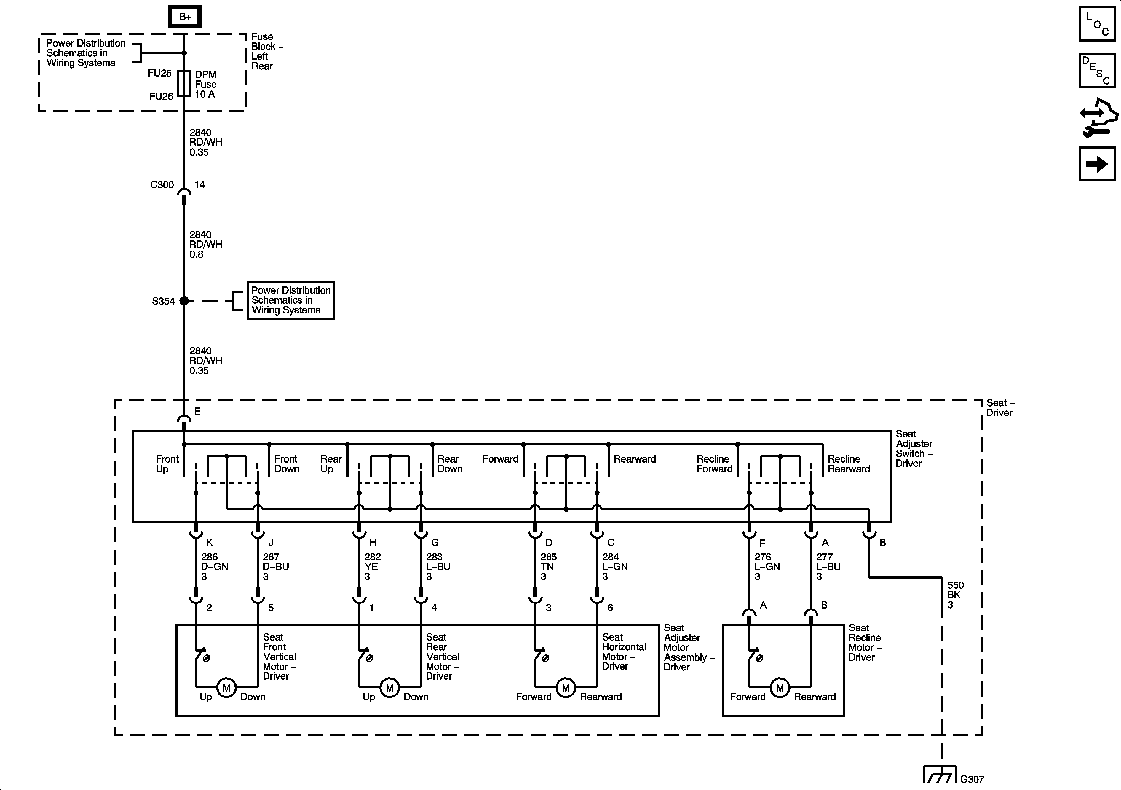
Figure 1:

Power Seat (w/o A45)


Object Number: 1415678  Size: FS
Master Electrical Component List
Power Seats System Description and Operation w/o A45
Control Module References
Heated Seat
Fuse Block Left Rear Bussing
Fuse Block Left Rear: IGN 3 Relay; IGN 3, Rear Heated Seat, Memory, Airbag and Rear Shelf Speaker Fuses
G307
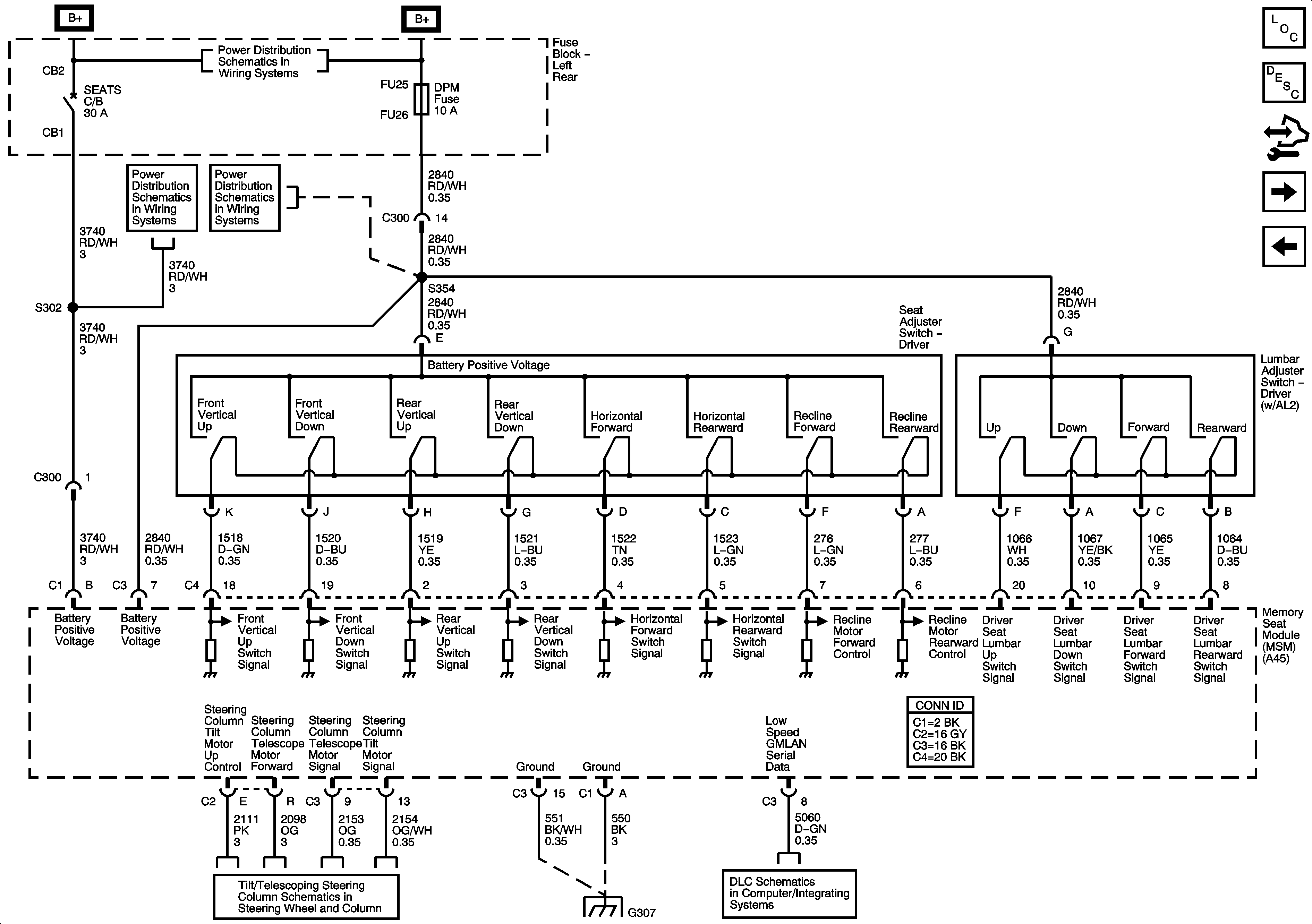
Figure 2:

Heated Seat


Object Number: 1415667  Size: FS
Master Electrical Component List
Heated/Vented Seat Description and Operation
Control Module References
Heated/Cooled Seat
Driver Power Seat w/o A45
Heated Seat
G307
G307
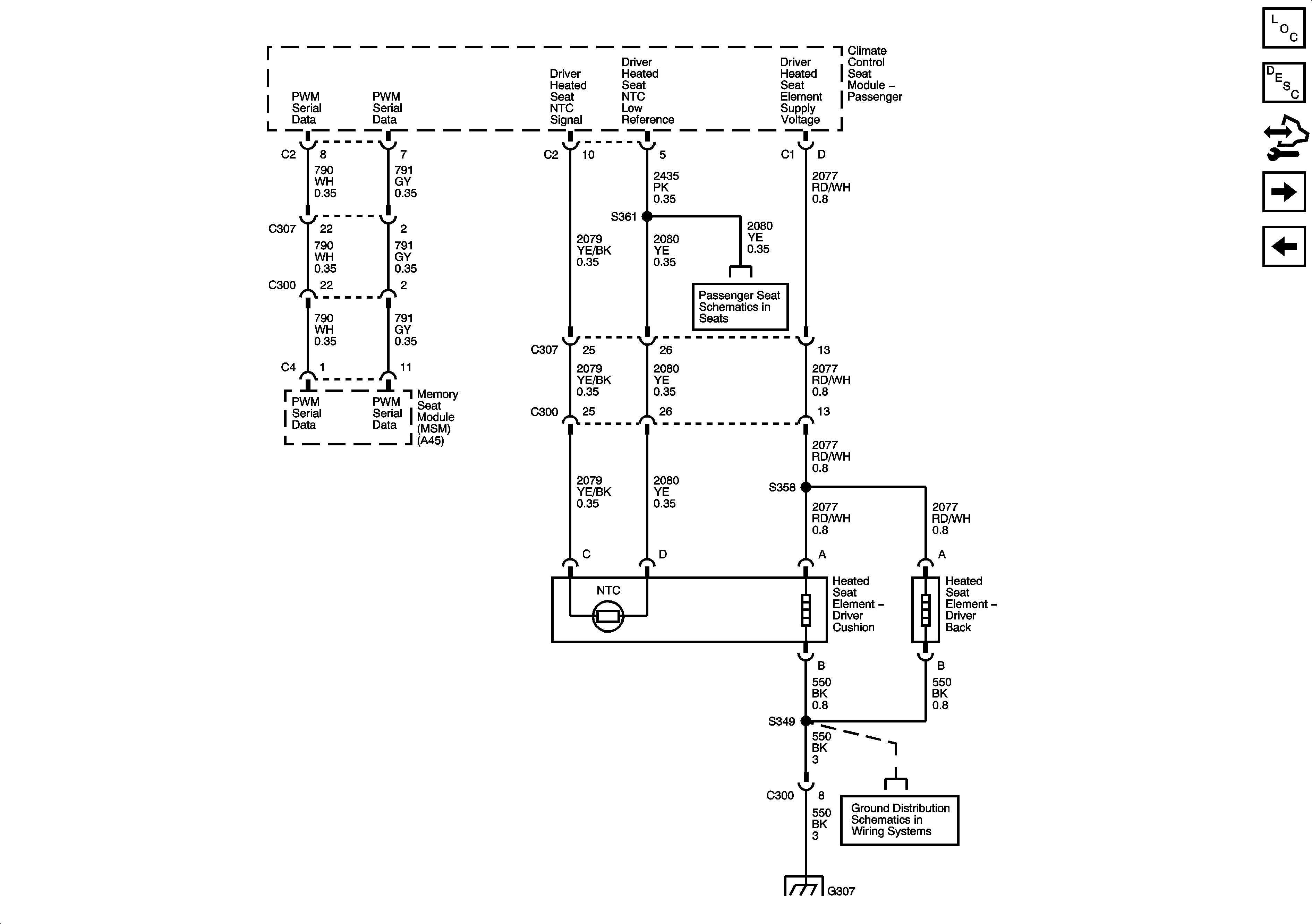
Figure 3:

Heated/Cooled Seat


Object Number: 1415665  Size: FS
Master Electrical Component List
Heated/Vented Seat Description and Operation
Control Module References
Memory seat Module, Power, Ground and DLC
Heated Seat
Fuse Block Left Rear Bussing
Heated Seat
Fuse Block Left Rear: IGN 3 Relay; IGN 3, Rear Heated Seat, Memory, Airbag and Rear Shelf Speaker Fuses
G307
G307
Figure 4:

Memory Seat Module Power, Ground and DLC


Object Number: 1415663  Size: FS
Master Electrical Component List
Memory Seats Description and Operation
Control Module References
Position Sensors and Motors
Heated/Cooled Seat
Fuse Block Left Rear Bussing
Fuse Block Left Rear: Seats Circuit Breaker
Fuse Block Left Rear: IGN 3 Relay; IGN 3, Rear Heated Seat, Memory, Airbag and Rear Shelf Speaker Fuses
Tilt/Telescoping Steering Column Schematics
G307
GMLAN Low Speed 1 of 2
Figure 5:

Position Sensors and Motors


Object Number: 1415658  Size: FS
Master Electrical Component List
Lumbar Support Description and Operation with A45 enabled
Control Module References
Memory seat Module, Power, Ground and DLC
Tilt/Telescoping Steering Column Schematics
Tilt/Telescoping Steering Column Schematics