GM Service Manual Online
For 1990-2009 cars only
Makes
🢒
Cadillac
🢒
2005
🢒
STS
🢒 Power Seat
Power Seat
Power Seat
Master Electrical Component List
Power Seats System Description and Operation w/o A45
Control Module References
Lumbar Switch and Motors
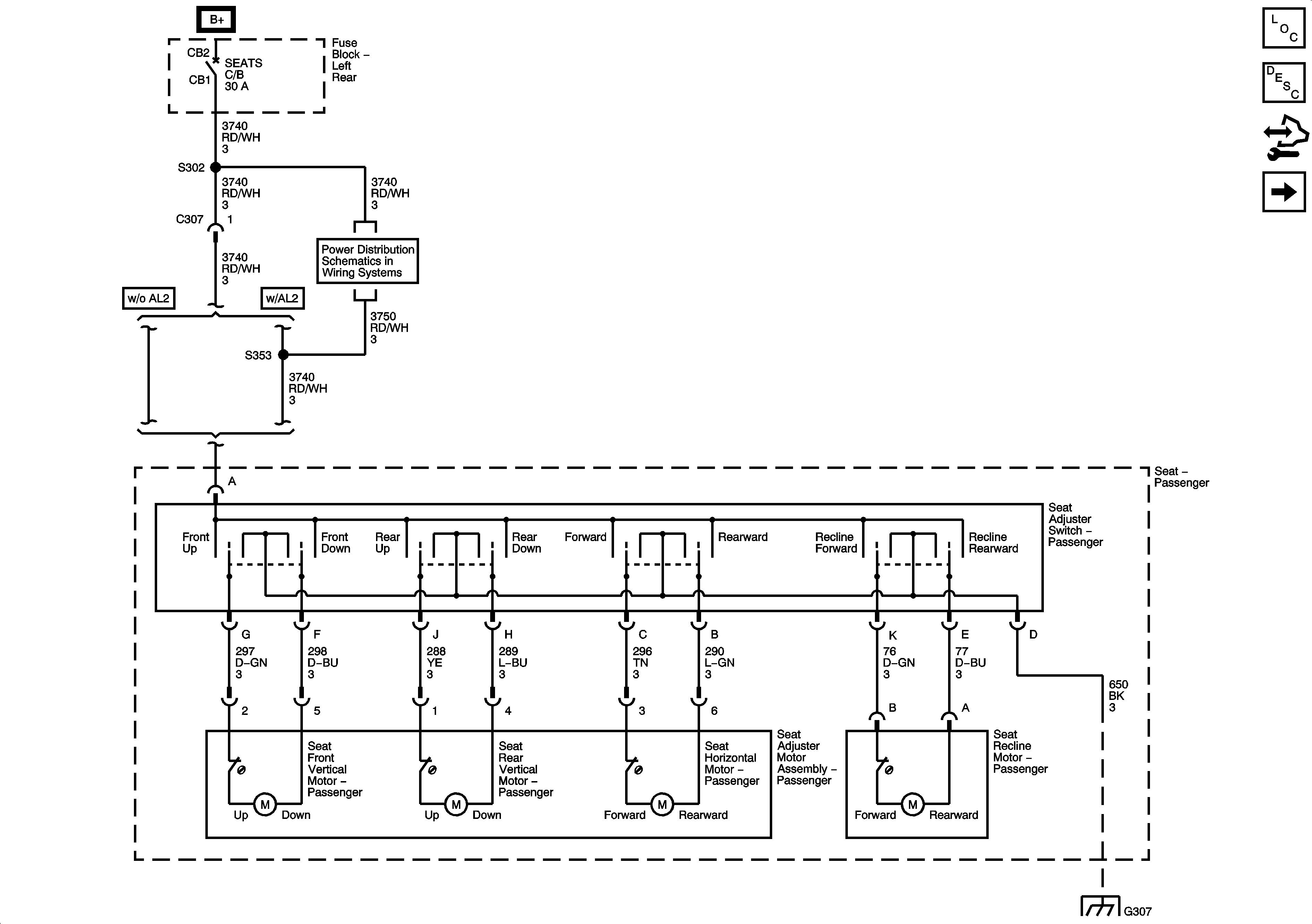
Fuse Block Left Rear: Seats Circuit Breaker
G307