GM Service Manual Online
For 1990-2009 cars only
Makes
🢒
Cadillac
🢒
2005
🢒
STS
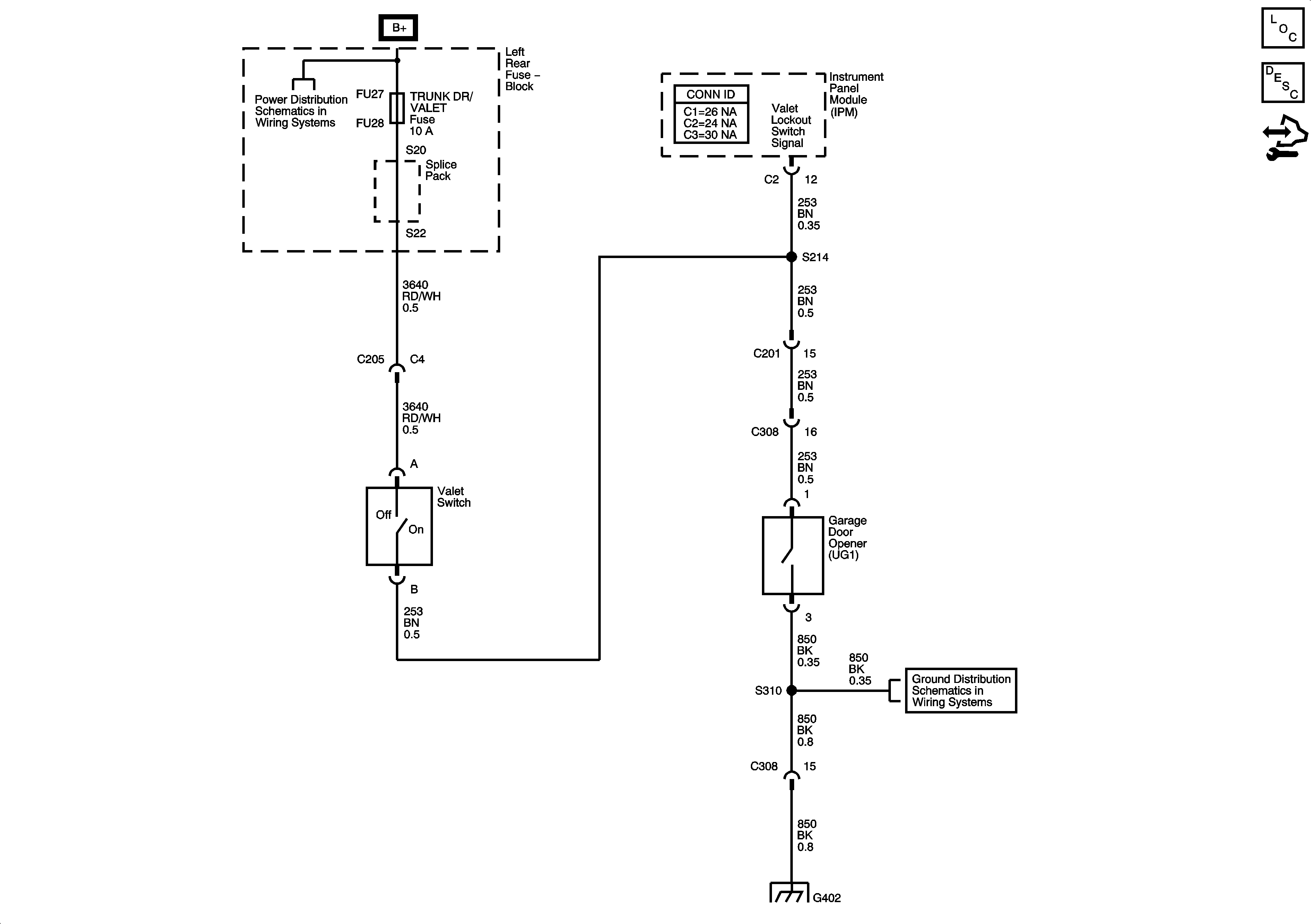
🢒 Garage Door Opener Schematics
Garage Door Opener Schematics
Master Electrical Component List
Garage Door Opener Description and Operation
Control Module References
Fuse Block Left Rear Bussing
G402 (1 of 2)