GM Service Manual Online
For 1990-2009 cars only
Makes
🢒
Cadillac
🢒
1998
🢒
Seville
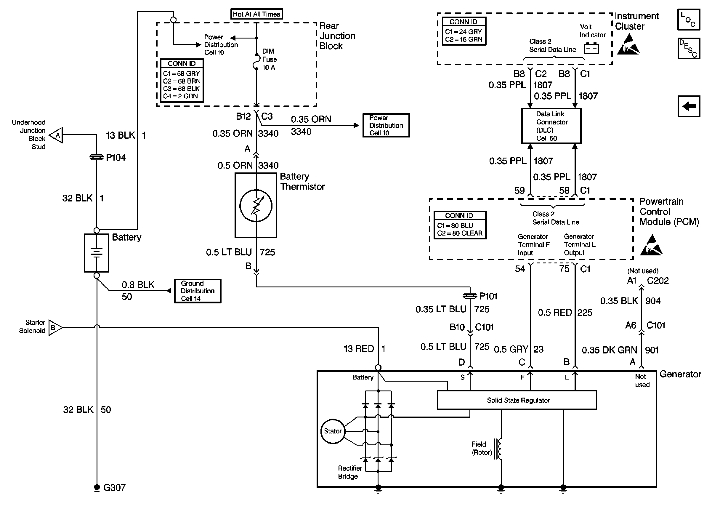
🢒 Cell 30: Generator Controls and Battery
Cell 30: Generator Controls and Battery
Cell 30: Generator Controls and Battery
Engine Electrical Components
Charging System Circuit Description
Cell 30: Starter Solenoid Controls
OBD II Symbol Description Notice
Handling ESD Sensitive Parts Notice
Powertrain Control Module Connector End Views
Powertrain Control Module Connector End Views
Engine Electrical Schematic References
Engine Electrical Schematic References