GM Service Manual Online
For 1990-2009 cars only

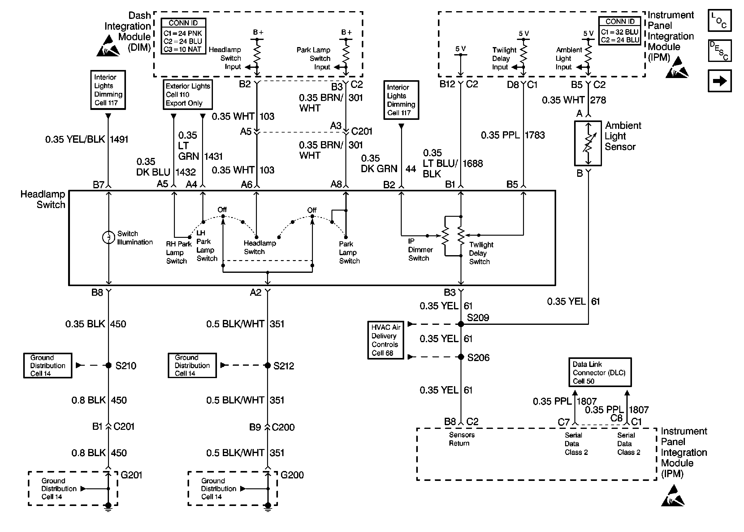
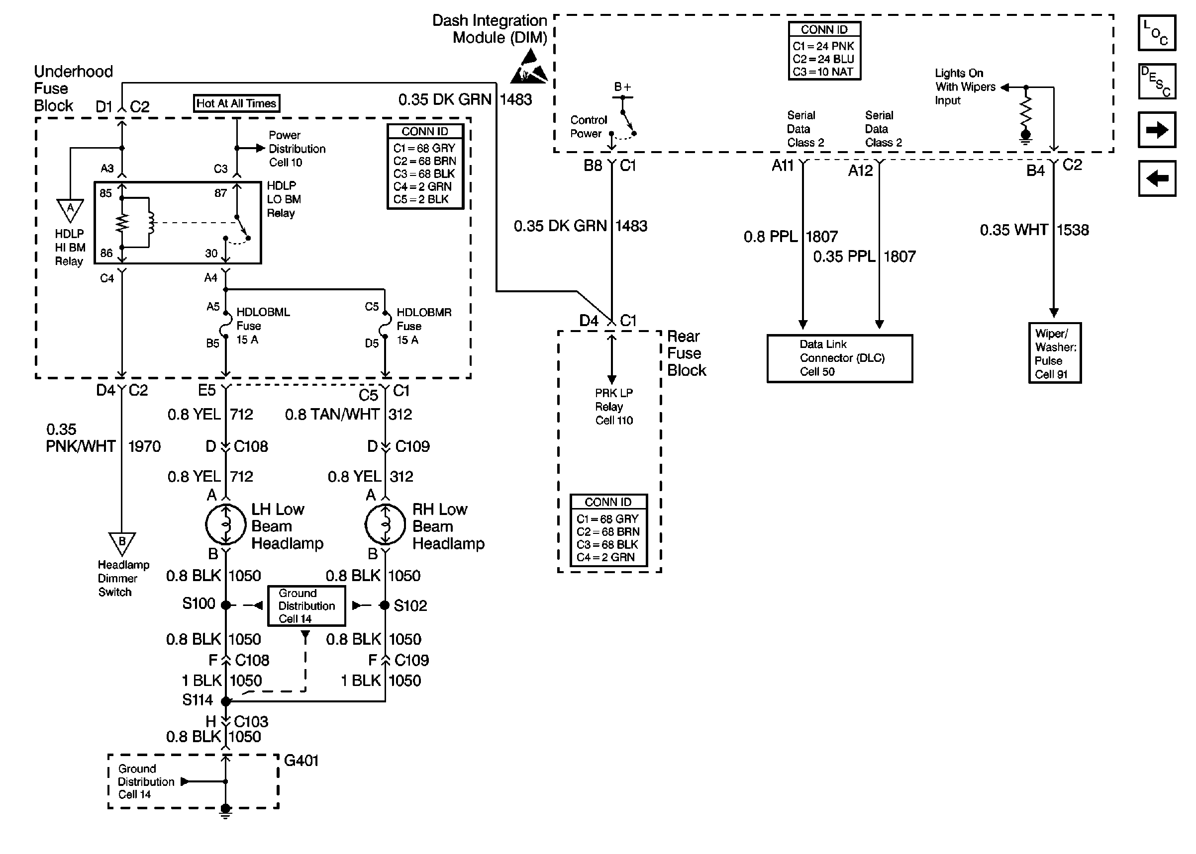
Headlights Schematics Domestic

Figure 1:

Cell 100: Headlamp Switch, Ambient Light Sensor


Object Number: 143495  Size: FS
Lighting Systems Components
Headlights Circuit Description
Cell 100: Low Beam Headlamps
Handling ESD Sensitive Parts Notice
Handling ESD Sensitive Parts Notice
Handling ESD Sensitive Parts Notice
Cell 14: G201 (2 of 3)
Cell 14: G200 (1 of 2)
Cell 14: G201 (1 of 3)
Cell 14: G200 (1 of 2)
Cell 117: Instrument Panel Dimming
Cell 117: Dimming Control, IP Dimmer Switch
Cell 50: Class 2 Serial Data Line (LH Drive)
Cell 68: Temperature Sensors
Body Control System Connector End Views
Body Control System Connector End Views
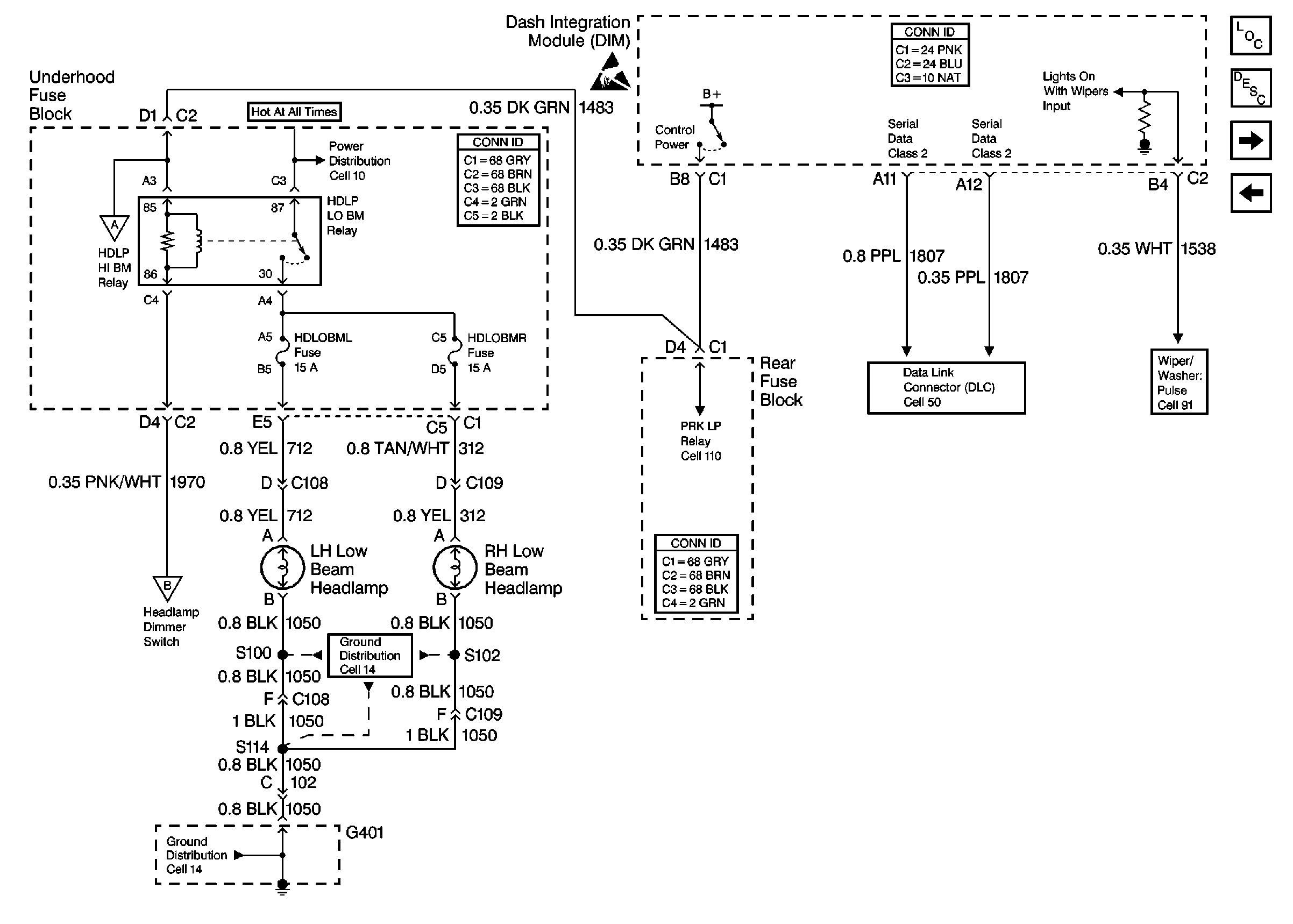
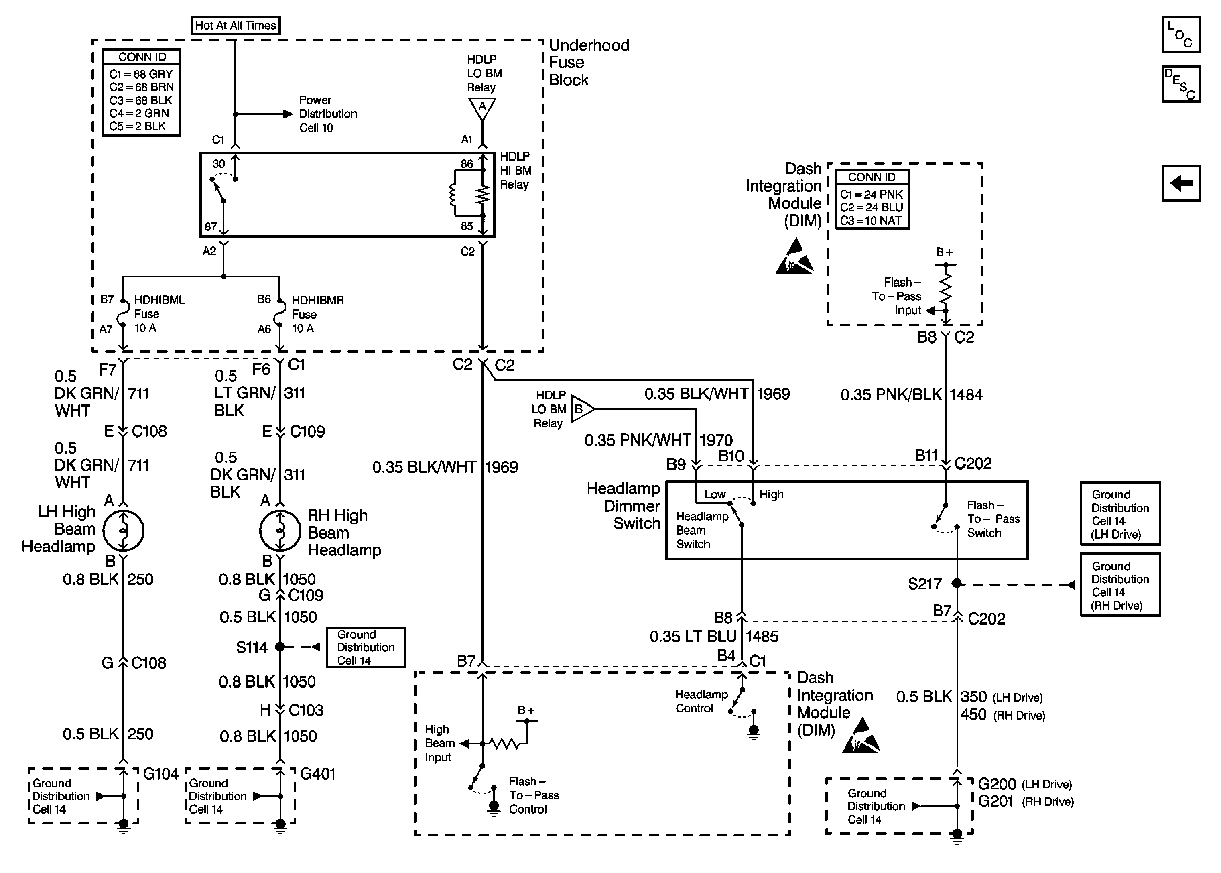
Figure 2:

Cell 100: Low Beam Headlamps


Object Number: 394824  Size: FS
Lighting Systems Components
Headlights Circuit Description
Cell 100: DRL, High Beam Headlamps, Headlamp Dimmer Switch
Cell 100: Headlamp Switch, Ambient Light Sensor
Handling ESD Sensitive Parts Notice
Cell 10: HDHI BML, HDHI BMR, HDLO BML, and HDLO BMR Fuses
Cell 14: G401 (3 of 3)
Cell 14: G401 (3 of 3)
Cell 50: Class 2 Serial Data Line (LH Drive)
Cell 91: Power, Ground, and Components
Cell 110: Headlamp Switch, PRK LP Relay
Cell 100: DRL, High Beam Headlamps, Headlamp Dimmer Switch
Cell 100: DRL, High Beam Headlamps, Headlamp Dimmer Switch
Power and Grounding Connector End Views
Power and Grounding Connector End Views
Body Control System Connector End Views
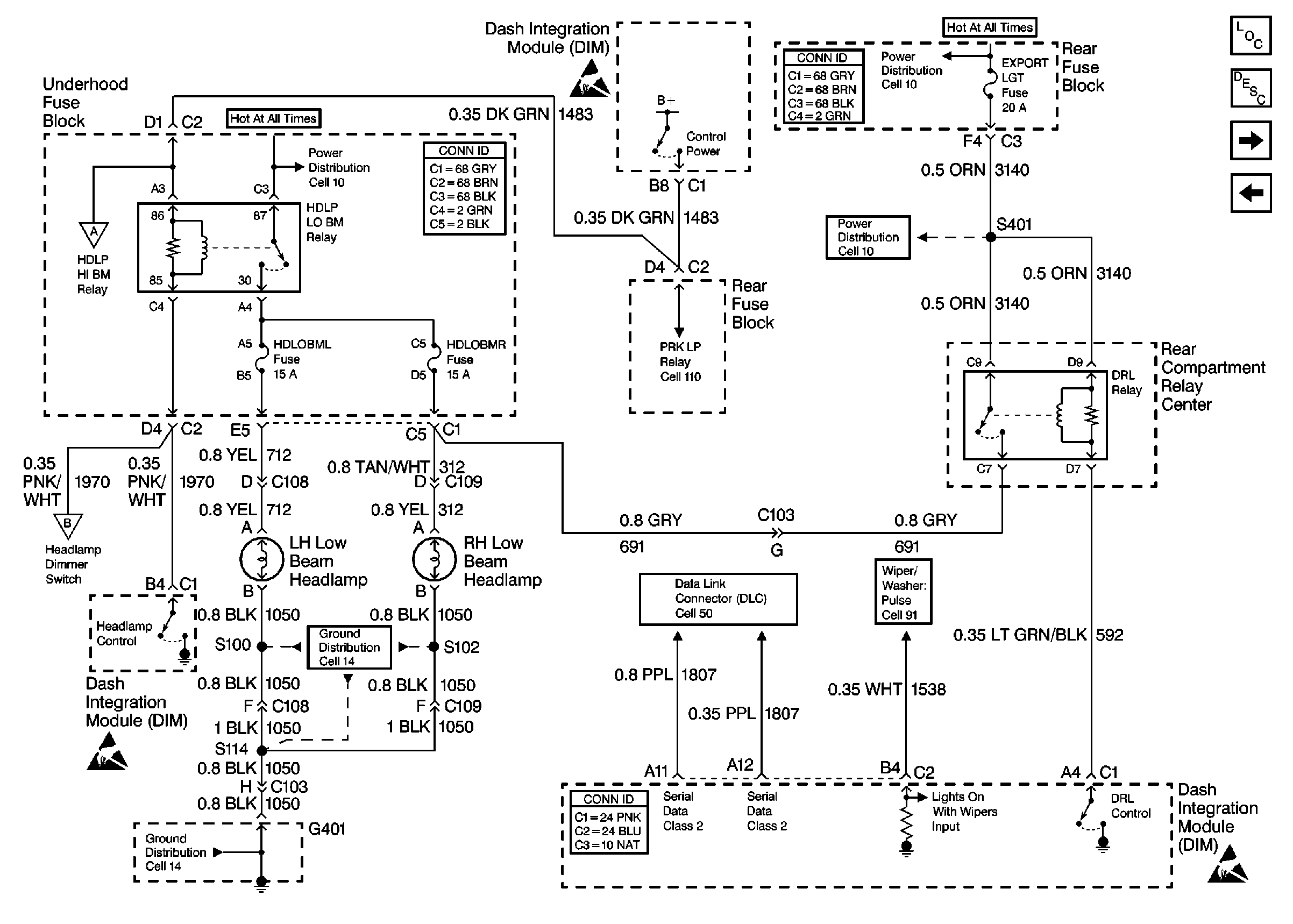
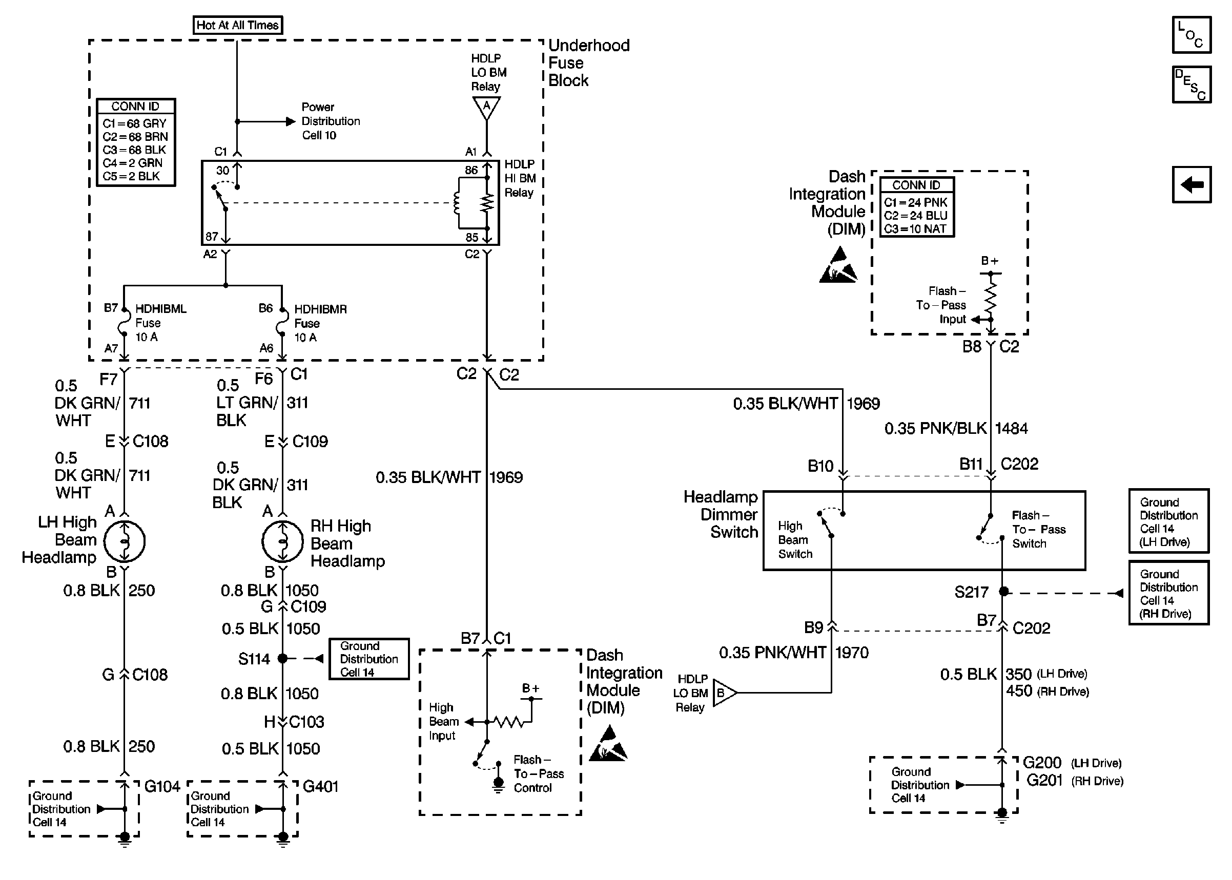
Figure 3:

Cell 100: DRL, High Beam Headlamps, Headlamp Dimmer Switch


Object Number: 394828  Size: FS
Lighting Systems Components
Headlights Circuit Description
Cell 100: Low Beam Headlamps
Handling ESD Sensitive Parts Notice
Handling ESD Sensitive Parts Notice
Handling ESD Sensitive Parts Notice
Cell 10: A/C CLU, FOG/DRL, INJR 1 and INJR 2 Fuses
Cell 10: A/C CLU, FOG/DRL, INJR 1 and INJR 2 Fuses
Cell 10: HDHI BML, HDHI BMR, HDLO BML, and HDLO BMR Fuses
Cell 14: G104
Cell 14: G104
Cell 14: G401 (3 of 3)
Cell 14: G401 (3 of 3)
Cell 14: G200 (1 of 2)
Cell 100: Low Beam Headlamps
Cell 100: Low Beam Headlamps
Power and Grounding Connector End Views
Body Control System Connector End Views

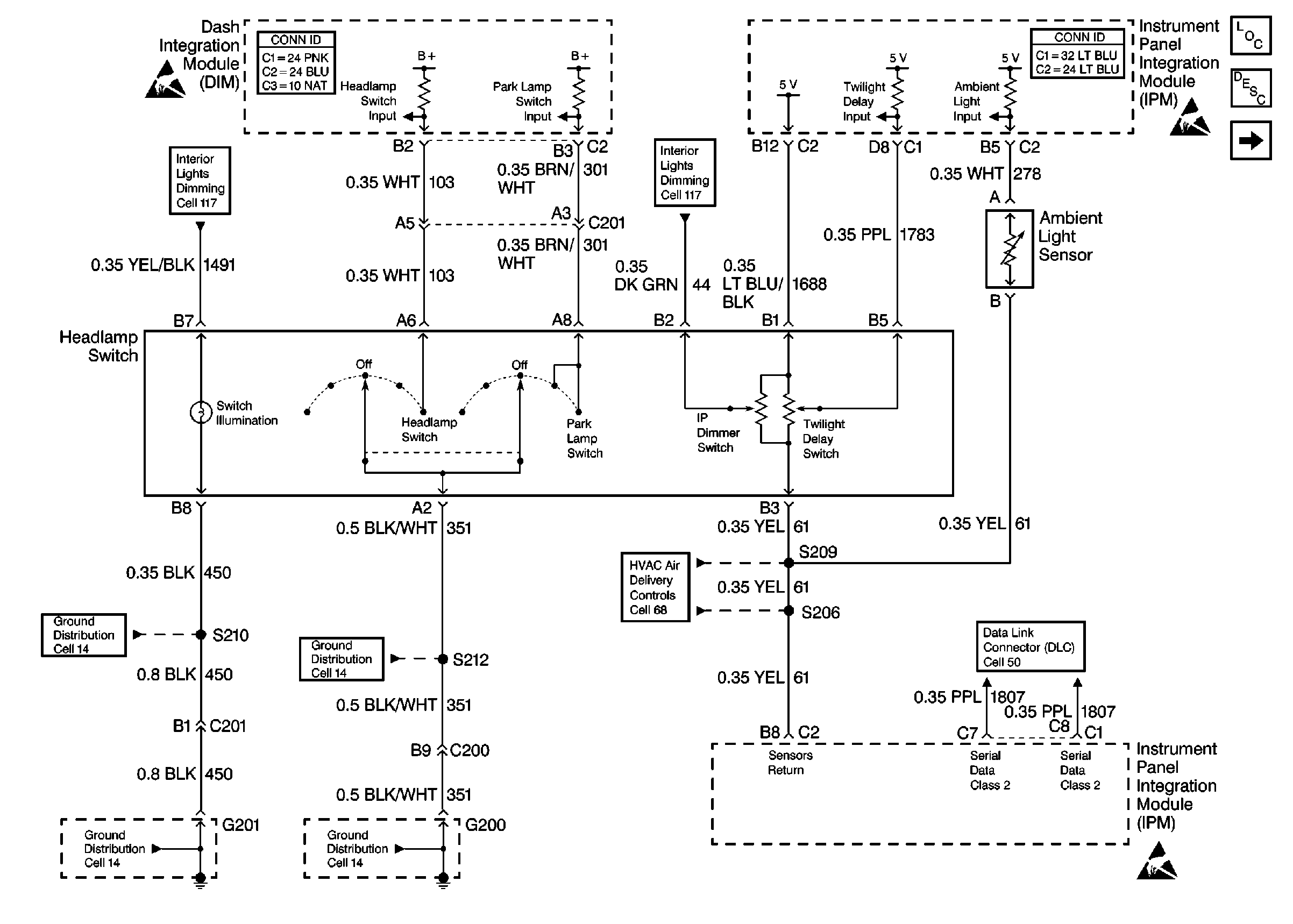
Headlights Schematics Europe and Japan

Figure 1:

Cell 100: Headlamp Switch, Ambient Light Sensor


Object Number: 260116  Size: FS
Lighting Systems Components
Headlights Circuit Description
Cell 100: Low Beam Headlamps
Handling ESD Sensitive Parts Notice
Handling ESD Sensitive Parts Notice
Handling ESD Sensitive Parts Notice
Cell 14: G201 (2 of 3)
Cell 14: G200 (1 of 2)
Cell 14: G201 (1 of 3)
Cell 14: G200 (1 of 2)
Cell 50: Class 2 Serial Data Line (LH Drive)
Cell 68: Temperature Sensors
Cell 110: Headlamp Switch, PRK LP Relay
Cell 117: Instrument Panel Dimming
Cell 117: Dimming Control, IP Dimmer Switch
Body Control System Connector End Views
Power and Grounding Connector End Views
Figure 2:

Cell 100: Low Beam Headlamps


Object Number: 394826  Size: FS
Lighting Systems Components
Headlights Circuit Description
Cell 100: High Beam Headlamps, Headlamp Dimmer Switch
Cell 100: Headlamp Switch, Ambient Light Sensor
Handling ESD Sensitive Parts Notice
Cell 10: HDHI BML, HDHI BMR, HDLO BML, and HDLO BMR Fuses
Cell 14: G401 (3 of 3)
Cell 14: G401 (3 of 3)
Cell 50: Class 2 Serial Data Line (LH Drive)
Cell 91: Power, Ground, and Components
Cell 110: Headlamp Switch, PRK LP Relay
Cell 100: High Beam Headlamps, Headlamp Dimmer Switch
Cell 100: High Beam Headlamps, Headlamp Dimmer Switch
Power and Grounding Connector End Views
Power and Grounding Connector End Views
Body Control System Connector End Views
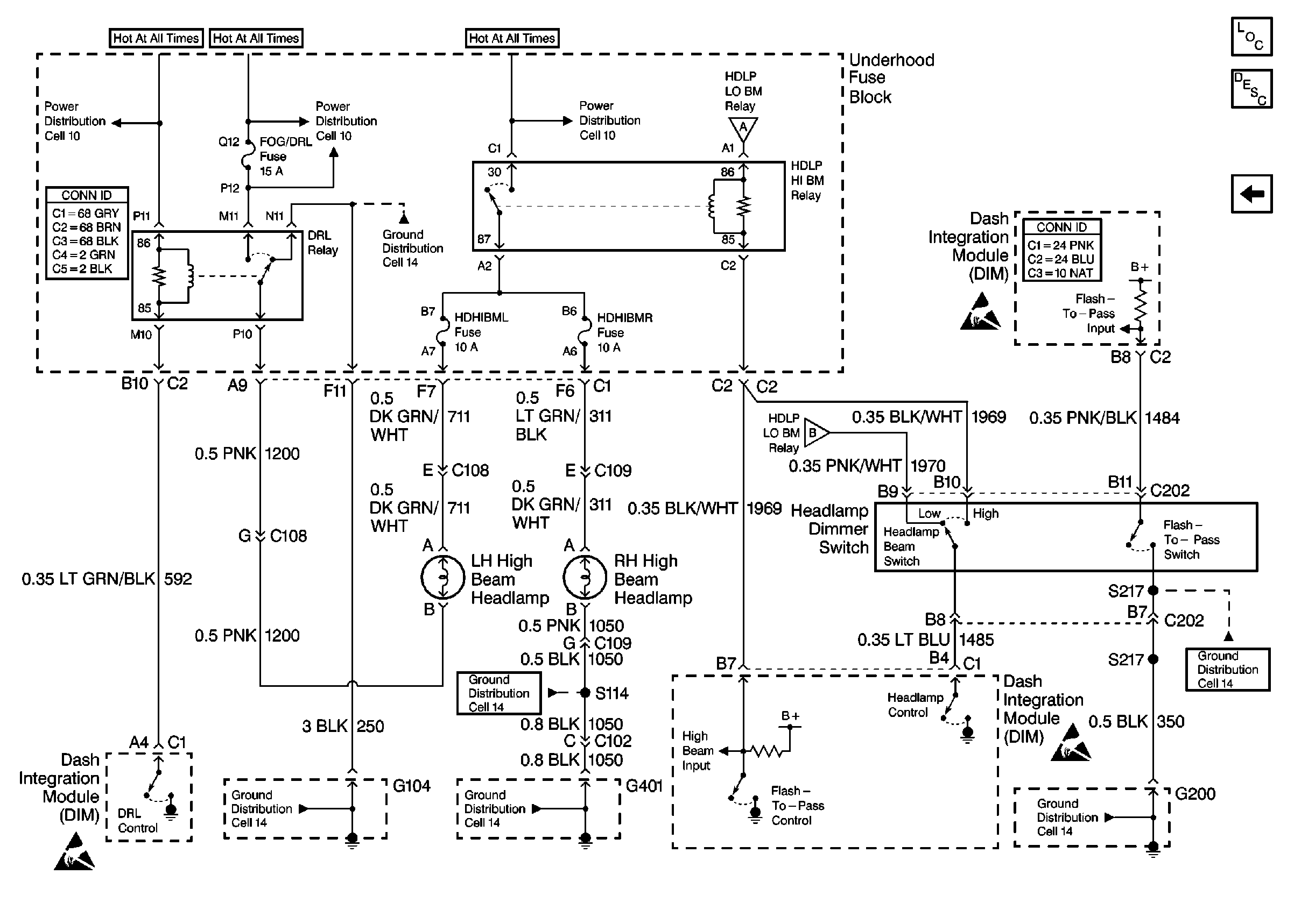
Figure 3:

Cell 100: High Beam Headlamps, Headlamp Dimmer Switch


Object Number: 394831  Size: FS
Lighting Systems Components
Headlights Circuit Description
Cell 100: Low Beam Headlamps
Handling ESD Sensitive Parts Notice
Handling ESD Sensitive Parts Notice
Cell 10: HDHI BML, HDHI BMR, HDLO BML, and HDLO BMR Fuses
Cell 14: G104
Cell 14: G401 (3 of 3)
Cell 14: G401 (3 of 3)
Cell 14: G200 (1 of 2)
Cell 100: Low Beam Headlamps
Cell 100: Low Beam Headlamps
Power and Grounding Connector End Views
Body Control System Connector End Views

Headlights Schematics Norway and Sweden

Figure 1:

Cell 100: Headlamp Switch, Ambient Light Sensor


Object Number: 260116  Size: FS
Lighting Systems Components
Headlights Circuit Description
Cell 100: DRL, Low Beam Headlamps
Handling ESD Sensitive Parts Notice
Handling ESD Sensitive Parts Notice
Handling ESD Sensitive Parts Notice
Cell 14: G201 (2 of 3)
Cell 14: G200 (1 of 2)
Cell 14: G201 (1 of 3)
Cell 14: G200 (1 of 2)
Cell 50: Class 2 Serial Data Line (LH Drive)
Cell 68: Temperature Sensors
Cell 110: Headlamp Switch, PRK LP Relay
Cell 117: Instrument Panel Dimming
Cell 117: Dimming Control, IP Dimmer Switch
Body Control System Connector End Views
Power and Grounding Connector End Views
Figure 2:

Cell 100: DRL, Low Beam Headlamps


Object Number: 394827  Size: FS
Lighting Systems Components
Headlights Circuit Description
Cell 100: High Beam Headlamps, Headlamp Dimmer Switch
Cell 100: Headlamp Switch, Ambient Light Sensor
Handling ESD Sensitive Parts Notice
Handling ESD Sensitive Parts Notice
Handling ESD Sensitive Parts Notice
Cell 10: RAP and EXPORT LGT Fuses
Cell 10: RAP and EXPORT LGT Fuses
Cell 10: HDHI BML, HDHI BMR, HDLO BML, and HDLO BMR Fuses
Cell 14: G401 (3 of 3)
Cell 14: G401 (3 of 3)
Cell 50: Class 2 Serial Data Line (LH Drive)
Cell 91: Power, Ground, and Components
Cell 110: Headlamp Switch, PRK LP Relay
Cell 100: High Beam Headlamps, Headlamp Dimmer Switch
Cell 100: High Beam Headlamps, Headlamp Dimmer Switch
Power and Grounding Connector End Views
Power and Grounding Connector End Views
Body Control System Connector End Views
Figure 3:

Cell 100: High Beam Headlamps, Headlamp Dimmer Switch


Object Number: 394834  Size: FS
Lighting Systems Components
Headlights Circuit Description
Cell 100: DRL, Low Beam Headlamps
Handling ESD Sensitive Parts Notice
Handling ESD Sensitive Parts Notice
Cell 10: HDHI BML, HDHI BMR, HDLO BML, and HDLO BMR Fuses
Cell 14: G104
Cell 14: G401 (3 of 3)
Cell 14: G401 (3 of 3)
Cell 14: G200 (1 of 2)
Cell 100: DRL, Low Beam Headlamps
Cell 100: DRL, Low Beam Headlamps
Power and Grounding Connector End Views
Body Control System Connector End Views