GM Service Manual Online
For 1990-2009 cars only
Makes
🢒
Cadillac
🢒
2000
🢒
Seville
🢒 Left Adaptive Seat
Left Adaptive Seat
Left Adaptive Seat
Power Seat Systems Components
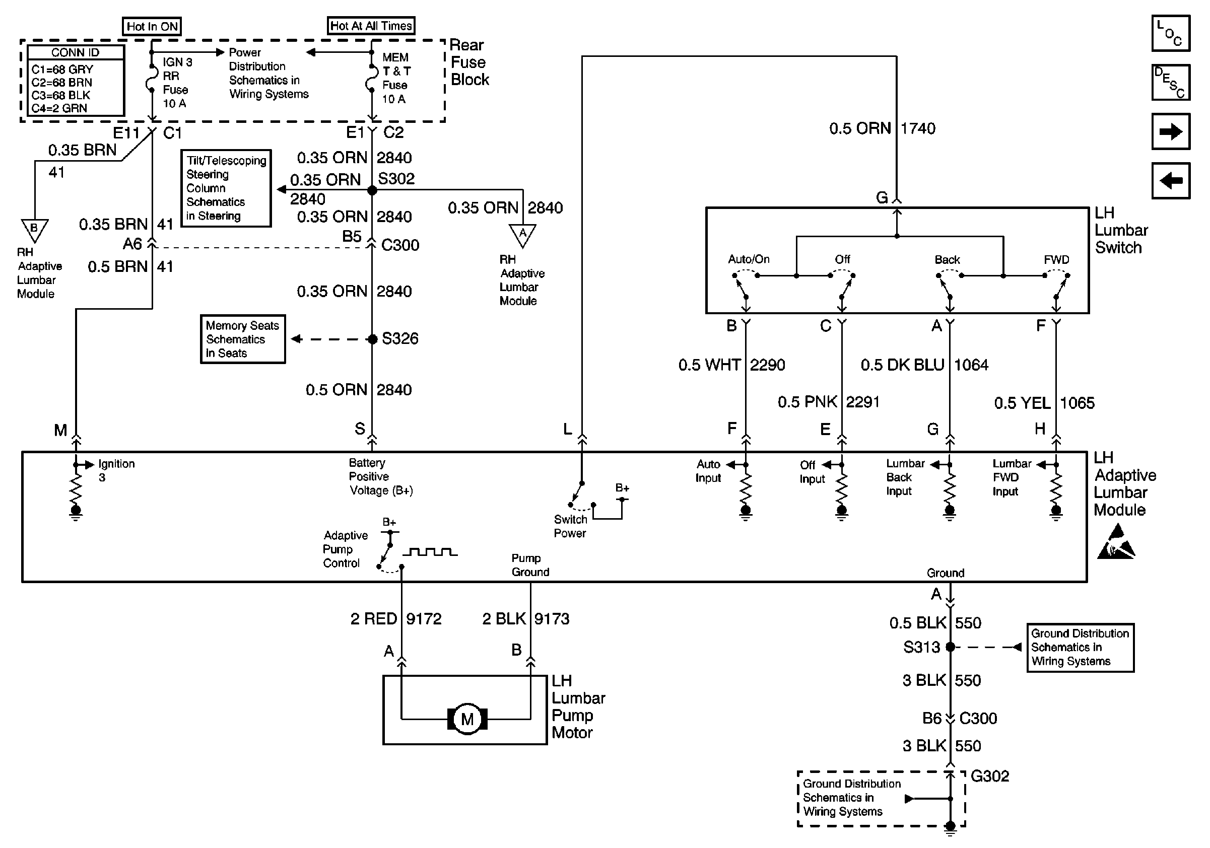
Power Lumbar Circuit Description AL2
Right Adaptive Seat
Handling ESD Sensitive Parts Notice
MEM T/T, PWR T/T and TSIG/HAZ Fuse
Tilt/Telescoping Steering Column
Right Adaptive Seat
PWR, GND, LH Seat Switch, and MSM
G302 2 of 2
G302 2 of 2
Right Adaptive Seat
Without Memory (A45)