GM Service Manual Online
For 1990-2009 cars only
Makes
🢒
Cadillac
🢒
2004
🢒
Seville
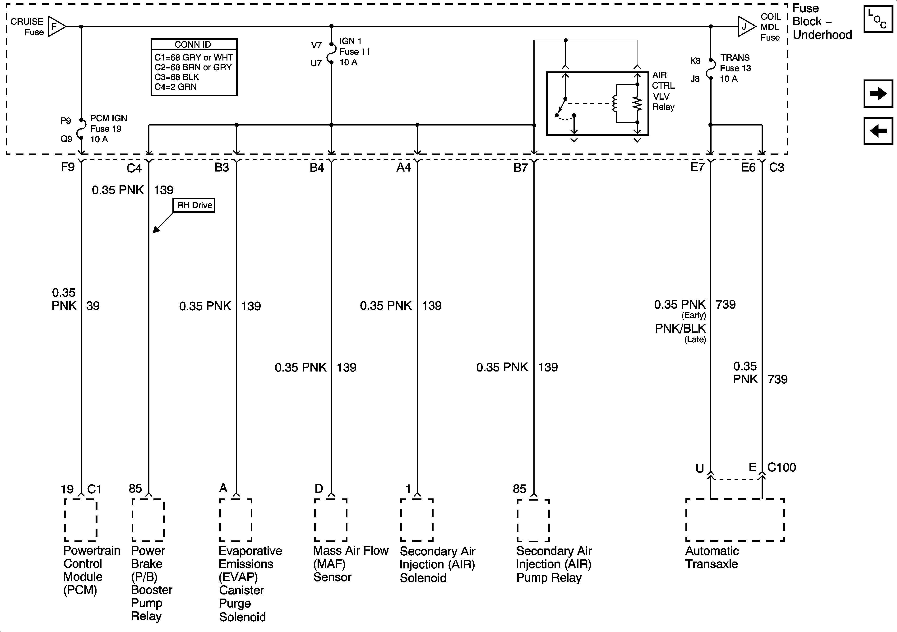
🢒 Power Distribution Schematics-Ignition 1 Fuse
Power Distribution Schematics-Ignition 1 Fuse
IGN 1 Fuse
Master Electrical Component List
Coil Module Fuse
Power Distribution Schematics-Oxygen Sensors,Coil Modules, and Cruise Fuses
Power Distribution Schematics-Oxygen Sensors,Coil Modules, and Cruise Fuses