GM Service Manual Online
For 1990-2009 cars only
Makes
🢒
Cadillac
🢒
1998
🢒
Seville - RHD
🢒
HVAC
🢒
HVAC Systems - Automatic
🢒 HVAC Blower Control Schematics
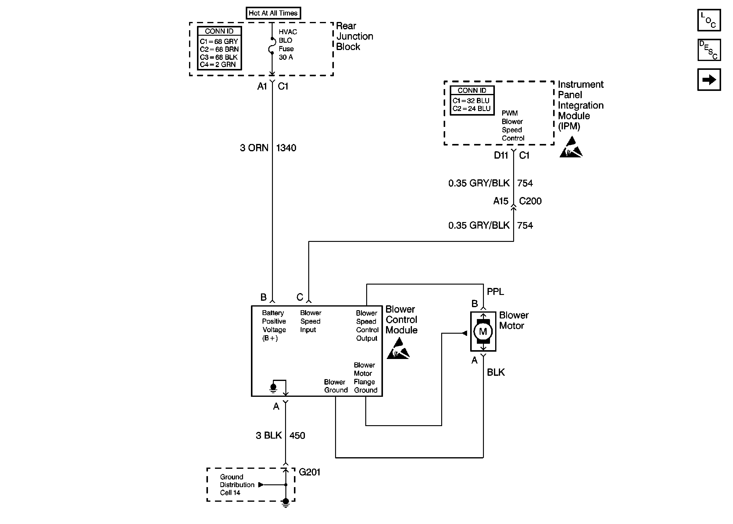
HVAC Blower Control Schematics Rear
Cell 66
HVAC Components
HVAC Blower Controls Circuit Description
HVAC Blower Control Schematics Front
HVAC Schematic Icons
HVAC Schematic References
HVAC Schematic References
HVAC Schematic References
HVAC Blower Control Schematics Front
Cell 66: Blower Controls -- Automatic: Front
HVAC Components
HVAC Blower Controls Circuit Description
HVAC Blower Control Schematics Rear
HVAC Schematic Icons
HVAC Schematic Icons
HVAC Schematic References